Report Overview
Visitedpublic
2026-03-31 12:22:39
Tags
Submit Tags
URL
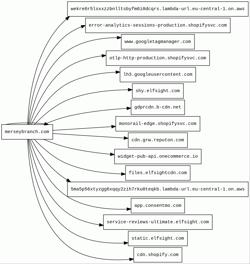
merseybranch.com
Finishing URL
merseybranch.com/
IP / ASN

23.227.38.65
Title
Mersey Branch Tree Surgery. Rated Best Three North West Merseyside
Detections
urlquery
0
Network Intrusion Detection
0
Threat Detection Systems
0
Host Summary
| Host | Rank | Registered | First Seen | Last Seen | Sent | Received | IP | Fingerprints |
|---|---|---|---|---|---|---|---|---|
www.googletagmanager.com | 283 | 2011-11-11 | 2012-10-04 | 2026-03-29 | 437 B | 492 kB | ![]() 142.250.178.104 | |
merseybranch.com | unknown | 2016-03-20 | 2026-03-31 | 2026-03-31 | 81 kB | 1.7 MB | ![]() 23.227.38.65 | |
static.elfsight.com | 69474 | 2012-07-09 | 2019-12-01 | 2026-03-25 | 5.6 kB | 1.5 MB | ![]() 172.66.174.217 | |
app.consentmo.com | unknown | 2022-10-14 | 2025-12-09 | 2026-03-28 | 1.1 kB | 20 kB | ![]() 143.198.251.218 | |
gdprcdn.b-cdn.net | 279674 | 2016-04-25 | 2020-11-10 | 2026-03-25 | 4.4 kB | 596 kB | ![]() 194.242.11.186 | |
service-reviews-ultimate.elfsight.com | 76587 | 2012-07-09 | 2020-04-05 | 2026-03-28 | 4.8 kB | 29 kB | ![]() 172.66.174.217 | |
otlp-http-production.shopifysvc.com | 28477 | 2017-09-29 | 2022-09-22 | 2026-03-25 | 2.0 kB | 1.5 kB | ![]() 34.160.147.240 | |
wekre6r5lsxxzzbnlltsbyfm6i0dcqrs.lambda-url.eu-central-1.on.aws | unknown | 2021-09-29 | 2025-12-04 | 2026-03-28 | 483 B | 568 B | ![]() 3.76.78.119 | |
widget-pub-api.onecommerce.io | 1421188 | 2022-01-08 | 2024-07-18 | 2026-03-25 | 1.3 kB | 1.8 kB | ![]() 172.67.71.11 | |
5ma5p56xtyzgg6xqqy2zih7rku0teqkb.lambda-url.eu-central-1.on.aws | unknown | 2021-09-29 | 2026-02-18 | 2026-03-26 | 531 B | 428 B | ![]() 18.159.102.65 | |
cdn.shopify.com | 3587 | 2005-03-11 | 2012-06-22 | 2026-03-30 | 5.0 kB | 1.1 MB | ![]() 23.227.39.200 | |
cdn.grw.reputon.com | 752142 | 2001-02-16 | 2020-04-24 | 2026-03-28 | 458 B | 482 kB | ![]() 3.167.2.20 | |
shy.elfsight.com | 339957 | 2012-07-09 | 2017-10-04 | 2026-03-27 | 1.0 kB | 19 kB | ![]() 172.66.174.217 | |
monorail-edge.shopifysvc.com | 11124 | 2017-09-29 | 2019-08-29 | 2026-03-30 | 3.2 kB | 5.5 kB | ![]() 34.120.87.25 | |
files.elfsightcdn.com | 351744 | 2021-03-25 | 2021-06-02 | 2026-03-26 | 3.3 kB | 2.0 MB | ![]() 104.26.5.247 | |
lh3.googleusercontent.com | 303 | 2008-11-17 | 2012-05-22 | 2026-03-30 | 4.1 kB | 98 kB | ![]() 172.217.19.225 | |
error-analytics-sessions-production.shopifysvc.com | 24150 | 2017-09-29 | 2024-12-03 | 2026-03-30 | 1.3 kB | 1.1 kB | ![]() 34.73.251.59 | ![]() |
Cloudflare (CDN)
Cloudflare is a web-infrastructure and website-security company, providing content-delivery-network services, DDoS mitigation, Internet security, and distributed domain-name-server services.Shopify (Ecommerce, CMS)
Shopify is a subscription-based software that allows anyone to set up an online store and sell their products. Shopify store owners can also sell in physical locations using Shopify POS, a point-of-sale app and accompanying hardware.Amazon Web Services (PaaS)
Amazon Web Services (AWS) is a comprehensive cloud services platform offering compute power, database storage, content delivery and other functionality.Cloudflare Bot Management (Security)
Cloudflare bot management solution identifies and mitigates automated traffic to protect websites from bad bots.Apache HTTP Server:2.4.52 (Web servers)
Apache is a free and open-source cross-platform web server software.Ubuntu (Operating systems)
Ubuntu is a free and open-source operating system on Linux for the enterprise server, desktop, cloud, and IoT.Bunny (CDN)
Google Cloud CDN (CDN)
Cloud CDN uses Google's global edge network to serve content closer to users.Google Cloud (IaaS)
Google Cloud is a suite of cloud computing services.Amazon CloudFront (CDN)
Amazon CloudFront is a fast content delivery network (CDN) service that securely delivers data, videos, applications, and APIs to customers globally with low latency, high transfer speeds.Envoy (Reverse proxies)
Envoy is an open-source edge and service proxy, designed for cloud-native applications.Related reports
Threat Detection Systems
No alerts detected
JavaScript (84)
No JavaScripts
HTTP Transactions (151)
| URL | IP | Response | Size |
|---|





