Report Overview
Visitedpublic
2025-12-28 16:03:58
Tags
Submit Tags
URL
seoautolinker.blogspot.com/?https%3A%2F%2Findex-my-site-fast.blogspot.com%2F
Finishing URL
seoautolinker.blogspot.com/p/powerful-backlink-generator.html?https://index-my-site-fast.blogspot.com/
IP / ASN

216.58.207.225
Title
Powerful Backlink Generator & SEO Tool for Website Promotion, YouTube Backlinks & Traffic Boost
Detections
urlquery
0
Network Intrusion Detection
0
Threat Detection Systems
0
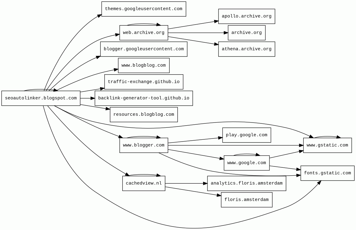
Host Summary
| Host | Rank | Registered | First Seen | Last Seen | Sent | Received | IP | Fingerprints |
|---|---|---|---|---|---|---|---|---|
seoautolinker.blogspot.com | unknown | 2000-07-31 | 2025-12-18 | 2025-12-28 | 2.8 kB | 233 kB | ![]() 142.250.178.97 | ![]() ![]() |
www.blogger.com | 9514 | 1999-06-22 | 2012-05-22 | 2025-12-22 | 11 kB | 827 kB | ![]() 142.250.74.105 | |
blogger.googleusercontent.com | 4332 | 2008-11-17 | 2012-05-25 | 2025-12-22 | 694 B | 168 kB | ![]() 142.250.74.33 | |
backlink-generator-tool.github.io | unknown | 2013-03-08 | 2025-10-09 | 2025-12-27 | 1.6 kB | 272 kB | ![]() 185.199.110.153 | |
floris.amsterdam | unknown | 2017-11-24 | 2025-03-01 | 2025-12-27 | 9.3 kB | 8.6 kB | ![]() 143.178.167.52 | |
athena.archive.org | 261917 | 1995-12-14 | 2024-05-08 | 2025-12-25 | 2.1 kB | 1.1 kB | ![]() 207.241.225.195 | |
analytics.floris.amsterdam | unknown | 2017-11-24 | 2025-12-18 | 2025-12-27 | 5.6 kB | 268 kB | ![]() 143.178.167.52 | ![]() |
themes.googleusercontent.com | 81747 | 2008-11-17 | 2012-05-24 | 2025-12-22 | 548 B | 229 kB | ![]() 142.250.74.33 | |
resources.blogblog.com | 177645 | 2000-09-15 | 2017-01-30 | 2025-12-22 | 468 B | 144 kB | ![]() 142.250.74.105 | |
play.google.com | 48 | 1997-09-15 | 2013-05-30 | 2025-12-21 | 1.1 kB | 1.1 kB | ![]() 142.251.38.110 | |
apollo.archive.org | 369557 | 1995-12-14 | 2025-04-10 | 2025-12-27 | 545 B | 230 B | ![]() 207.241.224.2 | |
fonts.gstatic.com | unknown | 2008-02-11 | 2014-04-02 | 2025-12-21 | 5.1 kB | 314 kB | ![]() 142.250.74.35 | |
traffic-exchange.github.io | unknown | 2013-03-08 | 2025-07-25 | 2025-12-27 | 3.3 kB | 44 kB | ![]() 185.199.110.153 | |
www.gstatic.com | 146047 | 2008-02-11 | 2012-05-29 | 2025-12-21 | 2.9 kB | 2.7 MB | ![]() 142.250.178.67 | |
cachedview.nl | unknown | 2018-03-09 | 2025-12-18 | 2025-12-27 | 13 kB | 167 kB | ![]() 85.10.159.81 | |
archive.org | 184 | 1995-12-14 | 2013-04-16 | 2025-12-27 | 6.9 kB | 1.3 MB | ![]() 207.241.224.2 | |
web.archive.org | 285 | 1995-12-14 | 2012-05-30 | 2025-12-23 | 3.9 kB | 283 kB | ![]() 207.241.237.3 | |
www.google.com | 22 | 1997-09-15 | 2015-05-10 | 2025-12-21 | 1.9 kB | 96 kB | ![]() 216.58.207.196 | |
www.blogblog.com | 358746 | 2000-09-15 | 2012-05-22 | 2025-12-22 | 464 B | 7.1 kB | ![]() 142.250.74.105 |
OpenGSE (Web servers)
OpenGSE is a test suite used for testing servlet compliance. It is deployed by using WAR files that are deployed on the server engine.Java (Programming languages)
Java is a class-based, object-oriented programming language that is designed to have as few implementation dependencies as possible.Blogger (Blogs)
Blogger is a blog-publishing service that allows multi-user blogs with time-stamped entries.Python (Programming languages)
Python is an interpreted and general-purpose programming language.Clipboard.js (JavaScript libraries)
GitHub Pages (PaaS)
GitHub Pages is a static site hosting service.Varnish (Caching)
Varnish is a reverse caching proxy.Fastly (CDN)
Fastly is a cloud computing services provider. Fastly's cloud platform provides a content delivery network, Internet security services, load balancing, and video & streaming services.Express (Web frameworks, Web servers)
Express is a web application framework for Node.js, released as free and open-source software under the MIT License. It is designed for building web applications and APIs.Node.js (Programming languages)
Node.js is an open-source, cross-platform, JavaScript runtime environment that executes JavaScript code outside a web browser.Nginx:1.24.0 (Web servers, Reverse proxies)
Nginx is a web server that can also be used as a reverse proxy, load balancer, mail proxy and HTTP cache.Apache HTTP Server:2.4.57 (Web servers)
Apache is a free and open-source cross-platform web server software.PHP:8.2.15 (Programming languages)
PHP is a general-purpose scripting language used for web development.Debian (Operating systems)
Debian is a Linux software which is a free open-source software.Nginx (Web servers, Reverse proxies)
Nginx is a web server that can also be used as a reverse proxy, load balancer, mail proxy and HTTP cache.Related reports
Threat Detection Systems
No alerts detected
JavaScript (71)
No JavaScripts
HTTP Transactions (126)
| URL | IP | Response | Size |
|---|



