Report Overview
Visitedpublic
2025-10-16 12:23:09
Tags
Submit Tags
URL
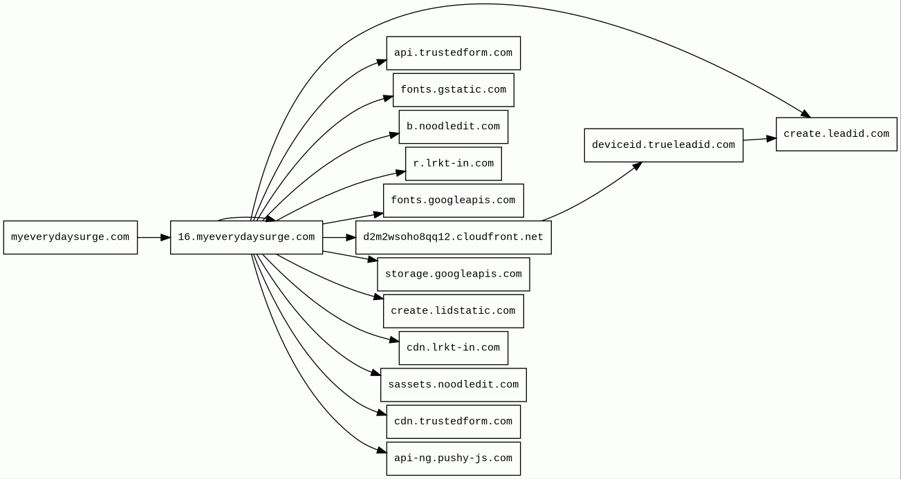
myeverydaysurge.com/?address1=&address2=&c=15552&campaignid=7&city=&dob=&email=&first_name=&gender=&last_name=&phone=&sid1=462&sid2=&sid3=ff08c61015c7460cb1cc59f7ff2e9bee&sid4=&sid5=&state=&transaction_id=37bc817b2b334b60bfba91fcbb52a162&zip=
Finishing URL
16.myeverydaysurge.com/journey?s=85e22e56-2fd9-42b7-8db3-369f9fdc4b84#back
IP / ASN

34.49.199.55
Title
My Daily Surge
Detections
urlquery
0
Network Intrusion Detection
0
Threat Detection Systems
0
Host Summary
| Host | Rank | Registered | First Seen | Last Seen | Sent | Received | IP | Fingerprints |
|---|---|---|---|---|---|---|---|---|
deviceid.trueleadid.com | 89611 | 2010-11-03 | 2018-07-10 | 2025-10-14 | 731 B | 4.9 kB | ![]() 107.23.95.141 | |
d2m2wsoho8qq12.cloudfront.net | unknown | 2008-04-25 | 2013-05-25 | 2025-10-14 | 722 B | 5.0 kB | ![]() 54.230.245.35 | |
api-ng.pushy-js.com | unknown | 2020-12-09 | 2025-09-12 | 2025-09-28 | 463 B | 103 kB | ![]() 54.240.174.31 | |
create.leadid.com | 77861 | 2010-07-11 | 2014-01-22 | 2025-10-13 | 13 kB | 17 kB | ![]() 98.90.233.189 | |
fonts.gstatic.com | unknown | 2008-02-11 | 2014-04-02 | 2025-10-12 | 6.6 kB | 524 kB | ![]() 142.250.178.35 | |
16.myeverydaysurge.com | unknown | 2025-09-04 | 2025-10-16 | 2025-10-16 | 2.0 kB | 121 kB | ![]() 34.49.199.55 | |
r.lrkt-in.com | 74122 | 2024-08-28 | 2024-08-30 | 2025-10-09 | 1.4 kB | 6.8 kB | ![]() 104.198.23.205 | |
storage.googleapis.com | 880 | 2005-01-25 | 2012-08-06 | 2025-10-12 | 2.9 kB | 80 kB | ![]() 142.250.74.123 | |
api.trustedform.com | 151305 | 2009-02-13 | 2012-10-29 | 2025-10-13 | 11 kB | 26 kB | ![]() 34.196.187.67 | ![]() ![]() |
cdn.lrkt-in.com | 91220 | 2024-08-28 | 2024-08-30 | 2025-10-13 | 890 B | 972 kB | ![]() 104.21.13.84 | |
fonts.googleapis.com | 313 | 2005-01-25 | 2012-05-23 | 2025-10-12 | 2.1 kB | 228 kB | ![]() 142.250.178.74 | |
b.noodledit.com | unknown | unknown | No data | No data | 917 B | 8.2 kB | ![]() 104.21.50.252 | |
myeverydaysurge.com | unknown | 2025-09-04 | 2025-10-16 | 2025-10-16 | 710 B | 61 kB | ![]() 34.49.199.55 | |
create.lidstatic.com | 161321 | 2015-08-14 | 2015-09-23 | 2025-10-09 | 482 B | 129 kB | ![]() 172.66.159.241 | |
sassets.noodledit.com | unknown | unknown | No data | No data | 465 B | 12 kB | ![]() 104.21.50.252 | |
cdn.trustedform.com | 163006 | 2009-02-13 | 2020-08-26 | 2025-10-13 | 957 B | 132 kB | ![]() 3.167.2.111 |
Nginx (Web servers, Reverse proxies)
Nginx is a web server that can also be used as a reverse proxy, load balancer, mail proxy and HTTP cache.Amazon CloudFront (CDN)
Amazon CloudFront is a fast content delivery network (CDN) service that securely delivers data, videos, applications, and APIs to customers globally with low latency, high transfer speeds.Amazon Web Services (PaaS)
Amazon Web Services (AWS) is a comprehensive cloud services platform offering compute power, database storage, content delivery and other functionality.Google Cloud (IaaS)
Google Cloud is a suite of cloud computing services.Google Cloud CDN (CDN)
Cloud CDN uses Google's global edge network to serve content closer to users.Google Cloud Trace (Performance)
Google Cloud Trace is a distributed tracing system that collects latency data from applications and displays it in the Google Cloud Console.Express (Web frameworks, Web servers)
Express is a web application framework for Node.js, released as free and open-source software under the MIT License. It is designed for building web applications and APIs.Node.js (Programming languages)
Node.js is an open-source, cross-platform, JavaScript runtime environment that executes JavaScript code outside a web browser.Google Cloud Storage (Miscellaneous)
Google Cloud Storage allows world-wide storage and retrieval of any amount of data at any time.Cowboy (Web servers)
Cowboy is a small, fast, modular HTTP server written in Erlang.Erlang (Programming languages)
Erlang is a general-purpose, concurrent, functional programming language, and a garbage-collected runtime system.Amazon ELB (Load balancers)
AWS ELB is a network load balancer service provided by Amazon Web Services for distributing traffic across multiple targets, such as Amazon EC2 instances, containers, IP addresses, and Lambda functions.Firebase (Databases, Development)
Firebase is a Google-backed application development software that enables developers to develop iOS, Android and Web apps.Cloudflare (CDN)
Cloudflare is a web-infrastructure and website-security company, providing content-delivery-network services, DDoS mitigation, Internet security, and distributed domain-name-server services.Amazon S3 (CDN)
Amazon S3 or Amazon Simple Storage Service is a service offered by Amazon Web Services (AWS) that provides object storage through a web service interface.Related reports
Threat Detection Systems
No alerts detected
JavaScript (18)
No JavaScripts
HTTP Transactions (79)
| URL | IP | Response | Size |
|---|


