Report Overview
Visitedpublic
2026-04-15 02:34:35
Tags
Submit Tags
URL
comms.icep.com.my/
Finishing URL
comms.icep.com.my/login
IP / ASN

104.160.76.155
Title
GetResponse MAX | Online Marketing Platform
Detections
urlquery
0
Network Intrusion Detection
0
Threat Detection Systems
0
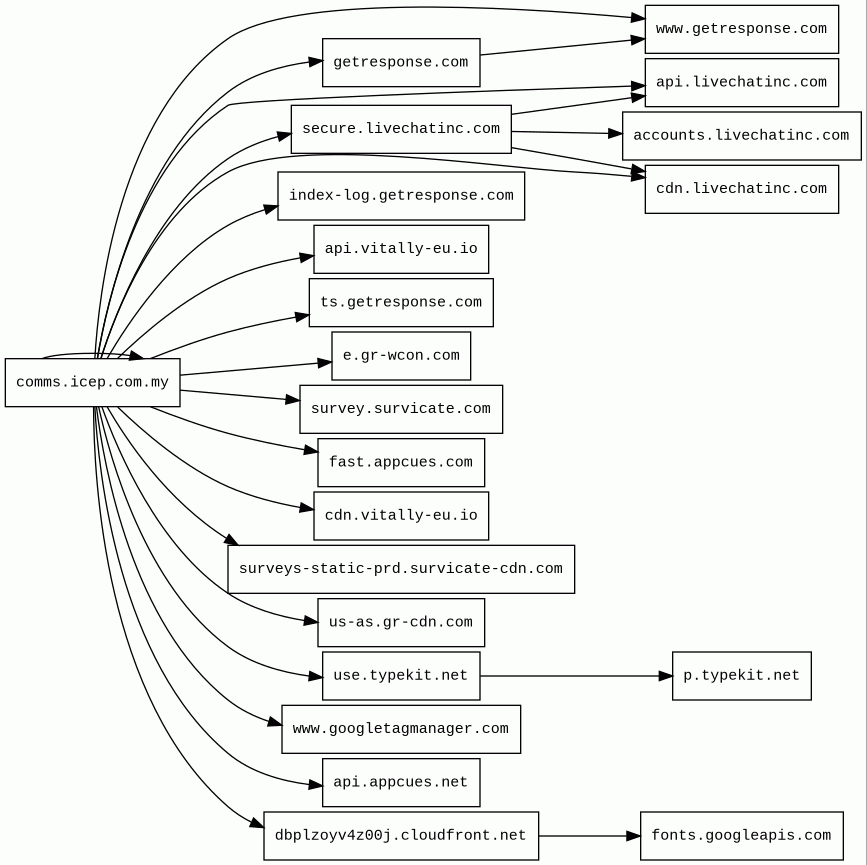
Host Summary
| Host | Rank | Registered | First Seen | Last Seen | Sent | Received | IP | Fingerprints |
|---|---|---|---|---|---|---|---|---|
cdn.livechatinc.com | 36142 | 2005-10-31 | 2012-06-22 | 2026-04-13 | 7.2 kB | 1.1 MB | ![]() 23.36.77.179 | |
api.livechatinc.com | 29526 | 2005-10-31 | 2013-12-20 | 2026-04-14 | 2.6 kB | 21 kB | ![]() 2.22.225.83 | |
comms.icep.com.my | unknown | unknown | 2018-04-09 | 2025-08-18 | 1.6 kB | 84 kB | ![]() 104.160.76.155 | |
p.typekit.net | 4638 | 2010-08-02 | 2012-05-23 | 2026-04-13 | 482 B | 340 B | ![]() 23.36.77.57 | |
cdn.vitally-eu.io | 3272188 | 2022-12-14 | 2024-06-04 | 2026-04-05 | 432 B | 211 kB | ![]() 54.240.174.50 | |
www.googletagmanager.com | 283 | 2011-11-11 | 2012-10-04 | 2026-04-12 | 436 B | 401 kB | ![]() 142.250.74.8 | |
dbplzoyv4z00j.cloudfront.net | unknown | 2008-04-25 | 2023-08-31 | 2026-04-02 | 23 kB | 3.4 MB | ![]() 54.192.209.174 | |
fast.appcues.com | 46741 | 2012-09-08 | 2015-02-20 | 2026-04-08 | 1.5 kB | 361 kB | ![]() 151.101.2.137 | ![]() ![]() |
index-log.getresponse.com | 5858762 | 1998-10-04 | 2020-09-04 | 2026-04-02 | 1.1 kB | 514 B | ![]() 178.16.117.24 | |
getresponse.com | 10244 | 1998-10-04 | 2012-08-04 | 2026-04-02 | 471 B | 7.1 kB | ![]() 104.160.64.8 | |
api.vitally-eu.io | 1823960 | 2022-12-14 | 2023-06-01 | 2026-04-15 | 2.8 kB | 1.5 kB | ![]() 13.50.125.16 | |
secure.livechatinc.com | 8212 | 2005-10-31 | 2012-08-20 | 2026-04-13 | 715 B | 2.0 kB | ![]() 2.22.225.11 | |
us-as.gr-cdn.com | 789423 | 2012-05-18 | 2018-02-23 | 2026-04-05 | 940 B | 3.8 kB | ![]() 194.242.11.186 | |
use.typekit.net | 4054 | 2010-08-02 | 2012-07-05 | 2026-04-13 | 431 B | 2.4 kB | ![]() 23.36.77.81 | |
www.getresponse.com | 795288 | 1998-10-04 | 2013-01-14 | 2026-04-03 | 475 B | 7.5 kB | ![]() 104.160.64.8 | |
e.gr-wcon.com | 6077168 | 2023-06-20 | 2023-10-27 | 2026-04-02 | 579 B | 360 B | ![]() 178.16.117.30 | |
survey.survicate.com | 41070 | 2013-06-10 | 2018-10-14 | 2026-04-11 | 469 B | 19 kB | ![]() 194.242.11.186 | |
ts.getresponse.com | 1929950 | 1998-10-04 | 2021-10-28 | 2026-04-05 | 1.1 kB | 164 kB | ![]() 104.160.64.18 | |
accounts.livechatinc.com | 44666 | 2005-10-31 | 2017-07-31 | 2026-04-13 | 573 B | 1.9 kB | ![]() 2.22.225.11 | |
fonts.googleapis.com | 313 | 2005-01-25 | 2012-05-23 | 2026-04-12 | 487 B | 3.1 kB | ![]() 172.217.19.234 | |
surveys-static-prd.survicate-cdn.com | 75798 | 2023-08-07 | 2024-07-16 | 2026-04-12 | 1.5 kB | 788 kB | ![]() 172.67.71.219 | |
api.appcues.net | 36719 | 2016-05-31 | 2018-07-22 | 2026-04-10 | 585 B | 264 B | ![]() 16.148.207.170 |
Google Cloud Storage (Miscellaneous)
Google Cloud Storage allows world-wide storage and retrieval of any amount of data at any time.Google Cloud (IaaS)
Google Cloud is a suite of cloud computing services.Nginx (Web servers, Reverse proxies)
Nginx is a web server that can also be used as a reverse proxy, load balancer, mail proxy and HTTP cache.Amazon Web Services (PaaS)
Amazon Web Services (AWS) is a comprehensive cloud services platform offering compute power, database storage, content delivery and other functionality.Amazon S3 (CDN)
Amazon S3 or Amazon Simple Storage Service is a service offered by Amazon Web Services (AWS) that provides object storage through a web service interface.Amazon CloudFront (CDN)
Amazon CloudFront is a fast content delivery network (CDN) service that securely delivers data, videos, applications, and APIs to customers globally with low latency, high transfer speeds.Varnish (Caching)
Varnish is a reverse caching proxy.Cowboy (Web servers)
Cowboy is a small, fast, modular HTTP server written in Erlang.Erlang (Programming languages)
Erlang is a general-purpose, concurrent, functional programming language, and a garbage-collected runtime system.Bunny (CDN)
Cloudflare (CDN)
Cloudflare is a web-infrastructure and website-security company, providing content-delivery-network services, DDoS mitigation, Internet security, and distributed domain-name-server services.Related reports
Threat Detection Systems
No alerts detected
JavaScript (76)
| HASH | FROM | Size | First Seen | Last Seen | |
|---|---|---|---|---|---|
| 5107511d27cd17de439d6242b0d13bd7 | DocumentWrite | 6.7 kB | 2026-04-15 | 2026-04-15 | |
Introduced by DocumentWrite First Seen 2026-04-15 Last Seen 2026-04-15 Times Seen 1 Size 6.7 kB (6742 bytes) MD5 5107511d27cd17de439d6242b0d13bd7 SHA1 f9cd7e76c00298b180fdd04b94ea573c88f24b9d Loading... | |||||
HTTP Transactions (94)
| URL | IP | Response | Size |
|---|






