Report Overview
Visitedpublic
2026-04-04 17:27:32
Tags
Submit Tags
URL
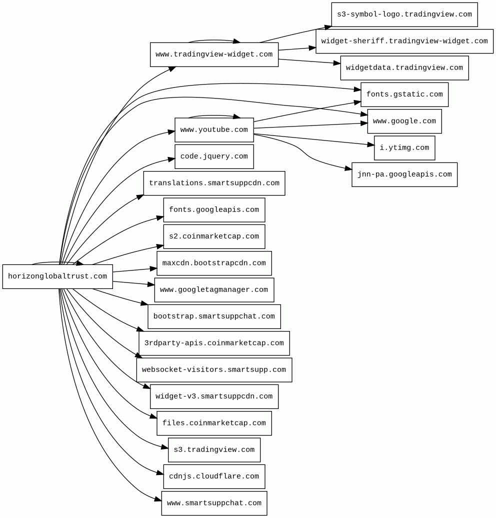
horizonglobaltrust.com
Finishing URL
horizonglobaltrust.com/
IP / ASN

198.251.89.220
Title
Horizon Global Trust | CFD Trading — Trading on Stocks, Gold, Oil, Indices
Detections
urlquery
0
Network Intrusion Detection
0
Threat Detection Systems
2
Host Summary
| Host | Rank | Registered | First Seen | Last Seen | Sent | Received | IP | Fingerprints |
|---|---|---|---|---|---|---|---|---|
horizonglobaltrust.com 62 alert(s) on this Host | unknown | 2023-10-09 | 2025-11-30 | 2025-11-30 | 77 kB | 3.3 MB | ![]() 198.251.89.220 | ![]() ![]() ![]() |
www.googletagmanager.com | 283 | 2011-11-11 | 2012-10-04 | 2026-03-29 | 900 B | 1.0 MB | ![]() 142.250.178.104 | |
files.coinmarketcap.com | 4262692 | 2013-04-28 | 2015-09-03 | 2026-04-04 | 450 B | 58 kB | ![]() 52.84.50.94 | |
3rdparty-apis.coinmarketcap.com | 3258633 | 2013-04-28 | 2020-09-29 | 2026-04-04 | 565 B | 9.0 kB | ![]() 54.240.174.24 | ![]() |
www.smartsuppchat.com | 491650 | 2014-02-02 | 2017-01-30 | 2026-04-02 | 427 B | 18 kB | ![]() 185.76.9.12 | ![]() |
i.ytimg.com | 436 | 2007-12-11 | 2012-10-03 | 2026-03-30 | 455 B | 26 kB | ![]() 142.250.178.86 | |
widget-v3.smartsuppcdn.com | 532262 | 2018-11-20 | 2022-10-03 | 2026-04-02 | 1.4 kB | 325 kB | ![]() 185.76.9.11 | ![]() |
s3.tradingview.com | 165395 | 2010-03-20 | 2018-06-24 | 2026-04-03 | 2.3 kB | 72 kB | ![]() 194.242.11.186 | |
www.youtube.com 1 alert(s) on this Host | 286 | 2005-02-15 | 2013-04-13 | 2026-03-30 | 5.3 kB | 3.6 MB | ![]() 142.250.178.110 | ![]() |
www.tradingview-widget.com | 196495 | 2020-06-05 | 2021-04-08 | 2026-04-02 | 91 kB | 4.0 MB | ![]() 194.242.11.186 | |
s3-symbol-logo.tradingview.com | 110931 | 2010-03-20 | 2020-11-23 | 2026-04-03 | 14 kB | 49 kB | ![]() 194.242.11.186 | |
widget-sheriff.tradingview-widget.com | 206730 | 2020-06-05 | 2024-02-01 | 2026-04-03 | 2.7 kB | 2.9 kB | ![]() 52.84.50.72 | |
fonts.gstatic.com | unknown | 2008-02-11 | 2014-04-02 | 2026-03-29 | 9.9 kB | 485 kB | ![]() 142.250.178.67 | |
www.google.com | 22 | 1997-09-15 | 2015-05-10 | 2026-03-29 | 2.4 kB | 64 kB | ![]() 142.251.156.119 | |
cdnjs.cloudflare.com | 1222 | 2009-02-17 | 2012-05-23 | 2026-03-29 | 2.0 kB | 114 kB | ![]() 104.17.24.14 | |
s2.coinmarketcap.com | 209181 | 2013-04-28 | 2018-01-12 | 2026-04-02 | 3.7 kB | 12 kB | ![]() 52.84.50.71 | |
code.jquery.com | 4915 | 2005-12-10 | 2012-05-21 | 2026-03-29 | 431 B | 98 kB | ![]() 151.101.66.137 | |
fonts.googleapis.com | 313 | 2005-01-25 | 2012-05-23 | 2026-03-29 | 1.4 kB | 13 kB | ![]() 142.251.38.106 | |
maxcdn.bootstrapcdn.com | 6807 | 2012-05-25 | 2014-06-18 | 2026-03-30 | 3.0 kB | 363 kB | ![]() 104.18.11.207 | |
widgetdata.tradingview.com | 179381 | 2010-03-20 | 2015-02-20 | 2026-04-04 | 3.5 kB | 1.1 kB | ![]() 92.223.127.149 | |
jnn-pa.googleapis.com | 1579 | 2005-01-25 | 2021-11-16 | 2026-03-30 | 1.2 kB | 1.2 kB | ![]() 142.250.178.106 | |
bootstrap.smartsuppchat.com | 425291 | 2014-02-02 | 2018-01-29 | 2026-04-02 | 537 B | 1.6 kB | ![]() 18.193.21.76 | |
websocket-visitors.smartsupp.com | 411464 | 2012-08-25 | 2021-07-12 | 2026-04-02 | 611 B | 224 B | ![]() 18.196.68.117 | |
translations.smartsuppcdn.com | 560346 | 2018-11-20 | 2022-11-04 | 2026-04-02 | 504 B | 7.7 kB | ![]() 185.76.9.12 | ![]() |
LiteSpeed (Web servers)
LiteSpeed is a high-scalability web server.OWL Carousel (JavaScript libraries)
OWL Carousel is an enabled jQuery plugin that lets you create responsive carousel sliders.YouTube (Video players)
YouTube is a video sharing service where users can create their own profile, upload videos, watch, like and comment on other videos.jQuery CDN (CDN)
jQuery CDN is a way to include jQuery in your website without actually downloading and keeping it your website's folder.BootstrapCDN:3.3.6 (CDN)
BootstrapCDN is a powerful and reliable Content Delivery Network (CDN) that delivers static resources, including CSS, JavaScript, and font files, for the widely-used Bootstrap framework. By leveraging multiple server locations worldwide, BootstrapCDN accelerates website loading times, ensuring a smooth and visually appealing user experience. Additionally, it ensures website compatibility with various devices and browsers. The service reduces bandwidth usage and server load, improving web performance for developers and end-users alike.Bootstrap:3.3.7 (UI frameworks)
Bootstrap is a free and open-source CSS framework directed at responsive, mobile-first front-end web development. It contains CSS and JavaScript-based design templates for typography, forms, buttons, navigation, and other interface components.jQuery:1.12.0 (JavaScript libraries)
jQuery is a JavaScript library which is a free, open-source software designed to simplify HTML DOM tree traversal and manipulation, as well as event handling, CSS animation, and Ajax.Amazon CloudFront (CDN)
Amazon CloudFront is a fast content delivery network (CDN) service that securely delivers data, videos, applications, and APIs to customers globally with low latency, high transfer speeds.Amazon Web Services (PaaS)
Amazon Web Services (AWS) is a comprehensive cloud services platform offering compute power, database storage, content delivery and other functionality.Amazon S3 (CDN)
Amazon S3 or Amazon Simple Storage Service is a service offered by Amazon Web Services (AWS) that provides object storage through a web service interface.Tengine (Web servers)
Tengine is a web server which is based on the Nginx HTTP server.CDN77 (CDN)
CDN77 is a content delivery network (CDN).Bunny (CDN)
PayPal (Payment processors)
PayPal is an online payments system that supports online money transfers and serves as an electronic alternative to traditional paper methods like checks and money orders.Cloudflare (CDN)
Cloudflare is a web-infrastructure and website-security company, providing content-delivery-network services, DDoS mitigation, Internet security, and distributed domain-name-server services.Varnish (Caching)
Varnish is a reverse caching proxy.Nginx (Web servers, Reverse proxies)
Nginx is a web server that can also be used as a reverse proxy, load balancer, mail proxy and HTTP cache.Related reports
Threat Detection Systems
| Detection System | Indicator | Verdict | Alert |
|---|---|---|---|
| Private YARA rules | www.youtube.com/s/player/f4c47414/player_embed_es6.vflset/en_US/base.js | audit | Hunting_JS_WebAssembly |
| DNS4EU | horizonglobaltrust.com | malicious | Sinkholed |
JavaScript (229)
| HASH | FROM | Size | First Seen | Last Seen | |
|---|---|---|---|---|---|
| c92a10324374fac681719d63979d00fe | DocumentWrite | 4 B | 2024-08-20 | 2026-05-31 | |
Introduced by DocumentWrite First Seen 2024-08-20 Last Seen 2026-05-31 Times Seen 26540 Size 4 B (4 bytes) MD5 c92a10324374fac681719d63979d00fe SHA1 aee655773d856fb038536adcfd6472fc7543463e Loading... | |||||
HTTP Transactions (343)
| URL | IP | Response | Size |
|---|










