Report Overview
Visitedpublic
2025-10-14 12:18:21
Tags
Submit Tags
URL
app.joinswoop.com/
Finishing URL
app.joinswoop.com/login
IP / ASN

104.18.28.58
Title
Swoop
Detections
urlquery
0
Network Intrusion Detection
0
Threat Detection Systems
1
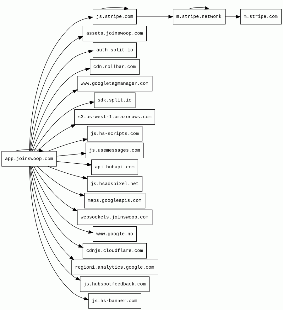
Host Summary
| Host | Rank | Registered | First Seen | Last Seen | Sent | Received | IP | Fingerprints |
|---|---|---|---|---|---|---|---|---|
sdk.split.io | 16107 | 2015-03-17 | 2017-01-31 | 2025-10-14 | 6.6 kB | 38 kB | ![]() 151.101.3.9 | |
js.hs-scripts.com | 18499 | 2016-07-11 | 2016-08-09 | 2025-10-13 | 418 B | 3.7 kB | ![]() 104.16.138.209 | |
js.stripe.com | 7985 | 1995-09-12 | 2012-09-30 | 2025-10-12 | 1.5 kB | 899 kB | ![]() 151.101.192.176 | |
cdnjs.cloudflare.com | 1222 | 2009-02-17 | 2012-05-23 | 2025-10-12 | 566 B | 986 B | ![]() 104.17.25.14 | |
auth.split.io | 17552 | 2015-03-17 | 2020-05-04 | 2025-10-14 | 2.5 kB | 4.2 kB | ![]() 44.197.221.236 | |
api.hubapi.com | 23958 | 2008-05-24 | 2012-06-25 | 2025-10-13 | 509 B | 1.4 kB | ![]() 104.16.52.78 | |
js.hsadspixel.net | 23453 | 2017-04-21 | 2017-07-25 | 2025-10-12 | 413 B | 7.4 kB | ![]() 104.17.223.152 | |
region1.analytics.google.com | 22257 | 1997-09-15 | 2022-03-17 | 2025-10-12 | 965 B | 851 B | ![]() 216.239.34.36 | |
maps.googleapis.com | 3442 | 2005-01-25 | 2012-05-22 | 2025-10-12 | 1.9 kB | 1.1 MB | ![]() 142.250.178.74 | |
www.googletagmanager.com | 283 | 2011-11-11 | 2012-10-04 | 2025-10-12 | 5.9 kB | 1.1 MB | ![]() 142.250.74.168 | |
m.stripe.com | 7920 | 1995-09-12 | 2017-01-30 | 2025-10-12 | 1.0 kB | 1.5 kB | ![]() 34.211.10.166 | |
websockets.joinswoop.com | 2993468 | 2014-10-20 | 2019-07-03 | 2025-06-29 | 742 B | 290 B | ![]() 52.223.38.48 | |
cdn.rollbar.com | 111458 | 2004-08-05 | 2018-08-31 | 2025-10-13 | 480 B | 81 kB | ![]() 3.167.2.92 | |
js.usemessages.com | 39054 | 2015-12-07 | 2017-10-05 | 2025-10-13 | 431 B | 102 kB | ![]() 104.16.79.142 | |
js.hs-banner.com | 17150 | 2020-03-09 | 2020-03-26 | 2025-10-12 | 427 B | 92 kB | ![]() 104.18.40.240 | |
assets.joinswoop.com | 3972335 | 2014-10-20 | 2023-11-25 | 2024-12-05 | 17 kB | 2.5 MB | ![]() 104.18.29.58 | |
s3.us-west-1.amazonaws.com 1 alert(s) on this Host | unknown | 2005-08-18 | 2016-02-11 | 2025-10-08 | 474 B | 2.5 kB | ![]() 52.219.194.24 | |
m.stripe.network | 9008 | 2017-03-16 | 2017-05-17 | 2025-10-12 | 956 B | 92 kB | ![]() 3.167.2.43 | |
www.google.no | 92680 | 2001-02-26 | 2012-06-26 | 2025-10-12 | 928 B | 580 B | ![]() 142.250.178.67 | |
js.hubspotfeedback.com | 96207 | 2017-12-18 | 2018-02-26 | 2025-10-13 | 463 B | 23 kB | ![]() 104.18.64.124 | |
app.joinswoop.com | 769566 | 2014-10-20 | 2015-09-16 | 2025-06-29 | 1.1 kB | 52 kB | ![]() 104.18.28.58 |
Varnish (Caching)
Varnish is a reverse caching proxy.Cloudflare (CDN)
Cloudflare is a web-infrastructure and website-security company, providing content-delivery-network services, DDoS mitigation, Internet security, and distributed domain-name-server services.Fastly (CDN)
Fastly is a cloud computing services provider. Fastly's cloud platform provides a content delivery network, Internet security services, load balancing, and video & streaming services.Cloudflare Bot Management (Security)
Cloudflare bot management solution identifies and mitigates automated traffic to protect websites from bad bots.Amazon CloudFront (CDN)
Amazon CloudFront is a fast content delivery network (CDN) service that securely delivers data, videos, applications, and APIs to customers globally with low latency, high transfer speeds.Amazon Web Services (PaaS)
Amazon Web Services (AWS) is a comprehensive cloud services platform offering compute power, database storage, content delivery and other functionality.Nginx (Web servers, Reverse proxies)
Nginx is a web server that can also be used as a reverse proxy, load balancer, mail proxy and HTTP cache.Amazon S3 (CDN)
Amazon S3 or Amazon Simple Storage Service is a service offered by Amazon Web Services (AWS) that provides object storage through a web service interface.Google Maps (Maps)
Google Maps is a web mapping service. It offers satellite imagery, aerial photography, street maps, 360° interactive panoramic views of streets, real-time traffic conditions, and route planning for traveling by foot, car, bicycle and air, or public transportation.cdnjs (CDN)
cdnjs is a free distributed JS library delivery service.Google Analytics (Analytics)
Google Analytics is a free web analytics service that tracks and reports website traffic.Stripe (Payment processors)
Stripe offers online payment processing for internet businesses as well as fraud prevention, invoicing and subscription management.Related reports
Threat Detection Systems
| Detection System | Indicator | Verdict | Alert |
|---|---|---|---|
| Quad9 DNS | s3.us-west-1.amazonaws.com | malicious | Sinkholed |
JavaScript (56)
No JavaScripts
HTTP Transactions (80)
| URL | IP | Response | Size |
|---|
