Report Overview
Visitedpublic
2026-03-21 10:52:07
Tags
Submit Tags
URL
www.qeeq.com/?mc_phishing_protection_id=28398-d6v7emrjhvae0jtkj5j0
Finishing URL
www.qeeq.com/?mc_phishing_protection_id=28398-d6v7emrjhvae0jtkj5j0
IP / ASN

23.36.77.226
Title
Car Rentals Worldwide & Travel Discount | QEEQ.COM
Detections
urlquery
0
Network Intrusion Detection
2
Threat Detection Systems
0
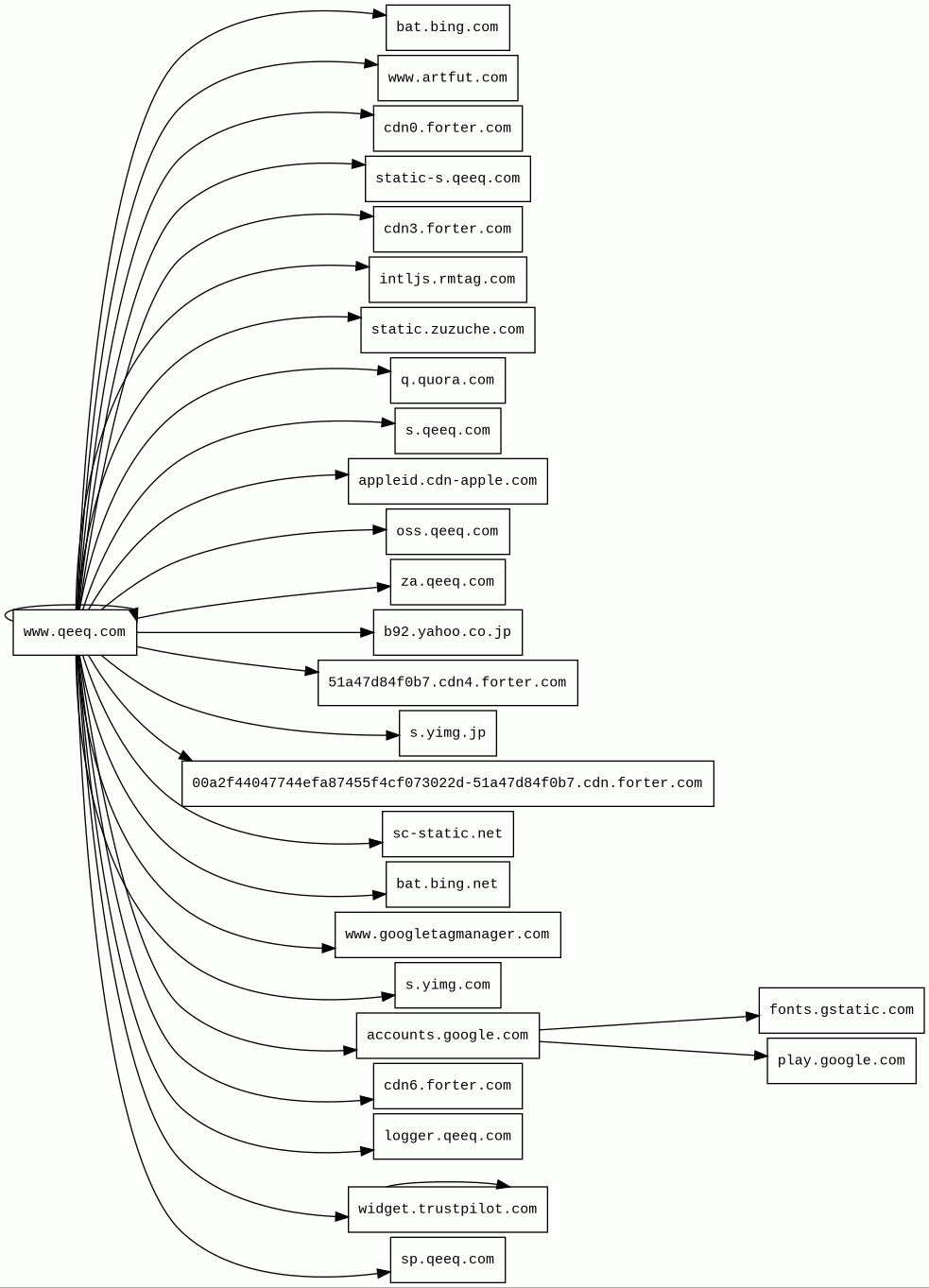
Host Summary
| Host | Rank | Registered | First Seen | Last Seen | Sent | Received | IP | Fingerprints |
|---|---|---|---|---|---|---|---|---|
cdn0.forter.com | 24751 | 2001-01-25 | 2016-01-26 | 2026-03-20 | 2.6 kB | 1.8 kB | ![]() 34.192.191.43 | |
cdn6.forter.com | 443640 | 2001-01-25 | 2015-02-16 | 2026-03-16 | 502 B | 529 B | ![]() 3.164.240.64 | |
www.googletagmanager.com | 283 | 2011-11-11 | 2012-10-04 | 2026-03-15 | 1.8 kB | 2.2 MB | ![]() 172.217.19.232 | |
b92.yahoo.co.jp | 366274 | 2019-09-27 | 2012-10-07 | 2026-03-16 | 420 B | 242 B | ![]() 183.79.49.248 | |
51a47d84f0b7.cdn4.forter.com | unknown | 2001-01-25 | 2019-03-15 | 2026-03-07 | 439 B | 489 kB | ![]() 65.9.46.83 | |
sc-static.net | 3142 | 2017-03-16 | 2017-09-05 | 2026-03-18 | 413 B | 59 kB | ![]() 3.163.248.4 | |
static-s.qeeq.com | unknown | 2004-08-31 | 2023-05-17 | 2026-03-21 | 474 B | 742 kB | ![]() 2.19.183.65 | |
cdn3.forter.com | 22500 | 2001-01-25 | 2014-04-09 | 2026-03-20 | 907 B | 1.0 kB | ![]() 3.164.240.120 | |
za.qeeq.com | 5033574 | 2004-08-31 | 2020-03-17 | 2026-03-21 | 4.6 kB | 887 B | ![]() 47.88.22.76 | |
s.yimg.jp | 45169 | 2003-01-14 | 2012-10-25 | 2026-03-17 | 2.6 kB | 40 kB | ![]() 182.22.16.251 | |
accounts.google.com | 103 | 1997-09-15 | 2012-05-23 | 2026-03-16 | 2.9 kB | 783 kB | ![]() 74.125.131.84 | |
bat.bing.net | 24312 | 1997-09-03 | 2023-11-04 | 2026-03-16 | 516 B | 527 B | ![]() 150.171.28.10 | |
appleid.cdn-apple.com | 21465 | 2010-11-04 | 2013-09-15 | 2026-03-18 | 461 B | 44 kB | ![]() 23.58.206.251 | |
oss.qeeq.com | 5222692 | 2004-08-31 | 2020-03-13 | 2026-03-21 | 3.3 kB | 124 kB | ![]() 2.19.183.65 | |
sp.qeeq.com | unknown | 2004-08-31 | 2020-03-13 | 2026-03-21 | 609 B | 72 kB | ![]() 2.19.183.8 | |
s.yimg.com | 4553 | 1997-05-14 | 2012-05-20 | 2026-03-16 | 850 B | 21 kB | ![]() 87.248.119.252 | |
static.zuzuche.com | unknown | 2010-11-02 | 2019-08-17 | 2026-03-21 | 462 B | 61 kB | ![]() 2.19.183.16 | |
www.qeeq.com | 1777802 | 2004-08-31 | 2019-05-11 | 2026-03-21 | 73 kB | 343 kB | ![]() 2.19.183.8 | |
fonts.gstatic.com | unknown | 2008-02-11 | 2014-04-02 | 2026-03-15 | 1.1 kB | 112 kB | ![]() 172.217.20.163 | |
q.quora.com | 39022 | 2000-03-29 | 2017-05-08 | 2026-03-18 | 572 B | 503 B | ![]() 162.159.153.247 | |
00a2f44047744efa87455f4cf073022d-51a47d84f0b7.cdn.forter.com | unknown | 2001-01-25 | 2026-03-21 | 2026-03-21 | 1.5 kB | 1.9 kB | ![]() 54.158.164.13 | |
s.qeeq.com | unknown | 2004-08-31 | 2020-03-13 | 2026-03-21 | 9.0 kB | 4.4 MB | ![]() 2.19.183.8 | |
play.google.com | 48 | 1997-09-15 | 2013-05-30 | 2026-03-16 | 1.1 kB | 1.1 kB | ![]() 172.217.19.238 | |
logger.qeeq.com | 4738657 | 2004-08-31 | 2025-03-20 | 2026-03-07 | 617 B | 329 B | ![]() 47.251.95.235 | |
intljs.rmtag.com | 161358 | 2014-06-11 | 2015-04-14 | 2026-03-21 | 414 B | 42 kB | ![]() 34.102.147.248 | |
bat.bing.com | 2924 | 1996-01-29 | 2014-04-08 | 2026-03-16 | 2.4 kB | 62 kB | ![]() 150.171.27.10 | |
www.artfut.com | 348067 | 2018-04-06 | 2018-05-03 | 2026-03-17 | 2.7 kB | 104 kB | ![]() 34.160.187.150 | |
widget.trustpilot.com | 36063 | 2007-06-30 | 2017-02-01 | 2026-03-16 | 4.6 kB | 196 kB | ![]() 3.164.240.52 |
Amazon CloudFront (CDN)
Amazon CloudFront is a fast content delivery network (CDN) service that securely delivers data, videos, applications, and APIs to customers globally with low latency, high transfer speeds.Amazon Web Services (PaaS)
Amazon Web Services (AWS) is a comprehensive cloud services platform offering compute power, database storage, content delivery and other functionality.Alibaba Cloud Object Storage Service (IaaS)
Alibaba Cloud Object Storage Service (OSS) is a cloud-based object storage service provided by Alibaba Cloud, which allows users to store and access large amounts of data in the cloud.OpenResty:1.17.8.2 (Web servers)
OpenResty is a web platform based on nginx which can run Lua scripts using its LuaJIT engine.Nginx (Web servers, Reverse proxies)
Nginx is a web server that can also be used as a reverse proxy, load balancer, mail proxy and HTTP cache.Apache Traffic Server (Web servers)
Apache Traffic Server is an open-source caching and proxying server that serves as an HTTP/1.1 and HTTP/2 reverse proxy with caching capabilities, load balancing, request routing, SSL termination, and support for advanced HTTP features.PHP (Programming languages)
PHP is a general-purpose scripting language used for web development.Google Tag Manager (Tag managers)
Google Tag Manager is a tag management system (TMS) that allows you to quickly and easily update measurement codes and related code fragments collectively known as tags on your website or mobile app.Bootstrap:5 (UI frameworks)
Bootstrap is a free and open-source CSS framework directed at responsive, mobile-first front-end web development. It contains CSS and JavaScript-based design templates for typography, forms, buttons, navigation, and other interface components.Trustpilot (Reviews)
Trustpilot is a Danish consumer review website which provide embed stand-alone applications in your website to show your most recent reviews, TrustScore, and star ratings.Laravel (Web frameworks)
Laravel is a free, open-source PHP web framework.Cloudflare (CDN)
Cloudflare is a web-infrastructure and website-security company, providing content-delivery-network services, DDoS mitigation, Internet security, and distributed domain-name-server services.Apache HTTP Server (Web servers)
Apache is a free and open-source cross-platform web server software.Google Cloud CDN (CDN)
Cloud CDN uses Google's global edge network to serve content closer to users.Google Cloud (IaaS)
Google Cloud is a suite of cloud computing services.Google Cloud Storage (Miscellaneous)
Google Cloud Storage allows world-wide storage and retrieval of any amount of data at any time.Microsoft ASP.NET (Web frameworks)
ASP.NET is an open-source, server-side web-application framework designed for web development to produce dynamic web pages.Kestrel (Web servers)
Amazon S3 (CDN)
Amazon S3 or Amazon Simple Storage Service is a service offered by Amazon Web Services (AWS) that provides object storage through a web service interface.Related reports
Network Intrusion Detection Systems
Suricata /w Emerging Threats Pro
| Timestamp | Severity | Source IP | Destination IP | Alert |
|---|---|---|---|---|
| low | Client IP | ![]() 52.23.111.175 | ET INFO Session Traversal Utilities for NAT (STUN Binding Request) | |
| low | ![]() 52.23.111.175 | Client IP | ET INFO Session Traversal Utilities for NAT (STUN Binding Response) |
Threat Detection Systems
No alerts detected
JavaScript (314)
No JavaScripts
HTTP Transactions (106)
| URL | IP | Response | Size |
|---|




