Report Overview
Visitedpublic
2025-09-28 03:57:12
Tags
Submit Tags
URL
dropmms.co/forum/58-social-media-famous-viral-paid-collection-%F0%9F%92%8E/page/2/
Finishing URL
dropmms.co/forum/58-social-media-famous-viral-paid-collection-%F0%9F%92%8E/page/2/
IP / ASN

104.21.95.155
Title
Social Media Famous / Viral (Paid Collection) 💎 - Page 2 - DropMMS Unblock
Detections
urlquery
0
Network Intrusion Detection
0
Threat Detection Systems
8
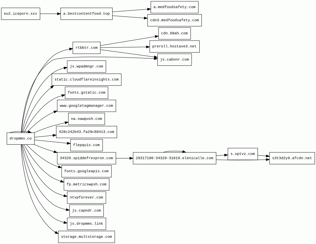
Host Summary
| Host | Rank | Registered | First Seen | Last Seen | Sent | Received | IP | Fingerprints |
|---|---|---|---|---|---|---|---|---|
preroll.hostave3.net | 304993 | 2005-09-05 | 2018-02-22 | 2025-09-22 | 452 B | 799 B | ![]() 104.21.81.190 | |
a.bestcontentfood.top 1 alert(s) on this Host | 1492624 | 2016-04-25 | 2019-10-07 | 2025-09-22 | 538 B | 3.1 kB | ![]() 104.21.19.32 | |
fonts.googleapis.com | 313 | 2005-01-25 | 2012-05-23 | 2025-09-21 | 905 B | 20 kB | ![]() 142.250.178.74 | |
dropmms.co | 263834 | 2025-05-17 | 2025-09-28 | 2025-09-28 | 45 kB | 5.0 MB | ![]() 104.21.95.155 | |
ntvpforever.com | 18811 | 2021-11-18 | 2021-11-19 | 2025-09-22 | 1.0 kB | 681 B | ![]() 116.202.249.56 | |
fonts.gstatic.com | unknown | 2008-02-11 | 2014-04-02 | 2025-09-21 | 1.7 kB | 148 kB | ![]() 142.250.178.99 | |
flepquix.com | 17067 | 2025-03-10 | 2025-03-24 | 2025-09-22 | 472 B | 322 B | ![]() 116.202.60.225 | |
cdn3.medfoodsafety.com | 1369642 | 2021-05-03 | 2022-04-05 | 2025-09-22 | 465 B | 206 kB | ![]() 172.67.151.107 | |
static.cloudflareinsights.com | 4073 | 2019-08-30 | 2019-09-24 | 2025-09-21 | 498 B | 20 kB | ![]() 104.16.79.73 | |
fp.metricswpsh.com 2 alert(s) on this Host | 154722 | 2021-10-29 | 2022-04-22 | 2025-09-22 | 1.0 kB | 811 B | ![]() 157.90.84.242 | |
428c242b43.fa29c88413.com 1 alert(s) on this Host | unknown | 2025-08-29 | 2025-09-28 | 2025-09-28 | 831 B | 345 B | ![]() 45.133.44.53 | |
eu2.iceporn.xxx | 1389002 | unknown | 2024-03-28 | 2025-09-26 | 1.1 kB | 2.7 kB | ![]() 185.106.140.8 | |
s3t3d2y9.afcdn.net | 36521 | 2022-06-27 | 2025-05-07 | 2025-09-22 | 1.0 kB | 173 kB | ![]() 95.173.205.14 | ![]() |
a.medfoodsafety.com | 703473 | 2021-05-03 | 2022-09-08 | 2025-09-22 | 491 B | 668 B | ![]() 172.67.151.107 | |
www.googletagmanager.com | 283 | 2011-11-11 | 2012-10-04 | 2025-09-21 | 431 B | 420 kB | ![]() 142.250.178.40 | |
na.nawpush.com 1 alert(s) on this Host | 175362 | 2020-12-21 | 2020-12-23 | 2025-09-22 | 465 B | 1.7 kB | ![]() 45.133.44.25 | |
29317196-34329-31619.elenicalle.com | unknown | 2025-08-28 | 2025-09-28 | 2025-09-28 | 10 kB | 11 kB | ![]() 88.208.22.4 | |
s.optvz.com | 98517 | 2020-03-25 | 2024-10-14 | 2025-09-22 | 1.6 kB | 86 kB | ![]() 95.211.229.248 | |
js.cabnnr.com | 185771 | 2021-08-30 | 2021-08-30 | 2025-09-22 | 855 B | 81 kB | ![]() 45.133.44.53 | |
js.capndr.com 1 alert(s) on this Host | 156902 | 2021-08-30 | 2021-08-30 | 2025-09-22 | 411 B | 399 B | ![]() 45.133.44.52 | |
34329.spiddefrexpron.com 1 alert(s) on this Host | 5537325 | 2024-08-09 | 2025-09-28 | 2025-09-28 | 543 B | 8.9 kB | ![]() 88.208.22.3 | |
cdn.60ah.com | 285202 | 2023-01-18 | 2023-05-16 | 2025-09-22 | 425 B | 2.1 kB | ![]() 45.133.44.24 | |
js.dropmms.link | 6806381 | 2025-05-15 | 2025-07-24 | 2025-07-24 | 430 B | 14 kB | ![]() 104.21.14.178 | |
storage.multstorage.com 1 alert(s) on this Host | 101055 | 2023-09-22 | 2023-09-22 | 2025-09-22 | 534 B | 144 B | ![]() 13.248.148.254 | |
rtbbtr.com | unknown | 2025-08-26 | 2025-08-31 | 2025-09-22 | 11 kB | 17 kB | ![]() 116.202.60.226 | |
js.wpadmngr.com 1 alert(s) on this Host | 77954 | 2021-06-02 | 2021-06-02 | 2025-09-22 | 418 B | 150 kB | ![]() 45.133.44.53 |
Cloudflare (CDN)
Cloudflare is a web-infrastructure and website-security company, providing content-delivery-network services, DDoS mitigation, Internet security, and distributed domain-name-server services.Stimulus (JavaScript frameworks)
A modest JavaScript framework for the HTML you already have.Cloudflare Browser Insights (Analytics, RUM)
Cloudflare Browser Insights is a tool that measures the performance of websites from the perspective of users.Nginx:1.24.0 (Web servers, Reverse proxies)
Nginx is a web server that can also be used as a reverse proxy, load balancer, mail proxy and HTTP cache.Nginx:1.18.0 (Web servers, Reverse proxies)
Nginx is a web server that can also be used as a reverse proxy, load balancer, mail proxy and HTTP cache.Amazon Web Services (PaaS)
Amazon Web Services (AWS) is a comprehensive cloud services platform offering compute power, database storage, content delivery and other functionality.Amazon CloudFront (CDN)
Amazon CloudFront is a fast content delivery network (CDN) service that securely delivers data, videos, applications, and APIs to customers globally with low latency, high transfer speeds.Nginx:1.20.1 (Web servers, Reverse proxies)
Nginx is a web server that can also be used as a reverse proxy, load balancer, mail proxy and HTTP cache.CDN77 (CDN)
CDN77 is a content delivery network (CDN).Nginx (Web servers, Reverse proxies)
Nginx is a web server that can also be used as a reverse proxy, load balancer, mail proxy and HTTP cache.Caddy (Web servers)
Related reports
Threat Detection Systems
| Detection System | Indicator | Verdict | Alert |
|---|---|---|---|
| DNS0 Zero | storage.multstorage.com | malicious | Sinkholed |
| Cloudflare DNS | js.wpadmngr.com | malicious | Sinkholed |
| DNS0 Zero | a.bestcontentfood.top | malicious | Sinkholed |
| Cloudflare DNS | js.capndr.com | malicious | Sinkholed |
| DNS0 Zero | 34329.spiddefrexpron.com | malicious | Sinkholed |
| Cloudflare DNS | na.nawpush.com | malicious | Sinkholed |
| Cloudflare DNS | fp.metricswpsh.com | malicious | Sinkholed |
| DNS0 Zero | 428c242b43.fa29c88413.com | malicious | Sinkholed |
JavaScript (223)
No JavaScripts
HTTP Transactions (91)
| URL | IP | Response | Size |
|---|




