Report Overview
Visitedpublic
2025-12-19 14:35:23
Tags
Submit Tags
URL
backlinkmaximizer.blogspot.com/?https%3A%2F%2Flinksurgeseo.blogspot.com%2F
Finishing URL
backlinkmaximizer.blogspot.com/p/auto-submission-backlinks.html?https://linksurgeseo.blogspot.com/
IP / ASN

216.58.207.225
Title
Backlink Generator SEO Tool: Boost Website & YouTube Traffic with Auto Submission & Backlinks
Detections
urlquery
0
Network Intrusion Detection
1
Threat Detection Systems
2
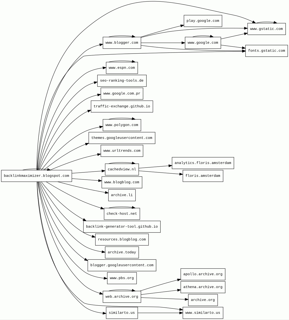
Host Summary
| Host | Rank | Registered | First Seen | Last Seen | Sent | Received | IP | Fingerprints |
|---|---|---|---|---|---|---|---|---|
check-host.net | 42083 | 2010-10-14 | 2014-08-14 | 2025-12-19 | 2.5 kB | 325 kB | ![]() 104.21.74.214 | |
traffic-exchange.github.io | unknown | 2013-03-08 | 2025-07-25 | 2025-12-18 | 2.3 kB | 34 kB | ![]() 185.199.111.153 | |
backlinkmaximizer.blogspot.com | unknown | 2000-07-31 | 2025-12-18 | 2025-12-18 | 2.8 kB | 235 kB | ![]() 142.251.142.225 | ![]() ![]() |
www.gstatic.com | 146047 | 2008-02-11 | 2012-05-29 | 2025-12-14 | 2.9 kB | 2.7 MB | ![]() 142.250.74.99 | |
www.blogger.com | 9514 | 1999-06-22 | 2012-05-22 | 2025-12-15 | 9.1 kB | 826 kB | ![]() 142.250.74.105 | |
fonts.gstatic.com | unknown | 2008-02-11 | 2014-04-02 | 2025-12-14 | 5.7 kB | 326 kB | ![]() 142.250.178.99 | |
www.pbs.org | 74487 | 1995-04-19 | 2012-05-21 | 2025-12-19 | 568 B | 111 kB | ![]() 54.240.174.92 | |
www.urltrends.com | unknown | 2004-12-16 | 2012-05-31 | 2025-03-19 | 564 B | 438 B | ![]() 103.224.182.16 | |
www.polygon.com | 26122 | 1992-07-17 | 2025-10-10 | 2025-12-19 | 1.1 kB | 1.8 kB | ![]() 52.2.61.89 | |
themes.googleusercontent.com | 81747 | 2008-11-17 | 2012-05-24 | 2025-12-15 | 552 B | 229 kB | ![]() 142.250.74.33 | |
similarto.us | 2980451 | 2014-09-29 | 2025-12-19 | 2025-12-19 | 555 B | 573 B | ![]() 172.67.134.186 | |
archive.today 1 alert(s) on this Host | 41190 | 2014-04-14 | 2014-04-23 | 2025-12-18 | 583 B | 0 B | ![]() 0.0.0.0 | |
blogger.googleusercontent.com | 4332 | 2008-11-17 | 2012-05-25 | 2025-12-15 | 709 B | 208 kB | ![]() 142.250.74.33 | |
play.google.com | 48 | 1997-09-15 | 2013-05-30 | 2025-12-14 | 1.1 kB | 1.1 kB | ![]() 142.251.38.110 | |
athena.archive.org | 261917 | 1995-12-14 | 2024-05-08 | 2025-12-18 | 2.1 kB | 1.1 kB | ![]() 207.241.225.195 | |
backlink-generator-tool.github.io | unknown | 2013-03-08 | 2025-10-09 | 2025-12-18 | 1.6 kB | 272 kB | ![]() 185.199.110.153 | |
apollo.archive.org | 369557 | 1995-12-14 | 2025-04-10 | 2025-12-17 | 541 B | 230 B | ![]() 207.241.224.2 | |
archive.li 1 alert(s) on this Host | 51888 | unknown | 2016-04-26 | 2025-12-19 | 580 B | 0 B | ![]() 0.0.0.0 | |
analytics.floris.amsterdam | unknown | 2017-11-24 | 2025-12-18 | 2025-12-18 | 2.9 kB | 134 kB | ![]() 143.178.167.52 | ![]() |
seo-ranking-tools.de | unknown | unknown | 2025-12-19 | 2025-12-19 | 595 B | 92 kB | ![]() 78.46.8.157 | ![]() ![]() |
cachedview.nl | unknown | 2018-03-09 | 2025-12-18 | 2025-12-18 | 6.3 kB | 83 kB | ![]() 85.10.159.81 | |
floris.amsterdam | unknown | 2017-11-24 | 2025-03-01 | 2025-12-18 | 4.0 kB | 3.6 kB | ![]() 143.178.167.52 | |
www.google.com | 22 | 1997-09-15 | 2015-05-10 | 2025-12-14 | 1.9 kB | 96 kB | ![]() 216.58.207.196 | |
www.espn.com | 1752 | 1994-10-04 | 2019-09-21 | 2025-12-18 | 585 B | 894 B | ![]() 3.167.2.86 | |
web.archive.org | 285 | 1995-12-14 | 2012-05-30 | 2025-12-16 | 3.9 kB | 283 kB | ![]() 207.241.237.3 | |
www.similarto.us | unknown | 2014-09-29 | 2016-10-21 | 2025-12-19 | 559 B | 0 B | ![]() 0.0.0.0 | |
resources.blogblog.com | 177645 | 2000-09-15 | 2017-01-30 | 2025-12-15 | 472 B | 144 kB | ![]() 142.250.74.105 | |
www.google.com.pr | 68139 | 2003-01-25 | 2012-06-22 | 2025-08-22 | 575 B | 1.6 kB | ![]() 142.250.178.67 | |
www.blogblog.com | 358746 | 2000-09-15 | 2012-05-22 | 2025-12-15 | 468 B | 7.1 kB | ![]() 142.250.74.105 | |
archive.org | 184 | 1995-12-14 | 2013-04-16 | 2025-12-13 | 6.8 kB | 1.3 MB | ![]() 207.241.224.2 |
Popper (Miscellaneous)
Popper is a positioning engine, its purpose is to calculate the position of an element to make it possible to position it near a given reference element.Cloudflare (CDN)
Cloudflare is a web-infrastructure and website-security company, providing content-delivery-network services, DDoS mitigation, Internet security, and distributed domain-name-server services.Varnish (Caching)
Varnish is a reverse caching proxy.GitHub Pages (PaaS)
GitHub Pages is a static site hosting service.Fastly (CDN)
Fastly is a cloud computing services provider. Fastly's cloud platform provides a content delivery network, Internet security services, load balancing, and video & streaming services.OpenGSE (Web servers)
OpenGSE is a test suite used for testing servlet compliance. It is deployed by using WAR files that are deployed on the server engine.Java (Programming languages)
Java is a class-based, object-oriented programming language that is designed to have as few implementation dependencies as possible.Python (Programming languages)
Python is an interpreted and general-purpose programming language.Clipboard.js (JavaScript libraries)
Blogger (Blogs)
Blogger is a blog-publishing service that allows multi-user blogs with time-stamped entries.Webpack (Miscellaneous)
Webpack is an open-source JavaScript module bundler.Google Publisher Tag (Advertising)
Google Publisher Tag (GPT) is an ad tagging library for Google Ad Manager which is used to dynamically build ad requests.Amazon CloudFront (CDN)
Amazon CloudFront is a fast content delivery network (CDN) service that securely delivers data, videos, applications, and APIs to customers globally with low latency, high transfer speeds.Amazon Web Services (PaaS)
Amazon Web Services (AWS) is a comprehensive cloud services platform offering compute power, database storage, content delivery and other functionality.Next.js (JavaScript frameworks, Web frameworks)
Next.js is a React framework for developing single page Javascript applications.Node.js (Programming languages)
Node.js is an open-source, cross-platform, JavaScript runtime environment that executes JavaScript code outside a web browser.React (JavaScript frameworks)
React is an open-source JavaScript library for building user interfaces or UI components.Apache HTTP Server (Web servers)
Apache is a free and open-source cross-platform web server software.PHP:8.2.29 (Programming languages)
PHP is a general-purpose scripting language used for web development.Nginx (Web servers, Reverse proxies)
Nginx is a web server that can also be used as a reverse proxy, load balancer, mail proxy and HTTP cache.Nginx:1.24.0 (Web servers, Reverse proxies)
Nginx is a web server that can also be used as a reverse proxy, load balancer, mail proxy and HTTP cache.Debian (Operating systems)
Debian is a Linux software which is a free open-source software.Apache HTTP Server:2.4.57 (Web servers)
Apache is a free and open-source cross-platform web server software.PHP:8.2.15 (Programming languages)
PHP is a general-purpose scripting language used for web development.jQuery Migrate:3.4.1 (JavaScript libraries)
Query Migrate is a javascript library that allows you to preserve the compatibility of your jQuery code developed for versions of jQuery older than 1.9.WordPress:6.8.3 (CMS, Blogs)
WordPress is a free and open-source content management system written in PHP and paired with a MySQL or MariaDB database. Features include a plugin architecture and a template system.All in One SEO:4.9.1 (SEO, WordPress plugins)
All in One SEO optimizes a WordPress website and its content for search engines.WooCommerce:10.3.5 (Ecommerce, WordPress plugins)
WooCommerce is an open-source ecommerce plugin for WordPress.Bootstrap (UI frameworks)
Bootstrap is a free and open-source CSS framework directed at responsive, mobile-first front-end web development. It contains CSS and JavaScript-based design templates for typography, forms, buttons, navigation, and other interface components.PHP (Programming languages)
PHP is a general-purpose scripting language used for web development.MySQL (Databases)
MySQL is an open-source relational database management system.Conditional Fields for Contact Form 7:2.6.7 (Widgets, WordPress plugins)
Adds conditional logic to Contact Form 7.All in One SEO Pack:4.9.1 (SEO, WordPress plugins)
All in One SEO plugin optimizes WordPress website and its content for search engines.Google AdSense (Advertising)
Google AdSense is a program run by Google through which website publishers serve advertisements that are targeted to the site content and audience.Contact Form 7:6.1.4 (WordPress plugins, Form builders)
Contact Form 7 is an WordPress plugin which can manage multiple contact forms. The form supports Ajax-powered submitting, CAPTCHA, Akismet spam filtering.jQuery (JavaScript libraries)
jQuery is a JavaScript library which is a free, open-source software designed to simplify HTML DOM tree traversal and manipulation, as well as event handling, CSS animation, and Ajax.Express (Web frameworks, Web servers)
Express is a web application framework for Node.js, released as free and open-source software under the MIT License. It is designed for building web applications and APIs.Google Web Server (Web servers)
Related reports
Network Intrusion Detection Systems
Suricata /w Emerging Threats Pro
| Timestamp | Severity | Source IP | Destination IP | Alert |
|---|---|---|---|---|
| medium | ![]() 172.18.0.8 | ![]() 104.21.74.214 | ET INFO Observed External IP-Check Domain (check-host .net in TLS SNI) |
Threat Detection Systems
| Detection System | Indicator | Verdict | Alert |
|---|---|---|---|
| DigiCert UltraDNS | archive.li | malicious | Sinkholed |
| DigiCert UltraDNS | archive.today | malicious | Sinkholed |
JavaScript (36)
No JavaScripts
HTTP Transactions (111)
| URL | IP | Response | Size |
|---|







