Report Overview
Visitedpublic
2023-12-04 02:43:43
Tags
Submit Tags
URL
is.gd/Vlx7Pc
Finishing URL
wvvw-robox.com/games/8737602449/PLS-DONATE?privateServerLinkCode=08778017849289810525579332125914
IP / ASN

104.25.233.53
Title
PLS DONATE 💸- Roblox
Detections
urlquery
0
Network Intrusion Detection
0
Threat Detection Systems
0
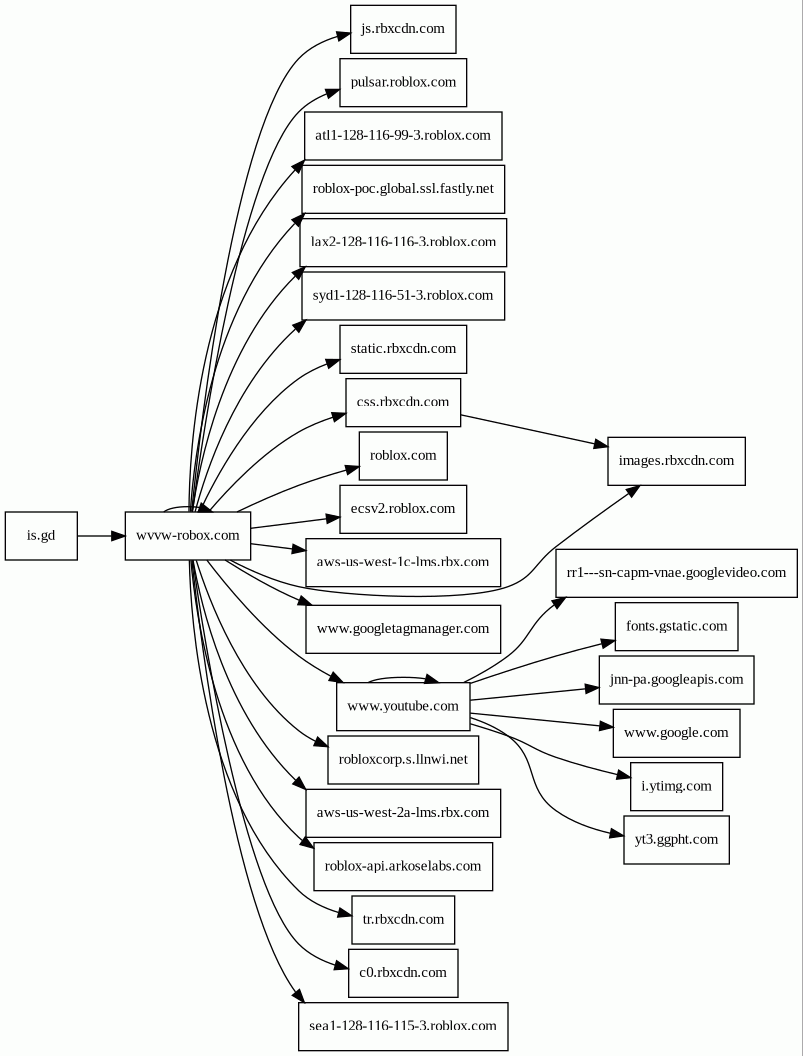
Host Summary
| Host | Rank | Registered | First Seen | Last Seen | Sent | Received | IP | Fingerprints |
|---|---|---|---|---|---|---|---|---|
ecsv2.roblox.com | 6619 | 2004-01-30 | 2015-06-10 07:40:18 | 2023-12-03 18:58:54 | 1.9 kB | 2.0 kB | ![]() 128.116.119.3 | |
wvvw-robox.com 29 alert(s) on this Host | unknown | 2023-11-04 | 2023-11-04 18:42:41 | 2023-11-20 06:01:03 | 20 kB | 1.2 MB | ![]() 104.21.7.205 | |
pulsar.roblox.com | 20153 | 2004-01-30 | 2020-07-16 10:05:36 | 2023-11-23 18:47:58 | 442 B | 260 B | ![]() 128.116.119.3 | |
fonts.gstatic.com | unknown | 2008-02-11 | 2014-09-09 02:40:21 | 2023-12-03 05:48:43 | 1.1 kB | 33 kB | ![]() 142.250.74.131 | |
is.gd | 51320 | 2007-09-12 | 2014-05-30 19:06:36 | 2023-12-03 05:25:41 | 478 B | 1.2 kB | ![]() 172.67.83.132 | |
js.rbxcdn.com | 12416 | 2013-07-17 | 2013-08-16 18:17:17 | 2023-12-01 18:19:12 | 49 kB | 1.7 MB | ![]() 23.36.77.11 | |
www.googletagmanager.com | 75 | 2011-11-11 | 2013-05-22 04:07:37 | 2023-12-03 06:51:04 | 434 B | 76 kB | ![]() 142.250.74.168 | |
images.rbxcdn.com | 15653 | 2013-07-17 | 2013-08-19 13:03:07 | 2023-12-02 04:29:32 | 6.2 kB | 193 kB | ![]() 88.221.27.74 | |
lax2-128-116-116-3.roblox.com | unknown | 2004-01-30 | 2021-12-09 07:11:36 | 2023-11-27 21:49:54 | 454 B | 260 B | ![]() 128.116.116.3 | |
rr1---sn-capm-vnae.googlevideo.com | unknown | 2003-05-25 | 2021-08-21 17:55:01 | 2023-12-03 11:12:30 | 12 kB | 1.8 MB | ![]() 91.90.45.172 | |
robloxcorp.s.llnwi.net | unknown | 2013-07-31 | 2023-11-02 07:32:06 | 2023-11-20 10:08:10 | 449 B | 54 kB | ![]() 178.79.223.6 | |
www.google.com | 7 | 1997-09-15 | 2015-05-10 13:11:19 | 2023-11-19 18:48:38 | 453 B | 16 kB | ![]() 142.250.74.132 | |
aws-us-west-1c-lms.rbx.com | unknown | 1997-07-26 | 2022-03-25 17:37:56 | 2023-11-19 07:32:42 | 440 B | 668 B | ![]() 54.176.172.69 | |
atl1-128-116-99-3.roblox.com | unknown | 2004-01-30 | 2020-07-01 09:34:00 | 2023-12-03 13:32:10 | 455 B | 262 B | ![]() 128.116.99.3 | |
static.rbxcdn.com | 13217 | 2013-07-17 | 2017-01-30 11:03:41 | 2023-12-03 15:26:49 | 2.5 kB | 53 kB | ![]() 88.221.27.131 | |
c0.rbxcdn.com | 8762 | unknown | No data | No data | 440 B | 54 kB | ![]() 88.221.27.82 | |
sea1-128-116-115-3.roblox.com | unknown | 2004-01-30 | 2022-08-02 15:35:33 | 2023-11-25 06:42:05 | 454 B | 260 B | ![]() 128.116.115.3 | |
syd1-128-116-51-3.roblox.com | unknown | 2004-01-30 | 2022-09-01 17:56:15 | 2023-11-27 00:10:10 | 453 B | 260 B | ![]() 128.116.51.3 | |
roblox-poc.global.ssl.fastly.net | unknown | 2011-04-18 | 2023-11-01 23:36:23 | 2023-11-20 15:23:30 | 459 B | 54 kB | ![]() 151.101.193.194 | |
www.youtube.com | 90 | 2005-02-15 | 2013-04-13 09:43:20 | 2023-12-03 05:09:05 | 18 kB | 1.4 MB | ![]() 142.250.74.78 | |
css.rbxcdn.com | 12706 | 2013-07-17 | 2017-02-16 14:23:25 | 2023-12-02 23:01:44 | 13 kB | 1.0 MB | ![]() 88.221.27.131 | |
yt3.ggpht.com | 203 | 2008-01-16 | 2014-01-15 17:55:17 | 2023-12-03 05:09:50 | 1.1 kB | 7.3 kB | ![]() 142.250.74.161 | |
ciscobinary.openh264.org | 40822 | 2013-10-19 | 2014-10-07 07:43:56 | 2023-12-03 05:10:10 | 305 B | 512 kB | ![]() 2.18.121.73 | |
i.ytimg.com | 109 | 2007-12-11 | 2012-10-03 19:11:04 | 2023-12-03 09:18:30 | 447 B | 57 kB | ![]() 142.250.74.118 | |
roblox.com | 2390 | 2004-01-30 | 2012-05-24 21:56:59 | 2023-12-02 23:01:39 | 410 B | 968 B | ![]() 128.116.102.3 | |
roblox-api.arkoselabs.com | 18000 | 2018-08-20 | 2019-01-24 08:12:19 | 2023-11-30 06:46:06 | 1.0 kB | 96 kB | ![]() 104.18.33.170 | |
tr.rbxcdn.com | 7535 | 2013-07-17 | 2019-05-23 14:45:13 | 2023-12-03 05:35:12 | 6.3 kB | 1.3 MB | ![]() 23.36.77.11 | |
jnn-pa.googleapis.com | 2640 | 2005-01-25 | 2021-11-16 07:12:21 | 2023-12-03 10:37:11 | 1.9 kB | 1.8 kB | ![]() 142.250.74.42 | |
aws-us-west-2a-lms.rbx.com | unknown | 1997-07-26 | 2022-03-24 08:57:31 | 2023-11-26 18:44:30 | 440 B | 668 B | ![]() 35.163.24.91 |
Related reports
Threat Detection Systems
Public InfoSec YARA rules
No alerts detected
OpenPhish
No alerts detected
PhishTank
No alerts detected
mnemonic secure dns
No alerts detected
Quad9 DNS
| Scan Date | Severity | Indicator | Alert |
|---|---|---|---|
| 2023-12-03 | medium | wvvw-robox.com | Sinkholed |
| 2023-12-03 | medium | wvvw-robox.com | Sinkholed |
| 2023-12-03 | medium | wvvw-robox.com | Sinkholed |
| 2023-12-03 | medium | wvvw-robox.com | Sinkholed |
| 2023-12-03 | medium | wvvw-robox.com | Sinkholed |
| 2023-12-03 | medium | wvvw-robox.com | Sinkholed |
| 2023-12-03 | medium | wvvw-robox.com | Sinkholed |
| 2023-12-03 | medium | wvvw-robox.com | Sinkholed |
| 2023-12-03 | medium | wvvw-robox.com | Sinkholed |
| 2023-12-03 | medium | wvvw-robox.com | Sinkholed |
| 2023-12-03 | medium | wvvw-robox.com | Sinkholed |
| 2023-12-03 | medium | wvvw-robox.com | Sinkholed |
| 2023-12-03 | medium | wvvw-robox.com | Sinkholed |
| 2023-12-03 | medium | wvvw-robox.com | Sinkholed |
| 2023-12-03 | medium | wvvw-robox.com | Sinkholed |
| 2023-12-03 | medium | wvvw-robox.com | Sinkholed |
| 2023-12-03 | medium | wvvw-robox.com | Sinkholed |
| 2023-12-03 | medium | wvvw-robox.com | Sinkholed |
| 2023-12-03 | medium | wvvw-robox.com | Sinkholed |
| 2023-12-03 | medium | wvvw-robox.com | Sinkholed |
| 2023-12-03 | medium | wvvw-robox.com | Sinkholed |
| 2023-12-03 | medium | wvvw-robox.com | Sinkholed |
| 2023-12-03 | medium | wvvw-robox.com | Sinkholed |
| 2023-12-03 | medium | wvvw-robox.com | Sinkholed |
| 2023-12-03 | medium | wvvw-robox.com | Sinkholed |
| 2023-12-03 | medium | wvvw-robox.com | Sinkholed |
| 2023-12-03 | medium | wvvw-robox.com | Sinkholed |
| 2023-12-03 | medium | wvvw-robox.com | Sinkholed |
| 2023-12-03 | medium | wvvw-robox.com | Sinkholed |
ThreatFox
No alerts detected
File detected
URL
ciscobinary.openh264.org/openh264-linux64-2e1774ab6dc6c43debb0b5b628bdf122a391d521.zip
IP / ASN

2.18.121.73
File Overview
File TypeZip archive data, at least v2.0 to extract, compression method=deflate\012- data
Size512 kB (511815 bytes)
MD5152eda253e242e18443ef3282495bc7c
SHA1ff0fa85565f21ec4931baad4573b4c0bd08c4019
JavaScript (278)
No JavaScripts
HTTP Transactions (243)
| URL | IP | Response | Size |
|---|


