Report Overview
Visitedpublic
2025-12-19 21:21:18
Tags
Submit Tags
URL
boostbacklinkspro.blogspot.com/?https%3A%2F%2Fbacklinkmasterbuilder.blogspot.com%2F
Finishing URL
boostbacklinkspro.blogspot.com/p/generator.html?https://backlinkmasterbuilder.blogspot.com/
IP / ASN

216.58.207.225
Title
Backlink Generator SEO Tool – Auto Submission for Website & YouTube Backlinks | Traffic Booster
Detections
urlquery
0
Network Intrusion Detection
0
Threat Detection Systems
1
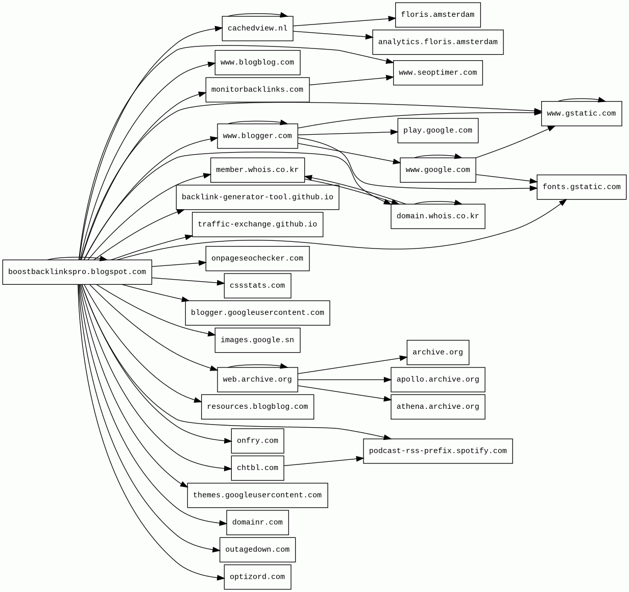
Host Summary
| Host | Rank | Registered | First Seen | Last Seen | Sent | Received | IP | Fingerprints |
|---|---|---|---|---|---|---|---|---|
onpageseochecker.com | unknown | 2016-03-31 | 2025-12-19 | 2025-12-19 | 578 B | 0 B | ![]() 0.0.0.0 | |
cachedview.nl | unknown | 2018-03-09 | 2025-12-18 | 2025-12-18 | 12 kB | 164 kB | ![]() 85.10.159.81 | |
www.gstatic.com | 146047 | 2008-02-11 | 2012-05-29 | 2025-12-14 | 2.9 kB | 2.7 MB | ![]() 142.250.178.67 | |
boostbacklinkspro.blogspot.com | unknown | 2000-07-31 | 2025-12-18 | 2025-12-18 | 2.8 kB | 240 kB | ![]() 142.250.178.33 | ![]() ![]() |
themes.googleusercontent.com | 81747 | 2008-11-17 | 2012-05-24 | 2025-12-15 | 552 B | 229 kB | ![]() 142.250.74.33 | |
backlink-generator-tool.github.io | unknown | 2013-03-08 | 2025-10-09 | 2025-12-18 | 1.6 kB | 272 kB | ![]() 185.199.111.153 | |
chtbl.com | 24851 | 2018-10-11 | 2020-09-07 | 2025-12-19 | 574 B | 314 B | ![]() 18.185.24.46 | |
fonts.gstatic.com | unknown | 2008-02-11 | 2014-04-02 | 2025-12-14 | 5.2 kB | 305 kB | ![]() 142.250.178.35 | |
www.blogger.com | 9514 | 1999-06-22 | 2012-05-22 | 2025-12-15 | 11 kB | 827 kB | ![]() 142.250.74.105 | |
www.google.com | 22 | 1997-09-15 | 2015-05-10 | 2025-12-14 | 1.9 kB | 96 kB | ![]() 216.58.207.196 | |
www.blogblog.com | 358746 | 2000-09-15 | 2012-05-22 | 2025-12-15 | 468 B | 7.1 kB | ![]() 142.250.74.105 | |
outagedown.com | 1603060 | 2019-01-15 | 2019-04-25 | 2025-09-10 | 572 B | 946 B | ![]() 104.21.71.215 | |
member.whois.co.kr | unknown | 1998-09-30 | 2017-05-19 | 2025-12-19 | 648 B | 526 B | ![]() 61.97.178.168 | |
domain.whois.co.kr | 1084340 | 1998-09-30 | 2017-02-01 | 2025-12-19 | 1.2 kB | 995 B | ![]() 210.89.187.123 | |
archive.org | 184 | 1995-12-14 | 2013-04-16 | 2025-12-13 | 6.7 kB | 1.3 MB | ![]() 207.241.224.2 | |
blogger.googleusercontent.com | 4332 | 2008-11-17 | 2012-05-25 | 2025-12-15 | 699 B | 186 kB | ![]() 142.250.74.33 | |
apollo.archive.org | 369557 | 1995-12-14 | 2025-04-10 | 2025-12-17 | 534 B | 230 B | ![]() 207.241.224.2 | |
onfry.com 2 alert(s) on this Host | 817222 | 2010-05-23 | 2025-12-19 | 2025-12-19 | 1.2 kB | 19 kB | ![]() 172.67.219.232 | |
optizord.com | 4977035 | 2021-02-09 | 2025-12-19 | 2025-12-19 | 570 B | 186 B | ![]() 15.197.225.128 | |
floris.amsterdam | unknown | 2017-11-24 | 2025-03-01 | 2025-12-18 | 11 kB | 12 kB | ![]() 143.178.167.52 | |
athena.archive.org | 261917 | 1995-12-14 | 2024-05-08 | 2025-12-18 | 2.1 kB | 1.1 kB | ![]() 207.241.225.195 | |
www.seoptimer.com | 940199 | 2012-01-11 | 2013-05-15 | 2025-12-19 | 590 B | 353 kB | ![]() 104.20.35.208 | |
images.google.sn | unknown | 2003-03-22 | 2018-01-08 | 2025-12-19 | 597 B | 2.9 kB | ![]() 142.250.74.142 | |
web.archive.org | 285 | 1995-12-14 | 2012-05-30 | 2025-12-16 | 3.8 kB | 283 kB | ![]() 207.241.237.3 | |
analytics.floris.amsterdam | unknown | 2017-11-24 | 2025-12-18 | 2025-12-18 | 5.6 kB | 269 kB | ![]() 143.178.167.52 | ![]() |
traffic-exchange.github.io | unknown | 2013-03-08 | 2025-07-25 | 2025-12-18 | 3.3 kB | 44 kB | ![]() 185.199.111.153 | |
cssstats.com | 2821021 | 2013-11-09 | 2025-12-13 | 2025-12-13 | 574 B | 7.6 kB | ![]() 172.67.154.62 | |
play.google.com | 48 | 1997-09-15 | 2013-05-30 | 2025-12-14 | 1.1 kB | 1.1 kB | ![]() 142.250.178.110 | |
resources.blogblog.com | 177645 | 2000-09-15 | 2017-01-30 | 2025-12-15 | 472 B | 144 kB | ![]() 142.250.74.105 | |
podcast-rss-prefix.spotify.com | unknown | 2006-04-23 | 2025-12-19 | 2025-12-19 | 595 B | 368 B | ![]() 35.186.224.24 | ![]() |
domainr.com | 524314 | 2004-08-16 | 2025-12-19 | 2025-12-19 | 599 B | 36 kB | ![]() 151.101.122.217 | |
monitorbacklinks.com | 445710 | 2011-12-21 | 2012-10-04 | 2025-12-19 | 607 B | 353 kB | ![]() 104.21.14.40 |
Nginx (Web servers, Reverse proxies)
Nginx is a web server that can also be used as a reverse proxy, load balancer, mail proxy and HTTP cache.OpenGSE (Web servers)
OpenGSE is a test suite used for testing servlet compliance. It is deployed by using WAR files that are deployed on the server engine.Java (Programming languages)
Java is a class-based, object-oriented programming language that is designed to have as few implementation dependencies as possible.Blogger (Blogs)
Blogger is a blog-publishing service that allows multi-user blogs with time-stamped entries.Python (Programming languages)
Python is an interpreted and general-purpose programming language.Clipboard.js (JavaScript libraries)
Varnish (Caching)
Varnish is a reverse caching proxy.GitHub Pages (PaaS)
GitHub Pages is a static site hosting service.Fastly (CDN)
Fastly is a cloud computing services provider. Fastly's cloud platform provides a content delivery network, Internet security services, load balancing, and video & streaming services.Cloudflare (CDN)
Cloudflare is a web-infrastructure and website-security company, providing content-delivery-network services, DDoS mitigation, Internet security, and distributed domain-name-server services.Apache HTTP Server (Web servers)
Apache is a free and open-source cross-platform web server software.PHP (Programming languages)
PHP is a general-purpose scripting language used for web development.Nginx:1.24.0 (Web servers, Reverse proxies)
Nginx is a web server that can also be used as a reverse proxy, load balancer, mail proxy and HTTP cache.Express (Web frameworks, Web servers)
Express is a web application framework for Node.js, released as free and open-source software under the MIT License. It is designed for building web applications and APIs.Node.js (Programming languages)
Node.js is an open-source, cross-platform, JavaScript runtime environment that executes JavaScript code outside a web browser.jQuery (JavaScript libraries)
jQuery is a JavaScript library which is a free, open-source software designed to simplify HTML DOM tree traversal and manipulation, as well as event handling, CSS animation, and Ajax.Popper (Miscellaneous)
Popper is a positioning engine, its purpose is to calculate the position of an element to make it possible to position it near a given reference element.Slick (JavaScript libraries)
Stripe (Payment processors)
Stripe offers online payment processing for internet businesses as well as fraud prevention, invoicing and subscription management.Bootstrap (UI frameworks)
Bootstrap is a free and open-source CSS framework directed at responsive, mobile-first front-end web development. It contains CSS and JavaScript-based design templates for typography, forms, buttons, navigation, and other interface components.Google Tag Manager (Tag managers)
Google Tag Manager is a tag management system (TMS) that allows you to quickly and easily update measurement codes and related code fragments collectively known as tags on your website or mobile app.Google Web Server (Web servers)
Apache HTTP Server:2.4.57 (Web servers)
Apache is a free and open-source cross-platform web server software.Debian (Operating systems)
Debian is a Linux software which is a free open-source software.PHP:8.2.15 (Programming languages)
PHP is a general-purpose scripting language used for web development.Cloudflare Browser Insights (Analytics, RUM)
Cloudflare Browser Insights is a tool that measures the performance of websites from the perspective of users.Envoy (Reverse proxies)
Envoy is an open-source edge and service proxy, designed for cloud-native applications.Nuxt.js (JavaScript frameworks, Web frameworks, Web servers, Static site generator)
Nuxt is a Vue framework for developing modern web applications.Vue.js (JavaScript frameworks)
Vue.js is an open-source model–view–viewmodel JavaScript framework for building user interfaces and single-page applications.Fathom (Analytics)
Fathom is easy-yet-powerful website analytics that protects digital privacy.Related reports
Threat Detection Systems
| Detection System | Indicator | Verdict | Alert |
|---|---|---|---|
| DNS4EU | onfry.com | malicious | Sinkholed |
JavaScript (32)
| HASH | FROM | Size | First Seen | Last Seen | |
|---|---|---|---|---|---|
| 2fe9b60169e7351f50b1f49280092bfd | DocumentWrite | 48 B | 2025-12-19 | 2026-01-22 | |
Introduced by DocumentWrite First Seen 2025-12-19 Last Seen 2026-01-22 Times Seen 155 Size 48 B (48 bytes) MD5 2fe9b60169e7351f50b1f49280092bfd SHA1 8d2aea7078f6b3974a9a918f7fea1b969f47751f Loading... | |||||
HTTP Transactions (142)
| URL | IP | Response | Size |
|---|








