Report Overview
Visitedpublic
2026-03-26 13:03:11
Tags
Submit Tags
URL
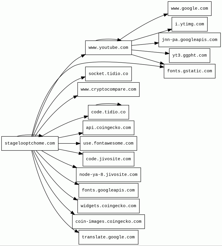
stagelooptchome.com
Finishing URL
stagelooptchome.com/
IP / ASN

185.244.151.84
Title
Stageloop Tradecoinage Home
Detections
urlquery
0
Network Intrusion Detection
0
Threat Detection Systems
1
Host Summary
| Host | Rank | Registered | First Seen | Last Seen | Sent | Received | IP | Fingerprints |
|---|---|---|---|---|---|---|---|---|
code.jivosite.com | 232952 | 2011-05-06 | 2012-07-22 | 2026-03-25 | 3.8 kB | 1.7 MB | ![]() 95.181.182.182 | |
yt3.ggpht.com | 1275 | 2008-01-16 | 2014-01-15 | 2026-03-23 | 503 B | 3.6 kB | ![]() 172.217.20.161 | |
widgets.coingecko.com | 3132971 | 2014-03-26 | 2018-07-05 | 2026-03-20 | 452 B | 232 kB | ![]() 104.18.5.118 | |
i.ytimg.com | 436 | 2007-12-11 | 2012-10-03 | 2026-03-23 | 556 B | 73 kB | ![]() 216.58.201.246 | |
use.fontawesome.com | 6983 | 2012-10-18 | 2017-01-30 | 2026-03-23 | 1.0 kB | 130 kB | ![]() 104.21.27.152 | |
socket.tidio.co | 107322 | 2014-06-01 | 2017-11-23 | 2026-03-26 | 745 B | 161 B | ![]() 34.246.83.139 | |
www.cryptocompare.com | 265475 | 2013-11-03 | 2015-07-15 | 2026-03-25 | 950 B | 9.1 kB | ![]() 104.18.31.136 | |
www.google.com | 22 | 1997-09-15 | 2015-05-10 | 2026-03-22 | 455 B | 63 kB | ![]() 142.251.153.119 | |
api.coingecko.com | 442226 | 2014-03-26 | 2018-05-18 | 2026-03-20 | 530 B | 5.3 kB | ![]() 104.20.41.132 | |
stagelooptchome.com | unknown | unknown | No data | No data | 52 kB | 3.1 MB | ![]() 185.244.151.84 | ![]() ![]() |
node-ya-8.jivosite.com | 1400950 | 2011-05-06 | 2023-01-19 | 2026-03-25 | 502 B | 793 B | ![]() 57.128.74.66 | |
www.youtube.com 1 alert(s) on this Host | 286 | 2005-02-15 | 2013-04-13 | 2026-03-23 | 4.6 kB | 3.6 MB | ![]() 172.217.20.174 | |
code.tidio.co | 120056 | 2014-06-01 | 2014-11-27 | 2026-03-25 | 5.2 kB | 1.6 MB | ![]() 104.26.0.115 | |
coin-images.coingecko.com | 550283 | 2014-03-26 | 2024-05-30 | 2026-03-21 | 2.4 kB | 71 kB | ![]() 104.21.63.32 | |
translate.google.com | 609 | 1997-09-15 | 2012-05-30 | 2026-03-23 | 938 B | 440 B | ![]() 172.217.20.174 | |
jnn-pa.googleapis.com | 1579 | 2005-01-25 | 2021-11-16 | 2026-03-23 | 1.2 kB | 1.2 kB | ![]() 172.217.20.170 | |
fonts.gstatic.com | unknown | 2008-02-11 | 2014-04-02 | 2026-03-22 | 4.4 kB | 301 kB | ![]() 172.217.19.227 | |
fonts.googleapis.com | 313 | 2005-01-25 | 2012-05-23 | 2026-03-22 | 581 B | 24 kB | ![]() 142.251.38.106 |
Nginx (Web servers, Reverse proxies)
Nginx is a web server that can also be used as a reverse proxy, load balancer, mail proxy and HTTP cache.Amazon Web Services (PaaS)
Amazon Web Services (AWS) is a comprehensive cloud services platform offering compute power, database storage, content delivery and other functionality.Cloudflare (CDN)
Cloudflare is a web-infrastructure and website-security company, providing content-delivery-network services, DDoS mitigation, Internet security, and distributed domain-name-server services.LiteSpeed (Web servers)
LiteSpeed is a high-scalability web server.Tidio (Live chat)
Tidio is a customer communication product. It provides multi-channel support so users can communicate with customers on the go. Live chat, messenger, or email are all supported.JivoChat (Live chat)
JivoChat is a live chat solution for websites offering customizable web and mobile chat widgets.YouTube (Video players)
YouTube is a video sharing service where users can create their own profile, upload videos, watch, like and comment on other videos.jQuery (JavaScript libraries)
jQuery is a JavaScript library which is a free, open-source software designed to simplify HTML DOM tree traversal and manipulation, as well as event handling, CSS animation, and Ajax.Bootstrap (UI frameworks)
Bootstrap is a free and open-source CSS framework directed at responsive, mobile-first front-end web development. It contains CSS and JavaScript-based design templates for typography, forms, buttons, navigation, and other interface components.Popper (Miscellaneous)
Popper is a positioning engine, its purpose is to calculate the position of an element to make it possible to position it near a given reference element.Moment.js (JavaScript libraries)
Moment.js is a free and open-source JavaScript library that removes the need to use the native JavaScript Date object directly.Slick (JavaScript libraries)
PHP:8.1.34 (Programming languages)
PHP is a general-purpose scripting language used for web development.Related reports
Threat Detection Systems
| Detection System | Indicator | Verdict | Alert |
|---|---|---|---|
| Private YARA rules | www.youtube.com/s/player/5e4f1adf/player_es6.vflset/en_US/base.js | audit | Hunting_JS_WebAssembly |
JavaScript (233)
| HASH | FROM | Size | First Seen | Last Seen | |
|---|---|---|---|---|---|
| 63ece9535c8935a54abca1c501121ec9 | DocumentWrite | 1.5 MB | 2026-03-25 | 2026-03-26 | |
Introduced by DocumentWrite First Seen 2026-03-25 Last Seen 2026-03-26 Times Seen 15 Size 1.5 MB (1516229 bytes) MD5 63ece9535c8935a54abca1c501121ec9 SHA1 65eda0a26d4a77ebd80c1b15a28dff9f650780b5 Loading... | |||||
HTTP Transactions (100)
| URL | IP | Response | Size |
|---|






