Report Overview
Visitedpublic
2026-04-02 10:40:43
Tags
Submit Tags
URL
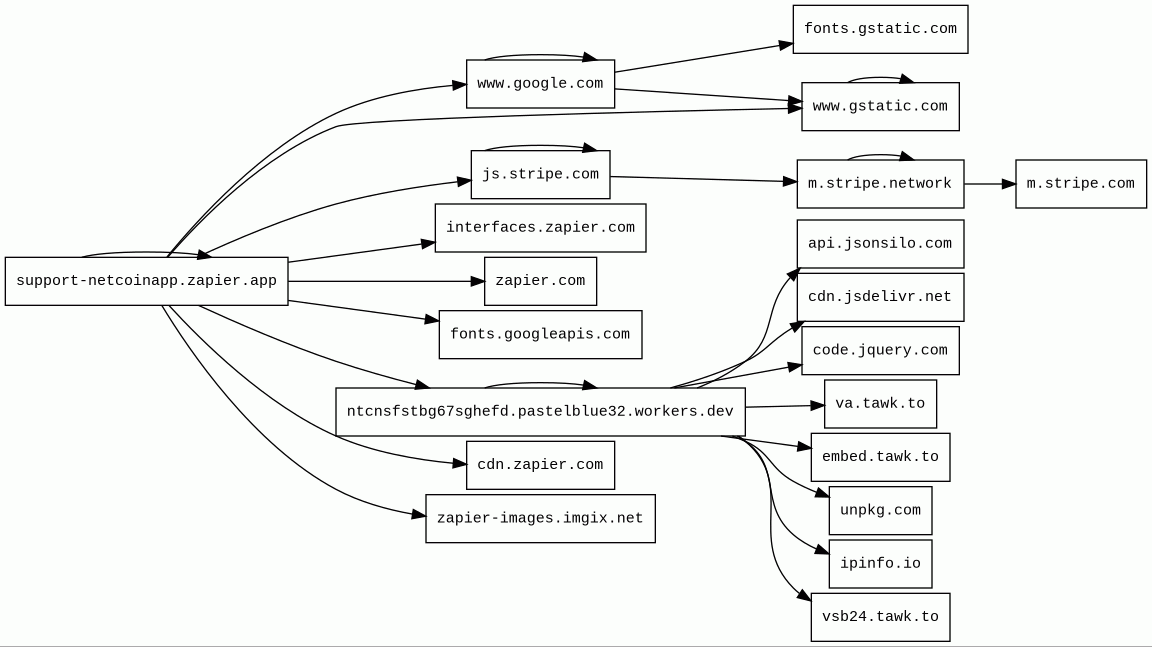
support-netcoinapp.zapier.app/
Finishing URL
support-netcoinapp.zapier.app/
IP / ASN

64.239.109.129
Title
Log In | NetCoins®
Detections
urlquery
0
Network Intrusion Detection
2
Threat Detection Systems
3
Host Summary
| Host | Rank | Registered | First Seen | Last Seen | Sent | Received | IP | Fingerprints |
|---|---|---|---|---|---|---|---|---|
js.stripe.com | 7985 | 1995-09-12 | 2012-09-30 | 2026-03-30 | 1.5 kB | 978 kB | ![]() 65.9.46.47 | |
embed.tawk.to | 52083 | unknown | 2014-03-19 | 2026-03-30 | 10 kB | 1.2 MB | ![]() 172.66.161.212 | |
cdn.jsdelivr.net | 1678 | 2012-05-16 | 2012-09-30 | 2026-03-29 | 2.0 kB | 622 kB | ![]() 104.16.175.226 | |
unpkg.com | 1093 | 2016-01-06 | 2016-01-07 | 2026-03-29 | 905 B | 154 kB | ![]() 104.18.0.22 | ![]() |
zapier-images.imgix.net | 1387974 | 2011-06-23 | 2019-07-24 | 2026-04-01 | 498 B | 938 B | ![]() 151.101.194.208 | |
vsb24.tawk.to | 982323 | unknown | 2020-04-03 | 2026-03-24 | 1.1 kB | 417 B | ![]() 104.20.42.169 | |
api.jsonsilo.com | unknown | 2023-04-30 | 2023-12-04 | 2026-03-30 | 533 B | 2.9 kB | ![]() 172.67.139.209 | |
support-netcoinapp.zapier.app 6 alert(s) on this Host | unknown | 2022-09-20 | 2026-02-04 | 2026-02-04 | 1.1 kB | 40 kB | ![]() 64.239.123.129 | |
fonts.gstatic.com | unknown | 2008-02-11 | 2014-04-02 | 2026-03-29 | 1.6 kB | 123 kB | ![]() 172.217.19.227 | |
zapier.com | 4473 | 2011-10-30 | 2017-01-30 | 2026-04-01 | 2.3 kB | 2.7 kB | ![]() 65.9.46.58 | |
va.tawk.to | 51316 | unknown | 2017-01-30 | 2026-03-30 | 2.9 kB | 7.5 kB | ![]() 172.66.161.212 | |
www.gstatic.com | 146047 | 2008-02-11 | 2012-05-29 | 2026-03-29 | 2.9 kB | 3.6 MB | ![]() 172.217.20.163 | |
ipinfo.io | 1327 | 2013-04-23 | 2013-12-16 | 2026-04-01 | 487 B | 539 B | ![]() 34.117.59.81 | |
m.stripe.com | 7920 | 1995-09-12 | 2017-01-30 | 2026-03-30 | 496 B | 762 B | ![]() 34.214.249.37 | |
code.jquery.com | 4915 | 2005-12-10 | 2012-05-21 | 2026-03-29 | 451 B | 86 kB | ![]() 151.101.66.137 | |
interfaces.zapier.com | 453377 | 2011-10-30 | 2022-08-29 | 2026-03-27 | 17 kB | 5.5 MB | ![]() 76.76.21.21 | |
m.stripe.network | 9008 | 2017-03-16 | 2017-05-17 | 2026-03-30 | 956 B | 92 kB | ![]() 3.164.240.59 | |
fonts.googleapis.com | 313 | 2005-01-25 | 2012-05-23 | 2026-03-29 | 976 B | 22 kB | ![]() 142.251.38.106 | |
ntcnsfstbg67sghefd.pastelblue32.workers.dev | unknown | 2019-02-08 | 2026-02-04 | 2026-03-16 | 3.6 kB | 504 kB | ![]() 104.21.84.243 | ![]() |
www.google.com | 22 | 1997-09-15 | 2015-05-10 | 2026-03-29 | 2.7 kB | 76 kB | ![]() 142.251.153.119 | |
cdn.zapier.com | 397302 | 2011-10-30 | 2018-06-13 | 2026-03-30 | 461 B | 859 kB | ![]() 52.84.50.28 |
Amazon CloudFront (CDN)
Amazon CloudFront is a fast content delivery network (CDN) service that securely delivers data, videos, applications, and APIs to customers globally with low latency, high transfer speeds.Amazon Web Services (PaaS)
Amazon Web Services (AWS) is a comprehensive cloud services platform offering compute power, database storage, content delivery and other functionality.Stripe (Payment processors)
Stripe offers online payment processing for internet businesses as well as fraud prevention, invoicing and subscription management.Cloudflare (CDN)
Cloudflare is a web-infrastructure and website-security company, providing content-delivery-network services, DDoS mitigation, Internet security, and distributed domain-name-server services.Fly.io (PaaS)
Fly is a platform for running full stack apps and databases.Vercel (PaaS)
Vercel is a cloud platform for static frontends and serverless functions.Amazon S3 (CDN)
Amazon S3 or Amazon Simple Storage Service is a service offered by Amazon Web Services (AWS) that provides object storage through a web service interface.Google Cloud CDN (CDN)
Cloud CDN uses Google's global edge network to serve content closer to users.Google Cloud (IaaS)
Google Cloud is a suite of cloud computing services.Nginx (Web servers, Reverse proxies)
Nginx is a web server that can also be used as a reverse proxy, load balancer, mail proxy and HTTP cache.Varnish (Caching)
Varnish is a reverse caching proxy.jQuery:2.2.4 (JavaScript libraries)
jQuery is a JavaScript library which is a free, open-source software designed to simplify HTML DOM tree traversal and manipulation, as well as event handling, CSS animation, and Ajax.jQuery CDN (CDN)
jQuery CDN is a way to include jQuery in your website without actually downloading and keeping it your website's folder.Bootstrap:5.3.3 (UI frameworks)
Bootstrap is a free and open-source CSS framework directed at responsive, mobile-first front-end web development. It contains CSS and JavaScript-based design templates for typography, forms, buttons, navigation, and other interface components.Unpkg (CDN)
Unpkg is a content delivery network for everything on npm.jsDelivr (CDN)
JSDelivr is a free public CDN for open-source projects. It can serve web files directly from the npm registry and GitHub repositories without any configuration.Related reports
Network Intrusion Detection Systems
Suricata /w Emerging Threats Pro
| Timestamp | Severity | Source IP | Destination IP | Alert |
|---|---|---|---|---|
| low | Client IP | ![]() 104.21.84.243 | ET INFO Observed Cloudflare workers.dev Domain in TLS SNI | |
| medium | Client IP | ![]() 34.117.59.81 | ET POLICY Possible External IP Lookup Domain Observed in SNI (ipinfo. io) |
Threat Detection Systems
| Detection System | Indicator | Verdict | Alert |
|---|---|---|---|
| Cloudflare DNS | support-netcoinapp.zapier.app | malicious | Sinkholed |
| OpenDNS | support-netcoinapp.zapier.app | phishing | Phishing Block |
| DNS4EU | support-netcoinapp.zapier.app | malicious | Sinkholed |
JavaScript (76)
No JavaScripts
HTTP Transactions (107)
| URL | IP | Response | Size |
|---|


