Report Overview
Visitedpublic
2025-09-19 15:51:38
Tags
Submit Tags
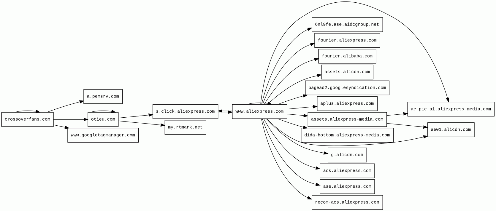
URL
crossoverfans.com/pnus/qhkjv-onlyfans-leaked-nude
Finishing URL
www.aliexpress.com/p/popular-landing/aliexpress.html?_immersiveMode=true&aff_plateform=aff_default_page&isdl=y&aff_short_key=_oE6mwYH?af=9876030&dp=992932508473767815
IP / ASN
172.67.177.248
#13335 CLOUDFLARENET
Title
aliexpress.com/p/popular-landing/aliexpress.html?_immersiveMode=true&aff_plateform=aff_default_page&isdl=y&aff_short_key=_oE6mwYH?af=9876030&dp=992932508473767815

Detections

urlquery
0
Network Intrusion Detection
1
Threat Detection Systems
2

Host Summary

HostRankRegisteredFirst SeenLast Seen
ae01.alicdn.com
31289unknownNo dataNo data
assets.alicdn.com
68324unknownNo dataNo data
my.rtmark.net
43911unknownNo dataNo data
www.googletagmanager.com
283unknownNo dataNo data
ae-pic-a1.aliexpress-media.com
113601unknownNo dataNo data
ase.aliexpress.com
168553unknownNo dataNo data
assets.aliexpress-media.com
161569unknownNo dataNo data
dida-bottom.aliexpress-media.com
499823unknownNo dataNo data
otieu.com
9278unknownNo dataNo data
recom-acs.aliexpress.com
297386unknownNo dataNo data
pagead2.googlesyndication.com
610unknownNo dataNo data
fourier.aliexpress.com
190769unknownNo dataNo data
s.click.aliexpress.com
47141unknownNo dataNo data
a.pemsrv.com
181476unknownNo dataNo data
fourier.alibaba.com
73547unknownNo dataNo data
acs.aliexpress.com
150748unknownNo dataNo data
6nl9fe.ase.aidcgroup.net
unknownunknownNo dataNo data
www.aliexpress.com
2070unknownNo dataNo data
g.alicdn.com
38802unknownNo dataNo data
aplus.aliexpress.com
216628unknownNo dataNo data
crossoverfans.com
unknownunknownNo dataNo data

Related reports

Network Intrusion Detection Systems

Suricata /w Emerging Threats Pro

SeveritySource IPDestination IPAlert
low
172.18.0.4
74.125.250.129
ET INFO Session Traversal Utilities for NAT (STUN Binding Request On Non-Standard High Port)
Threat Detection Systems
Detection SystemIndicatorVerdictAlert
DNS0 Zerocrossoverfans.commalicious
Sinkholed
Cloudflare DNSotieu.commalicious
Sinkholed

JavaScript (37)

HTTP Transactions (141)

URLIPResponseSize