Report Overview
Visitedpublic
2025-11-01 12:42:59
Tags
Submit Tags
URL
faselhd.cloud/
Finishing URL
faselhd.cloud/
IP / ASN
104.21.69.30
#13335 CLOUDFLARENET
Title
فاصل إعلاني

Detections

urlquery
0
Network Intrusion Detection
0
Threat Detection Systems
1

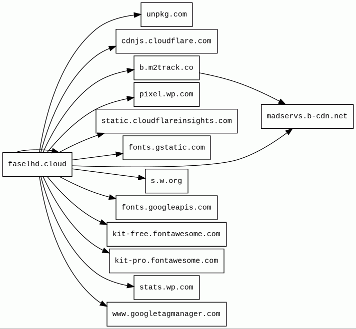
Host Summary

HostRankRegisteredFirst SeenLast Seen
fonts.googleapis.com
3132005-01-252012-05-232025-10-26
stats.wp.com
226601997-03-282017-01-302025-10-26
pixel.wp.com
228241997-03-282017-01-302025-10-26
static.cloudflareinsights.com
40732019-08-302019-09-242025-10-26
unpkg.com
10932016-01-062016-01-072025-10-26
faselhd.cloud
6792362022-11-022023-02-232025-08-27
s.w.org
276951993-12-012017-01-302025-10-26
b.m2track.co
73051862019-08-272020-11-252025-09-10
kit-free.fontawesome.com
2154352012-10-182019-05-102025-10-28
kit-pro.fontawesome.com
2284782012-10-182019-05-022025-10-29
www.googletagmanager.com
2832011-11-112012-10-042025-10-26
fonts.gstatic.com
unknown2008-02-112014-04-022025-10-26
madservs.b-cdn.net
unknown2016-04-252025-08-082025-09-14
cdnjs.cloudflare.com
12222009-02-172012-05-232025-10-26

Related reports

Threat Detection Systems
Detection SystemIndicatorVerdictAlert
DigiCert UltraDNSfaselhd.cloudmalicious
Sinkholed

JavaScript (26)

HTTP Transactions (58)

URLIPResponseSize