Report Overview
Visitedpublic
2023-09-23 22:57:08
Tags
Submit Tags
URL
mi-miftahululumkarangwotan.blogspot.com/
Finishing URL
mi-miftahululumkarangwotan.blogspot.com/
IP / ASN

172.217.21.161
Title
Madrasah Kita
Detections
urlquery
0
Network Intrusion Detection
0
Threat Detection Systems
0
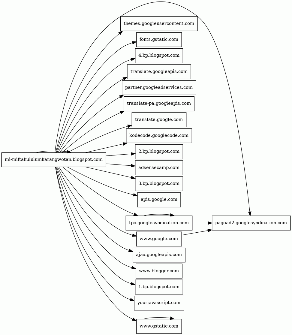
Host Summary
| Host | Rank | Registered | First Seen | Last Seen | Sent | Received | IP | Fingerprints |
|---|---|---|---|---|---|---|---|---|
apis.google.com | 105 | 1997-09-15 | 2013-05-06 22:20:21 | 2023-09-23 18:13:25 | 998 B | 79 kB | ![]() 172.217.21.174 | |
kodecode.googlecode.com | unknown | 2005-03-09 | 2012-11-19 07:26:08 | 2022-10-18 15:01:49 | 1.4 kB | 5.4 kB | ![]() 142.250.150.82 | |
pagead2.googlesyndication.com | 101 | 2003-01-21 | 2021-02-20 16:52:05 | 2023-09-24 00:32:22 | 4.3 kB | 212 kB | ![]() 142.250.74.98 | |
2.bp.blogspot.com 5 alert(s) on this Host | 11071 | 2000-07-31 | 2012-05-21 15:44:19 | 2023-09-23 18:25:54 | 2.5 kB | 76 kB | ![]() 142.250.74.161 | |
themes.googleusercontent.com | 9661 | 2008-11-17 | 2012-05-24 09:24:02 | 2023-09-23 22:54:27 | 1.8 kB | 65 kB | ![]() 142.250.74.97 | |
www.gstatic.com | unknown | 2008-02-11 | 2016-07-26 11:37:06 | 2023-09-23 23:59:52 | 1.6 kB | 8.9 kB | ![]() 142.250.74.35 | |
adsensecamp.com | 768419 | 2008-06-02 | 2014-02-17 16:58:53 | 2023-09-23 13:04:59 | 555 B | 1.9 kB | ![]() 103.30.145.12 | |
partner.googleadservices.com | 798 | 2003-06-19 | 2012-10-03 03:04:21 | 2023-09-23 17:46:30 | 540 B | 800 B | ![]() 216.58.207.226 | |
fonts.gstatic.com | unknown | 2008-02-11 | 2014-09-09 02:40:21 | 2023-09-23 23:57:04 | 478 B | 4.2 kB | ![]() 216.58.207.227 | |
ocsp.pki.goog | 175 | 2016-06-13 | 2018-07-01 08:43:07 | 2023-09-23 18:12:07 | 8.0 kB | 17 kB | ![]() 142.250.74.131 | |
1.bp.blogspot.com 2 alert(s) on this Host | 8403 | 2000-07-31 | 2012-05-21 15:44:19 | 2023-09-23 18:30:21 | 988 B | 24 kB | ![]() 142.250.74.161 | |
3.bp.blogspot.com 4 alert(s) on this Host | 11048 | 2000-07-31 | 2012-05-21 18:26:21 | 2023-09-23 18:30:29 | 2.0 kB | 19 kB | ![]() 142.250.74.161 | |
tpc.googlesyndication.com | 126 | 2003-01-21 | 2020-01-16 09:35:32 | 2023-09-23 17:39:05 | 1.5 kB | 13 kB | ![]() 172.217.21.161 | |
mi-miftahululumkarangwotan.blogspot.com 6 alert(s) on this Host | unknown | 2000-07-31 | 2019-04-01 17:05:19 | 2023-08-16 00:45:54 | 3.1 kB | 78 kB | ![]() 172.217.21.161 | |
ocsp.godaddy.com | 698 | 1999-03-02 | 2012-05-20 21:28:57 | 2023-09-23 18:15:23 | 660 B | 5.2 kB | ![]() 192.124.249.23 | |
yourjavascript.com | 111582 | 2009-08-03 | 2012-05-25 13:50:45 | 2023-09-23 16:09:38 | 1.3 kB | 36 kB | ![]() 76.223.54.146 | |
translate-pa.googleapis.com | 1620 | 2005-01-25 | 2021-11-04 07:37:42 | 2023-09-23 23:24:44 | 555 B | 2.3 kB | ![]() 142.250.74.74 | |
www.google.com | 7 | 1997-09-15 | 2015-05-10 13:11:19 | 2023-09-20 20:05:47 | 551 B | 1.6 kB | ![]() 142.250.74.100 | |
ajax.googleapis.com | 12905 | 2005-01-25 | 2013-08-16 11:51:31 | 2023-09-24 00:09:38 | 456 B | 35 kB | ![]() 142.250.74.74 | |
www.blogger.com | 8975 | 1999-06-22 | 2012-05-22 09:35:03 | 2023-09-23 18:30:21 | 1.5 kB | 170 kB | ![]() 216.58.207.233 | |
4.bp.blogspot.com 3 alert(s) on this Host | 11215 | 2000-07-31 | 2012-05-21 15:44:19 | 2023-09-23 18:30:29 | 1.5 kB | 63 kB | ![]() 142.250.74.161 | |
translate.googleapis.com | 1005 | 2005-01-25 | 2012-05-31 09:21:21 | 2023-09-24 00:26:14 | 1.9 kB | 81 kB | ![]() 142.250.74.10 | |
translate.google.com | 1156 | 1997-09-15 | 2012-05-30 03:30:32 | 2023-09-23 18:14:26 | 982 B | 89 kB | ![]() 216.58.211.14 |
Related reports
Threat Detection Systems
Public InfoSec YARA rules
No alerts detected
OpenPhish
No alerts detected
PhishTank
No alerts detected
mnemonic secure dns
No alerts detected
Quad9 DNS
| Scan Date | Severity | Indicator | Alert |
|---|---|---|---|
| 2023-09-23 | medium | mi-miftahululumkarangwotan.blogspot.com | Sinkholed |
| 2023-09-23 | medium | mi-miftahululumkarangwotan.blogspot.com | Sinkholed |
| 2023-09-23 | medium | bp.blogspot.com | Sinkholed |
| 2023-09-23 | medium | bp.blogspot.com | Sinkholed |
| 2023-09-23 | medium | bp.blogspot.com | Sinkholed |
| 2023-09-23 | medium | bp.blogspot.com | Sinkholed |
| 2023-09-23 | medium | bp.blogspot.com | Sinkholed |
| 2023-09-23 | medium | mi-miftahululumkarangwotan.blogspot.com | Sinkholed |
| 2023-09-23 | medium | mi-miftahululumkarangwotan.blogspot.com | Sinkholed |
| 2023-09-23 | medium | bp.blogspot.com | Sinkholed |
| 2023-09-23 | medium | bp.blogspot.com | Sinkholed |
| 2023-09-23 | medium | bp.blogspot.com | Sinkholed |
| 2023-09-23 | medium | bp.blogspot.com | Sinkholed |
| 2023-09-23 | medium | bp.blogspot.com | Sinkholed |
| 2023-09-23 | medium | bp.blogspot.com | Sinkholed |
| 2023-09-23 | medium | bp.blogspot.com | Sinkholed |
| 2023-09-23 | medium | bp.blogspot.com | Sinkholed |
| 2023-09-23 | medium | bp.blogspot.com | Sinkholed |
| 2023-09-23 | medium | mi-miftahululumkarangwotan.blogspot.com | Sinkholed |
| 2023-09-23 | medium | mi-miftahululumkarangwotan.blogspot.com | Sinkholed |
ThreatFox
No alerts detected
JavaScript (171)
| HASH | FROM | Size | First Seen | Last Seen | |
|---|---|---|---|---|---|
| bf64bf046d4a772b102f7e81d82736e6 | DocumentWrite | 312 B | 2024-08-21 | 2024-08-21 | |
Introduced by DocumentWrite First Seen 2024-08-21 Last Seen 2024-08-21 Times Seen 1 Size 312 B (312 bytes) MD5 bf64bf046d4a772b102f7e81d82736e6 SHA1 829ac4f6eece42b79ae78218259f8818d6218584 Loading... | |||||
| 232e4465a79b7627a2df52637c737b9f | DocumentWrite | 259 B | 2024-08-21 | 2024-08-21 | |
Introduced by DocumentWrite First Seen 2024-08-21 Last Seen 2024-08-21 Times Seen 1 Size 259 B (259 bytes) MD5 232e4465a79b7627a2df52637c737b9f SHA1 a1dc81422870ba5956c5c3255c69408385ef415b Loading... | |||||
| 9f6f25cfae9da4d758ec18699536cc3f | DocumentWrite | 197 B | 2024-08-21 | 2024-08-21 | |
Introduced by DocumentWrite First Seen 2024-08-21 Last Seen 2024-08-21 Times Seen 1 Size 197 B (197 bytes) MD5 9f6f25cfae9da4d758ec18699536cc3f SHA1 5574fa5bc13340944dfbfce3c97f48e849d10572 Loading... | |||||
| 08088b0c6047d75bcbed2e3e238b4a89 | DocumentWrite | 5.3 kB | 2023-03-07 | 2025-12-12 | |
Introduced by DocumentWrite First Seen 2023-03-07 Last Seen 2025-12-12 Times Seen 235 Size 5.3 kB (5296 bytes) MD5 08088b0c6047d75bcbed2e3e238b4a89 SHA1 68ff5bdb6ca55372f0a106f60e1af0b4b4b46b0d Loading... | |||||
| 0c77aae450b042a9eee5c97837868d3f | DocumentWrite | 105 B | 2023-03-07 | 2025-12-14 | |
Introduced by DocumentWrite First Seen 2023-03-07 Last Seen 2025-12-14 Times Seen 636 Size 105 B (105 bytes) MD5 0c77aae450b042a9eee5c97837868d3f SHA1 81aed07d020c271116d9731c94392a46aa0eace0 Loading... | |||||
| b6f09a82fb7cad9c1cf809ae0ed3a8b9 | DocumentWrite | 3.0 kB | 2023-07-17 | 2024-08-21 | |
Introduced by DocumentWrite First Seen 2023-07-17 Last Seen 2024-08-21 Times Seen 1028 Size 3.0 kB (3003 bytes) MD5 b6f09a82fb7cad9c1cf809ae0ed3a8b9 SHA1 b66d65e2d066ff41263225a21dc19774c975af36 Loading... | |||||
| e7804e3c41e8d01b5ac2bbea8f8e01db | DocumentWrite | 6.3 kB | 2023-03-07 | 2025-12-14 | |
Introduced by DocumentWrite First Seen 2023-03-07 Last Seen 2025-12-14 Times Seen 301 Size 6.3 kB (6344 bytes) MD5 e7804e3c41e8d01b5ac2bbea8f8e01db SHA1 c2eb6a6efaab3711e888eaf6d74ceb4855cce025 Loading... | |||||
| f141061bfca846b0e0c49700ff441b7f | DocumentWrite | 300 B | 2024-08-21 | 2024-08-21 | |
Introduced by DocumentWrite First Seen 2024-08-21 Last Seen 2024-08-21 Times Seen 1 Size 300 B (300 bytes) MD5 f141061bfca846b0e0c49700ff441b7f SHA1 aef529505ce733b6c12b790862a61562c2a1c1f0 Loading... | |||||
| 6749e9891444daa8f0abfdf7ab7df380 | DocumentWrite | 251 B | 2024-08-21 | 2024-08-21 | |
Introduced by DocumentWrite First Seen 2024-08-21 Last Seen 2024-08-21 Times Seen 1 Size 251 B (251 bytes) MD5 6749e9891444daa8f0abfdf7ab7df380 SHA1 b5ac657c36e2a2f22bf551f27df5321d7d5468d6 Loading... | |||||
| fae1fa90e04bf2336ee0a45dbe95be80 | DocumentWrite | 268 B | 2024-08-21 | 2024-08-21 | |
Introduced by DocumentWrite First Seen 2024-08-21 Last Seen 2024-08-21 Times Seen 1 Size 268 B (268 bytes) MD5 fae1fa90e04bf2336ee0a45dbe95be80 SHA1 5e4eac92c1dda11ba2fa22f8c9b49a2734dc0c9a Loading... | |||||
| ab27cb408bb51c47b8e625f03db610a7 | DocumentWrite | 77 B | 2023-03-07 | 2025-12-14 | |
Introduced by DocumentWrite First Seen 2023-03-07 Last Seen 2025-12-14 Times Seen 1051 Size 77 B (77 bytes) MD5 ab27cb408bb51c47b8e625f03db610a7 SHA1 3979411bfd2a5ba32a11b5300c9bcc782a4b7947 Loading... | |||||
HTTP Transactions (83)
| URL | IP | Response | Size |
|---|
