Report Overview
Visitedpublic
2025-12-31 07:55:21
Tags
Submit Tags
URL
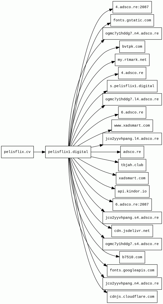
pelisflix.cv/pelicula/skal-fight-for-survival
Finishing URL
pelisflix1.digital/pelicula/skal-fight-for-survival
IP / ASN

172.67.159.69
Title
Ver Skal - Fight for Survival Online Completa Gratis en HD en ️️️PELISFLIX
Detections
urlquery
0
Network Intrusion Detection
4
Threat Detection Systems
5
Host Summary
| Host | Rank | Registered | First Seen | Last Seen | Sent | Received | IP | Fingerprints |
|---|---|---|---|---|---|---|---|---|
bvtpk.com 1 alert(s) on this Host | 37068 | 2019-03-16 | 2025-05-21 | 2025-12-25 | 411 B | 114 kB | ![]() 172.67.154.171 | |
my.rtmark.net | 43911 | 2014-10-29 | 2015-02-04 | 2025-12-29 | 443 B | 841 B | ![]() 172.64.146.234 | |
cdnjs.cloudflare.com | 1222 | 2009-02-17 | 2012-05-23 | 2025-12-28 | 1.0 kB | 110 kB | ![]() 104.17.25.14 | |
jco2yyvhpang.l4.adsco.re | unknown | 2017-02-14 | 2025-12-31 | 2025-12-31 | 448 B | 463 B | ![]() 185.200.118.62 | |
tbjah.club | 1508365 | 2025-01-29 | 2025-02-01 | 2025-12-31 | 3.3 kB | 111 kB | ![]() 172.67.162.240 | |
s.pelisflix1.digital 7 alert(s) on this Host | unknown | unknown | 2025-12-30 | 2025-12-30 | 3.2 kB | 79 kB | ![]() 188.114.96.1 | |
ogmc7y1hddg7.l4.adsco.re | unknown | 2017-02-14 | 2025-12-31 | 2025-12-31 | 448 B | 463 B | ![]() 185.200.118.62 | |
ogmc7y1hddg7.s4.adsco.re | unknown | 2017-02-14 | 2025-12-31 | 2025-12-31 | 448 B | 463 B | ![]() 185.200.116.60 | |
api.kindor.io | 5290110 | 2020-11-15 | 2023-11-15 | 2025-12-28 | 420 B | 3.2 kB | ![]() 172.67.144.152 | |
6.adsco.re | 91627 | 2017-02-14 | 2018-01-15 | 2025-12-26 | 1.7 kB | 2.4 kB | ![]() 104.16.83.77 | |
www.xadsmart.com | 409261 | 2020-04-18 | 2020-04-18 | 2025-12-25 | 938 B | 85 kB | ![]() 95.173.205.15 | ![]() |
ogmc7y1hddg7.n4.adsco.re | unknown | 2017-02-14 | 2025-12-31 | 2025-12-31 | 448 B | 463 B | ![]() 38.132.109.126 | |
jco2yyvhpang.n4.adsco.re | unknown | 2017-02-14 | 2025-12-31 | 2025-12-31 | 448 B | 463 B | ![]() 38.132.109.126 | |
pelisflix.cv 2 alert(s) on this Host | unknown | unknown | 2025-04-10 | 2025-12-25 | 513 B | 100 kB | ![]() 104.21.33.63 | |
fonts.gstatic.com | unknown | 2008-02-11 | 2014-04-02 | 2025-12-28 | 2.8 kB | 267 kB | ![]() 142.250.74.35 | |
b7510.com | unknown | 2021-03-21 | 2025-06-19 | 2025-12-25 | 602 B | 833 B | ![]() 139.45.197.115 | |
fonts.googleapis.com | 313 | 2005-01-25 | 2012-05-23 | 2025-12-28 | 485 B | 10 kB | ![]() 216.58.211.10 | |
jco2yyvhpang.s4.adsco.re | unknown | 2017-02-14 | 2025-12-31 | 2025-12-31 | 448 B | 463 B | ![]() 185.200.116.60 | |
4.adsco.re | 95532 | 2017-02-14 | 2021-01-04 | 2025-12-26 | 1.7 kB | 2.1 kB | ![]() 162.252.214.5 | |
adsco.re | 3069 | 2017-02-14 | 2017-04-03 | 2025-12-31 | 912 B | 3.5 kB | ![]() 162.252.214.5 | |
xadsmart.com | 39181 | 2020-04-18 | 2020-04-19 | 2025-12-25 | 3.4 kB | 514 B | ![]() 104.153.197.251 | |
cdn.jsdelivr.net | 1678 | 2012-05-16 | 2012-09-30 | 2025-12-28 | 465 B | 14 kB | ![]() 151.101.1.229 | |
pelisflix1.digital 1 alert(s) on this Host | unknown | unknown | 2025-12-30 | 2025-12-30 | 519 B | 100 kB | ![]() 104.21.63.74 |
Cloudflare (CDN)
Cloudflare is a web-infrastructure and website-security company, providing content-delivery-network services, DDoS mitigation, Internet security, and distributed domain-name-server services.CDN77 (CDN)
CDN77 is a content delivery network (CDN).Nginx (Web servers, Reverse proxies)
Nginx is a web server that can also be used as a reverse proxy, load balancer, mail proxy and HTTP cache.Related reports
Network Intrusion Detection Systems
Suricata /w Emerging Threats Pro
| Timestamp | Severity | Source IP | Destination IP | Alert |
|---|---|---|---|---|
| low | ![]() 172.18.0.27 | ![]() 162.159.207.0 | ET INFO Session Traversal Utilities for NAT (STUN Binding Request) | |
| low | ![]() 172.18.0.27 | ![]() 162.159.207.0 | ET INFO Session Traversal Utilities for NAT (STUN Binding Request) | |
| low | ![]() 162.159.207.0 | ![]() 172.18.0.27 | ET INFO Session Traversal Utilities for NAT (STUN Binding Response) | |
| low | ![]() 162.159.207.0 | ![]() 172.18.0.27 | ET INFO Session Traversal Utilities for NAT (STUN Binding Response) |
Threat Detection Systems
| Detection System | Indicator | Verdict | Alert |
|---|---|---|---|
| DigiCert UltraDNS | pelisflix.cv | malicious | Sinkholed |
| DNS4EU | pelisflix.cv | malicious | Sinkholed |
| DigiCert UltraDNS | s.pelisflix1.digital | malicious | Sinkholed |
| DigiCert UltraDNS | pelisflix1.digital | malicious | Sinkholed |
| Cloudflare DNS | bvtpk.com | malicious | Sinkholed |
JavaScript (47)
No JavaScripts
HTTP Transactions (49)
| URL | IP | Response | Size |
|---|




