Report Overview
Visitedpublic
2026-01-06 10:38:32
Tags
Submit Tags
URL
antipodeanarts.com/
Finishing URL
antipodeanarts.com/
IP / ASN

34.92.169.244
Title
幸运(中国)幸运飞开艇历史「开奖记录」最新的开奖走势图信息
Detections
urlquery
0
Network Intrusion Detection
0
Threat Detection Systems
6
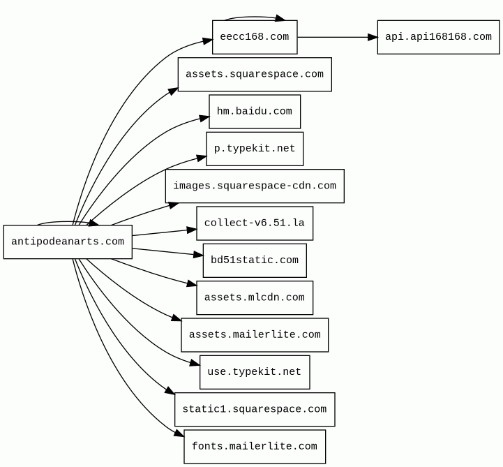
Host Summary
| Host | Rank | Registered | First Seen | Last Seen | Sent | Received | IP | Fingerprints |
|---|---|---|---|---|---|---|---|---|
static1.squarespace.com | 42133 | 2003-03-25 | 2015-01-09 | 2026-01-05 | 2.6 kB | 68 kB | ![]() 151.101.192.238 | |
p.typekit.net | 4638 | 2010-08-02 | 2012-05-23 | 2026-01-04 | 621 B | 373 B | ![]() 23.36.77.57 | |
images.squarespace-cdn.com | 38064 | 2019-01-24 | 2019-02-20 | 2026-01-05 | 1.1 kB | 21 kB | ![]() 151.101.0.238 | |
fonts.mailerlite.com | 215001 | 2010-04-09 | 2021-09-21 | 2026-01-06 | 2.6 kB | 267 kB | ![]() 172.64.150.190 | |
collect-v6.51.la | 348646 | 2005-01-17 | 2021-03-08 | 2026-01-05 | 796 B | 732 B | ![]() 43.159.107.113 | |
eecc168.com | unknown | 2026-01-02 | 2026-01-02 | 2026-01-02 | 32 kB | 2.3 MB | ![]() 34.96.249.255 | ![]() |
assets.squarespace.com | 42889 | 2003-03-25 | 2019-06-20 | 2026-01-05 | 4.2 kB | 312 kB | ![]() 151.101.64.237 | |
hm.baidu.com | 54491 | 1999-10-11 | 2012-05-26 | 2026-01-05 | 1.3 kB | 31 kB | ![]() 111.45.3.198 | |
bd51static.com | 2891718 | 2021-10-07 | 2021-10-07 | 2025-12-30 | 330 B | 1.8 kB | ![]() 35.215.189.171 | |
assets.mlcdn.com | 190482 | 2015-01-08 | 2022-03-23 | 2025-12-30 | 910 B | 144 kB | ![]() 104.18.34.38 | |
assets.mailerlite.com | 182442 | 2010-04-09 | 2022-04-21 | 2025-12-31 | 972 B | 765 B | ![]() 172.64.150.190 | |
api.api168168.com 10 alert(s) on this Host | unknown | 2020-10-09 | 2020-10-09 | 2025-12-31 | 2.4 kB | 22 kB | ![]() 35.241.91.37 | |
antipodeanarts.com 168 alert(s) on this Host | unknown | 2025-06-20 | 2026-01-06 | 2026-01-06 | 17 kB | 7.4 MB | ![]() 34.92.169.244 | ![]() |
use.typekit.net | 4054 | 2010-08-02 | 2012-07-05 | 2026-01-04 | 6.6 kB | 294 kB | ![]() 23.36.77.115 |
Varnish (Caching)
Varnish is a reverse caching proxy.Squarespace Commerce (Ecommerce)
Squarespace Commerce is an ecommerce platform designed to facilitate the creation of websites and online stores, with domain registration and web hosting included.Squarespace (CMS)
Squarespace provides Software-as-a-Service (SaaS) for website building and hosting, and allows users to use pre-built website templates.Nginx (Web servers, Reverse proxies)
Nginx is a web server that can also be used as a reverse proxy, load balancer, mail proxy and HTTP cache.Cloudflare (CDN)
Cloudflare is a web-infrastructure and website-security company, providing content-delivery-network services, DDoS mitigation, Internet security, and distributed domain-name-server services.jQuery (JavaScript libraries)
jQuery is a JavaScript library which is a free, open-source software designed to simplify HTML DOM tree traversal and manipulation, as well as event handling, CSS animation, and Ajax.jQuery:1.11.2 (JavaScript libraries)
jQuery is a JavaScript library which is a free, open-source software designed to simplify HTML DOM tree traversal and manipulation, as well as event handling, CSS animation, and Ajax.GSAP (JavaScript frameworks)
GSAP is an animation library that allows you to create animations with JavaScript.Modernizr (JavaScript libraries)
Modernizr is a JavaScript library that detects the features available in a user's browser.Apache HTTP Server (Web servers)
Apache is a free and open-source cross-platform web server software.Google Cloud CDN (CDN)
Cloud CDN uses Google's global edge network to serve content closer to users.Google Cloud Storage (Miscellaneous)
Google Cloud Storage allows world-wide storage and retrieval of any amount of data at any time.Google Cloud (IaaS)
Google Cloud is a suite of cloud computing services.Stimulus (JavaScript frameworks)
A modest JavaScript framework for the HTML you already have.Typekit (Font scripts)
Typekit is an online service which offers a subscription library of fonts.Slick (JavaScript libraries)
Adobe Fonts (Font scripts)
Adobe Fonts is a web-based service providing access to a vast library of high-quality fonts for web and print design.Related reports
Threat Detection Systems
| Detection System | Indicator | Verdict | Alert |
|---|---|---|---|
| DNS4EU | api.api168168.com | malicious | Sinkholed |
| DNS0 Zero | api.api168168.com | malicious | Sinkholed |
| Cloudflare DNS | antipodeanarts.com | malicious | Sinkholed |
| DigiCert UltraDNS | antipodeanarts.com | malicious | Sinkholed |
| DNS0 Zero | antipodeanarts.com | malicious | Sinkholed |
| DNS4EU | antipodeanarts.com | malicious | Sinkholed |
JavaScript (88)
| HASH | FROM | Size | First Seen | Last Seen | |
|---|---|---|---|---|---|
| 953a252bf9a7b7a663200b012155e663 | DocumentWrite | 508 B | 2024-10-28 | 2026-04-04 | |
Introduced by DocumentWrite First Seen 2024-10-28 Last Seen 2026-04-04 Times Seen 1219 Size 508 B (508 bytes) MD5 953a252bf9a7b7a663200b012155e663 SHA1 cb56157cf729108f171cda4e4ebd706845ed9789 Loading... | |||||
| 9df0091c0467239da0a379bc5101dba5 | DocumentWrite | 508 B | 2024-12-14 | 2026-04-02 | |
Introduced by DocumentWrite First Seen 2024-12-14 Last Seen 2026-04-02 Times Seen 113 Size 508 B (508 bytes) MD5 9df0091c0467239da0a379bc5101dba5 SHA1 903a9f6f9da175bf5f8a87f6841162d83da685cf Loading... | |||||
| 9a2fd8c76281f4faa4202fdd6f26666d | DocumentWrite | 402 B | 2026-01-02 | 2026-03-19 | |
Introduced by DocumentWrite First Seen 2026-01-02 Last Seen 2026-03-19 Times Seen 19 Size 402 B (402 bytes) MD5 9a2fd8c76281f4faa4202fdd6f26666d SHA1 a019d298e2b4d8b75ce07a6c26a9175a40181421 Loading... | |||||
HTTP Transactions (153)
| URL | IP | Response | Size |
|---|






