Report Overview
Visitedpublic
2026-04-16 08:37:21
Tags
Submit Tags
URL
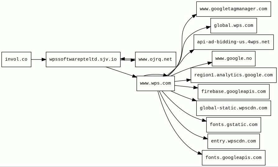
invol.co/clmqp3s?aff_sub=wp6e3038gnltp0ohjpe1c6kg&aff_sub2=2186130
Finishing URL
www.wps.com/download?irclickid=34C34TztKxyZRJewARTvlRhgUku3GIWND1MORM0&SharedId=38874_traveledsoul.com&utm_source=affiliate&utm_medium=impact&MediaId=363646&BannerId=&irgwc=1&afsrc=1
IP / ASN

18.140.109.153
Title
Free Download WPS Office for PC/ Windows/ Mac
Detections
urlquery
0
Network Intrusion Detection
0
Threat Detection Systems
0
Host Summary
| Host | Rank | Registered | First Seen | Last Seen | Sent | Received | IP | Fingerprints |
|---|---|---|---|---|---|---|---|---|
region1.analytics.google.com | 22257 | 1997-09-15 | 2022-03-17 | 2026-04-12 | 2.3 kB | 1.7 kB | ![]() 216.239.34.36 | |
fonts.googleapis.com | 313 | 2005-01-25 | 2012-05-23 | 2026-04-12 | 515 B | 18 kB | ![]() 142.250.178.74 | |
www.googletagmanager.com | 283 | 2011-11-11 | 2012-10-04 | 2026-04-12 | 444 B | 538 kB | ![]() 142.250.74.8 | |
invol.co | 88381 | 2016-06-15 | 2017-03-27 | 2026-04-07 | 534 B | 128 kB | ![]() 18.140.109.153 | |
firebase.googleapis.com | 21765 | 2005-01-25 | 2018-10-19 | 2026-04-16 | 1.2 kB | 1.3 kB | ![]() 142.250.178.106 | |
global-static.wpscdn.com | unknown | 2015-07-01 | 2025-07-23 | 2026-04-08 | 39 kB | 2.9 MB | ![]() 185.229.190.17 | |
www.ojrq.net | 41085 | 2009-01-28 | 2012-06-28 | 2026-04-10 | 776 B | 127 kB | ![]() 34.95.127.121 | |
global.wps.com | unknown | 1993-01-25 | 2026-03-21 | 2026-04-05 | 1.4 kB | 2.0 kB | ![]() 8.209.76.1 | |
api-ad-bidding-us.4wps.net | 6120232 | 2018-08-03 | 2026-04-16 | 2026-04-16 | 3.1 kB | 3.4 kB | ![]() 54.187.27.253 | |
www.wps.com | 93080 | 1993-01-25 | 2012-10-26 | 2026-04-08 | 1.8 kB | 145 kB | ![]() 3.167.2.54 | |
wpssoftwarepteltd.sjv.io | 4238659 | 2016-07-22 | 2025-06-07 | 2026-04-05 | 1.4 kB | 254 kB | ![]() 35.227.211.136 | |
entry.wpscdn.com | unknown | 2015-07-01 | 2026-03-21 | 2026-04-08 | 473 B | 9.9 kB | ![]() 185.229.190.17 | |
fonts.gstatic.com | unknown | 2008-02-11 | 2014-04-02 | 2026-04-12 | 2.2 kB | 198 kB | ![]() 142.250.178.99 | |
www.google.no | 92680 | 2001-02-26 | 2012-06-26 | 2026-04-12 | 671 B | 580 B | ![]() 216.58.201.195 |
Amazon ALB (Load balancers)
Amazon Application Load Balancer (ALB) distributes incoming application traffic to increase availability and support content-based routing.Amazon Web Services (PaaS)
Amazon Web Services (AWS) is a comprehensive cloud services platform offering compute power, database storage, content delivery and other functionality.Nginx (Web servers, Reverse proxies)
Nginx is a web server that can also be used as a reverse proxy, load balancer, mail proxy and HTTP cache.Alibaba Cloud Object Storage Service (IaaS)
Alibaba Cloud Object Storage Service (OSS) is a cloud-based object storage service provided by Alibaba Cloud, which allows users to store and access large amounts of data in the cloud.Google Cloud CDN (CDN)
Cloud CDN uses Google's global edge network to serve content closer to users.Google Cloud (IaaS)
Google Cloud is a suite of cloud computing services.Node.js (Programming languages)
Node.js is an open-source, cross-platform, JavaScript runtime environment that executes JavaScript code outside a web browser.Amazon CloudFront (CDN)
Amazon CloudFront is a fast content delivery network (CDN) service that securely delivers data, videos, applications, and APIs to customers globally with low latency, high transfer speeds.Vue.js (JavaScript frameworks)
Vue.js is an open-source model–view–viewmodel JavaScript framework for building user interfaces and single-page applications.Nuxt.js (JavaScript frameworks, Web frameworks, Web servers, Static site generator)
Nuxt is a Vue framework for developing modern web applications.Related reports
Threat Detection Systems
No alerts detected
JavaScript (20)
No JavaScripts
HTTP Transactions (107)
| URL | IP | Response | Size |
|---|


