Report Overview
Visitedpublic
2026-03-29 02:32:08
Tags
Submit Tags
URL
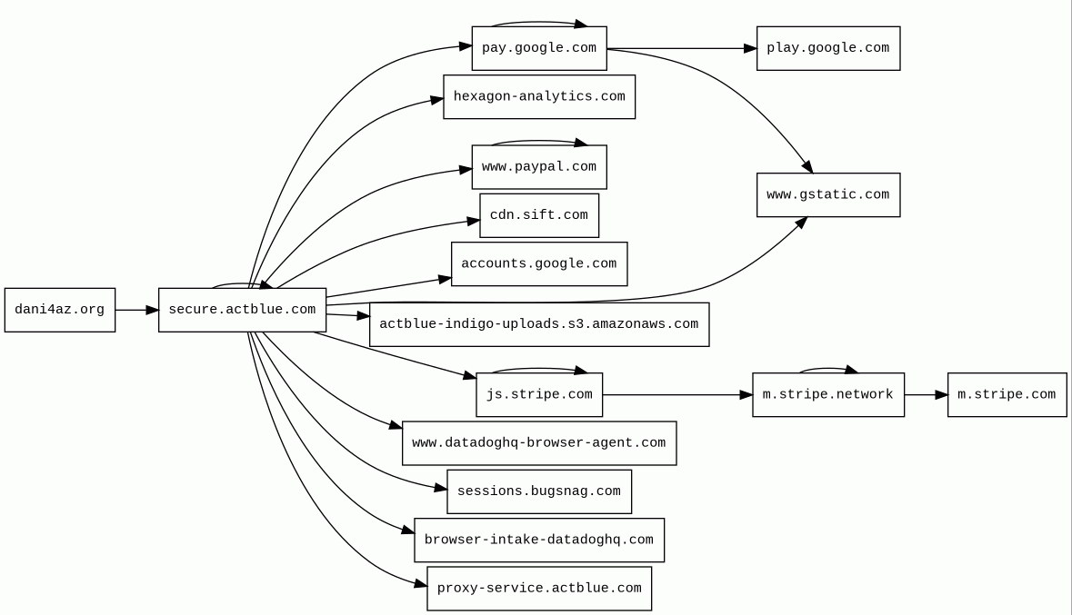
dani4az.org/l/PqiadWjKnczz
Finishing URL
secure.actblue.com/donate/sterbinsky-for-congress-email-core?express_lane=true&amount=5&refcode=express_lane_5&t=PqiadWjKnczz&refcodeSB=eb-75914-PqiadWjKnczz
IP / ASN

64.239.109.1
Title
Danielle Sterbinsky — Donate via ActBlue
Detections
urlquery
0
Network Intrusion Detection
0
Threat Detection Systems
0
Host Summary
| Host | Rank | Registered | First Seen | Last Seen | Sent | Received | IP | Fingerprints |
|---|---|---|---|---|---|---|---|---|
actblue-indigo-uploads.s3.amazonaws.com | 1452003 | 2005-08-18 | 2018-04-02 | 2026-03-26 | 589 B | 74 kB | ![]() 16.15.191.225 | |
js.stripe.com | 7985 | 1995-09-12 | 2012-09-30 | 2026-03-23 | 1.5 kB | 974 kB | ![]() 3.167.2.27 | |
www.datadoghq-browser-agent.com | 7205 | 2019-03-26 | 2019-04-26 | 2026-03-25 | 444 B | 181 kB | ![]() 52.222.188.176 | |
www.gstatic.com | 146047 | 2008-02-11 | 2012-05-29 | 2026-03-22 | 5.7 kB | 324 kB | ![]() 172.217.20.163 | |
hexagon-analytics.com | 10642 | 2016-10-11 | 2016-10-14 | 2026-03-26 | 1.7 kB | 435 B | ![]() 34.102.249.210 | ![]() |
accounts.google.com | 103 | 1997-09-15 | 2012-05-23 | 2026-03-23 | 421 B | 257 kB | ![]() 173.194.221.84 | |
proxy-service.actblue.com | 618432 | 2004-02-08 | 2023-07-18 | 2026-03-26 | 426 B | 99 kB | ![]() 151.101.64.174 | |
cdn.sift.com | 67692 | 1995-08-19 | 2019-06-18 | 2026-03-26 | 408 B | 59 kB | ![]() 34.96.67.224 | |
play.google.com | 48 | 1997-09-15 | 2013-05-30 | 2026-03-23 | 11 kB | 11 kB | ![]() 142.251.143.142 | |
browser-intake-datadoghq.com | 795 | 2020-08-06 | 2023-01-14 | 2026-03-25 | 1.5 kB | 928 B | ![]() 3.233.158.112 | |
m.stripe.network | 9008 | 2017-03-16 | 2017-05-17 | 2026-03-23 | 956 B | 92 kB | ![]() 54.240.174.97 | |
dani4az.org | unknown | 2026-03-17 | 2026-03-29 | 2026-03-29 | 494 B | 56 kB | ![]() 64.239.109.1 | |
secure.actblue.com | 93734 | 2004-02-08 | 2012-05-21 | 2026-03-26 | 6.5 kB | 3.7 MB | ![]() 151.101.192.174 | ![]() |
pay.google.com | 6709 | 1997-09-15 | 2018-02-20 | 2026-03-26 | 2.0 kB | 235 kB | ![]() 74.125.131.92 | |
m.stripe.com | 7920 | 1995-09-12 | 2017-01-30 | 2026-03-23 | 496 B | 762 B | ![]() 52.88.206.119 | |
sessions.bugsnag.com | 6736 | 2011-08-18 | 2017-12-08 | 2026-03-25 | 686 B | 319 B | ![]() 35.190.88.7 | |
www.paypal.com | 1502 | 1999-07-15 | 2012-05-21 | 2026-03-23 | 8.3 kB | 1.4 MB | ![]() 151.101.129.21 |
Amazon Web Services (PaaS)
Amazon Web Services (AWS) is a comprehensive cloud services platform offering compute power, database storage, content delivery and other functionality.Amazon S3 (CDN)
Amazon S3 or Amazon Simple Storage Service is a service offered by Amazon Web Services (AWS) that provides object storage through a web service interface.Amazon CloudFront (CDN)
Amazon CloudFront is a fast content delivery network (CDN) service that securely delivers data, videos, applications, and APIs to customers globally with low latency, high transfer speeds.Stripe (Payment processors)
Stripe offers online payment processing for internet businesses as well as fraud prevention, invoicing and subscription management.Google Cloud (IaaS)
Google Cloud is a suite of cloud computing services.Envoy (Reverse proxies)
Envoy is an open-source edge and service proxy, designed for cloud-native applications.Google Cloud CDN (CDN)
Cloud CDN uses Google's global edge network to serve content closer to users.Varnish (Caching)
Varnish is a reverse caching proxy.Google Cloud Storage (Miscellaneous)
Google Cloud Storage allows world-wide storage and retrieval of any amount of data at any time.Vercel (PaaS)
Vercel is a cloud platform for static frontends and serverless functions.Express (Web frameworks, Web servers)
Express is a web application framework for Node.js, released as free and open-source software under the MIT License. It is designed for building web applications and APIs.Node.js (Programming languages)
Node.js is an open-source, cross-platform, JavaScript runtime environment that executes JavaScript code outside a web browser.Ruby on Rails (Web frameworks)
Ruby on Rails is a server-side web application framework written in Ruby under the MIT License.Ruby (Programming languages)
Ruby is an open-source object-oriented programming language.React (JavaScript frameworks)
React is an open-source JavaScript library for building user interfaces or UI components.Nginx (Web servers, Reverse proxies)
Nginx is a web server that can also be used as a reverse proxy, load balancer, mail proxy and HTTP cache.PayPal (Payment processors)
PayPal is an online payments system that supports online money transfers and serves as an electronic alternative to traditional paper methods like checks and money orders.Related reports
Threat Detection Systems
No alerts detected
JavaScript (40)
No JavaScripts
HTTP Transactions (61)
| URL | IP | Response | Size |
|---|

