Report Overview
Visitedpublic
2026-03-23 12:40:24
Tags
Submit Tags
URL
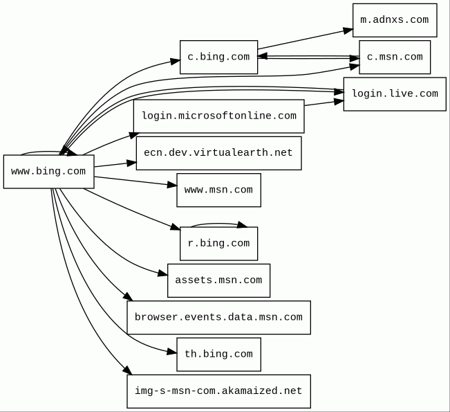
www.bing.com
Finishing URL
www.bing.com/
IP / ASN

23.36.77.226
Title
Search - Microsoft Bing
Detections
urlquery
0
Network Intrusion Detection
0
Threat Detection Systems
0
Host Summary
| Host | Rank | Registered | First Seen | Last Seen | Sent | Received | IP | Fingerprints |
|---|---|---|---|---|---|---|---|---|
browser.events.data.msn.com | 3310 | 1994-11-10 | 2020-02-29 | 2026-03-19 | 7.8 kB | 9.6 kB | ![]() 20.189.173.8 | |
login.microsoftonline.com | 52 | 2002-07-09 | 2017-02-19 | 2026-03-23 | 1.5 kB | 4.5 kB | ![]() 20.190.147.3 | |
ecn.dev.virtualearth.net | 10445 | 2001-07-01 | 2012-06-26 | 2026-03-17 | 1.8 kB | 26 kB | ![]() 0.0.0.0 | |
c.bing.com | 836 | 1996-01-29 | 2012-05-22 | 2026-03-19 | 6.8 kB | 3.7 kB | ![]() 150.171.27.10 | |
c.msn.com | 1410 | 1994-11-10 | 2012-06-29 | 2026-03-19 | 1.6 kB | 1.7 kB | ![]() 13.107.213.53 | |
r.bing.com | 3885 | 1996-01-29 | 2020-05-07 | 2026-03-19 | 56 kB | 3.5 MB | ![]() 23.36.77.242 | |
assets.msn.com | 245 | 1994-11-10 | 2018-09-20 | 2026-03-18 | 29 kB | 7.6 MB | ![]() 2.22.55.18 | |
www.bing.com | 174 | 1996-01-29 | 2012-05-21 | 2026-03-19 | 82 kB | 1.0 MB | ![]() 23.36.77.242 | |
th.bing.com | 479 | 1996-01-29 | 2019-12-09 | 2026-03-20 | 70 kB | 757 kB | ![]() 23.36.77.242 | ![]() |
img-s-msn-com.akamaized.net | 498 | 2014-03-18 | 2015-06-09 | 2026-03-21 | 8.4 kB | 29 kB | ![]() 23.36.77.49 | |
login.live.com | 179 | 1994-12-28 | 2012-05-21 | 2026-03-18 | 2.0 kB | 4.1 kB | ![]() 40.126.53.18 | |
www.msn.com | 455 | 1994-11-10 | 2012-05-21 | 2026-03-21 | 470 B | 8.7 kB | ![]() 23.45.145.74 |
Microsoft HTTPAPI:2.0 (Web servers)
Microsoft HTTPAPI is a kernel-mode HTTP driver in the Windows operating system responsible for handling HTTP requests and responses with efficiency, scalability, and security.Azure Front Door (Load balancers)
Azure Front Door is a scalable and secure entry point for fast delivery of your global web applications.Azure (PaaS)
Azure is a cloud computing service for building, testing, deploying, and managing applications and services through Microsoft-managed data centers.Microsoft ASP.NET (Web frameworks)
ASP.NET is an open-source, server-side web-application framework designed for web development to produce dynamic web pages.Kestrel (Web servers)
Windows Server (Operating systems)
Windows Server is a brand name for a group of server operating systems.IIS:10.0 (Web servers)
Internet Information Services (IIS) is an extensible web server software created by Microsoft for use with the Windows NT family.Related reports
Threat Detection Systems
No alerts detected
JavaScript (98)
No JavaScripts
HTTP Transactions (252)
| URL | IP | Response | Size |
|---|




