Report Overview
Visitedpublic
2026-02-05 04:12:24
Tags
Submit Tags
URL
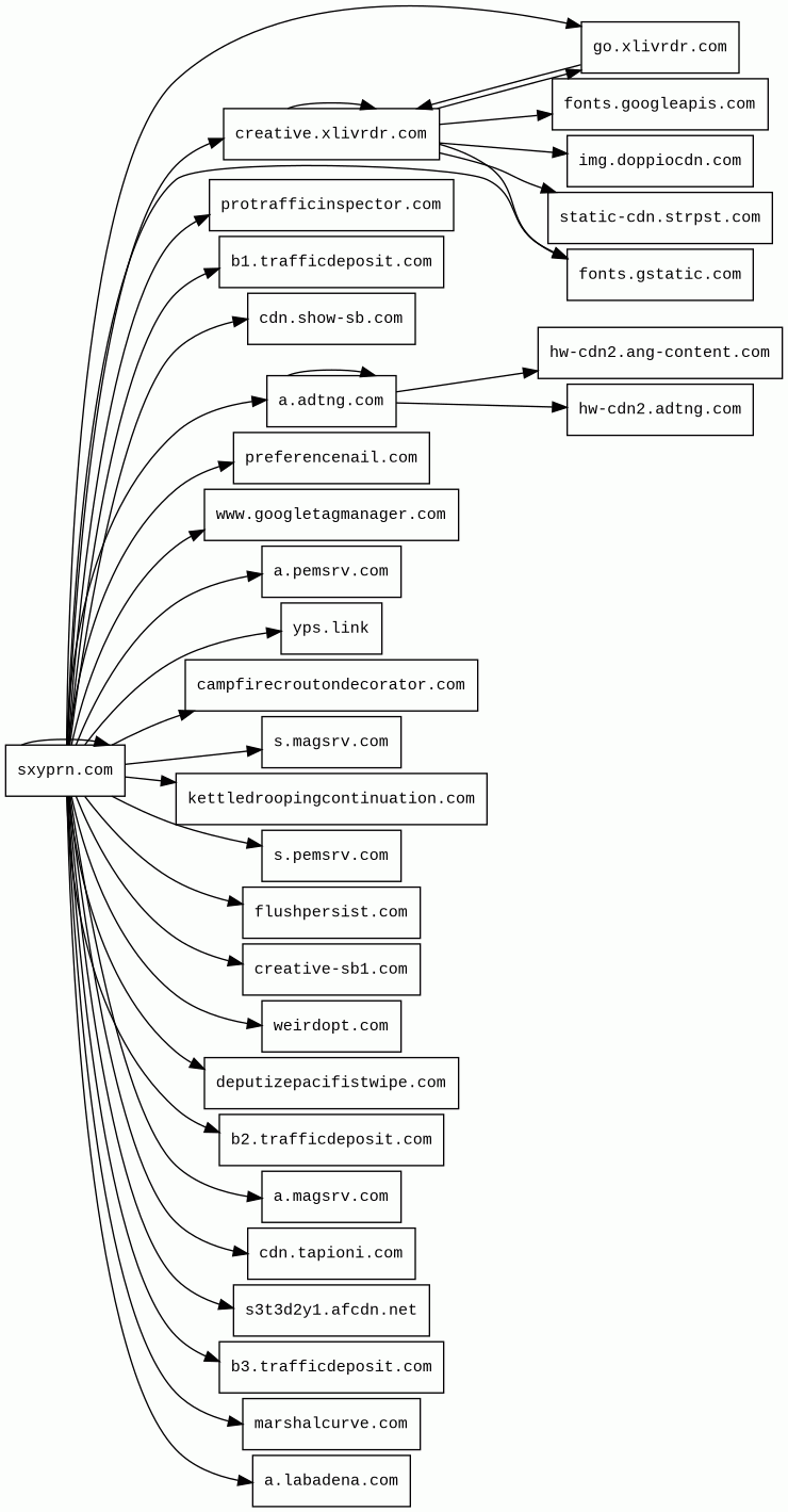
sxyprn.com
Finishing URL
sxyprn.com/
IP / ASN

104.21.84.137
Title
(1) New Message!
Detections
urlquery
0
Network Intrusion Detection
0
Threat Detection Systems
23
Host Summary
| Host | Rank | Registered | First Seen | Last Seen | Sent | Received | IP | Fingerprints |
|---|---|---|---|---|---|---|---|---|
fonts.googleapis.com | 313 | 2005-01-25 | 2012-05-23 | 2026-02-01 | 920 B | 24 kB | ![]() 142.250.178.74 | |
hw-cdn2.ang-content.com | 4721082 | 2018-11-15 | 2019-03-25 | 2026-01-31 | 2.9 kB | 920 kB | ![]() 151.101.131.52 | |
img.doppiocdn.com | 38793 | 2022-02-16 | 2025-02-10 | 2026-02-04 | 8.3 kB | 202 kB | ![]() 104.17.222.114 | |
a.magsrv.com 4 alert(s) on this Host | 51490 | 2023-08-01 | 2023-08-04 | 2026-02-04 | 820 B | 374 kB | ![]() 95.173.205.14 | ![]() |
protrafficinspector.com | 614186 | 2025-06-18 | 2025-07-25 | 2026-02-04 | 1.9 kB | 1.3 kB | ![]() 35.156.175.7 | |
flushpersist.com 6 alert(s) on this Host | 23810 | 2025-07-01 | 2025-07-08 | 2026-01-29 | 1.5 kB | 1.1 kB | ![]() 172.240.127.234 | ![]() |
preferencenail.com 6 alert(s) on this Host | 20606 | 2025-07-01 | 2025-07-08 | 2026-01-29 | 816 B | 172 kB | ![]() 185.196.197.72 | |
cdn.show-sb.com 1 alert(s) on this Host | 187612 | 2024-08-20 | 2024-08-31 | 2026-02-04 | 486 B | 2.1 kB | ![]() 172.67.170.115 | |
www.googletagmanager.com | 283 | 2011-11-11 | 2012-10-04 | 2026-02-01 | 880 B | 717 kB | ![]() 142.251.143.136 | |
deputizepacifistwipe.com | 151671 | 2025-03-12 | 2025-03-21 | 2026-01-17 | 2.9 kB | 81 kB | ![]() 94.242.247.35 | |
static-cdn.strpst.com | 64029 | 2021-05-31 | 2023-01-16 | 2026-01-30 | 8.8 kB | 152 kB | ![]() 104.17.10.106 | |
cdn.tapioni.com 2 alert(s) on this Host | 177570 | 2021-05-27 | 2021-07-01 | 2026-01-29 | 818 B | 251 kB | ![]() 104.20.34.46 | |
b1.trafficdeposit.com | 937742 | 2014-04-19 | 2023-10-11 | 2025-10-22 | 1.5 kB | 50 kB | ![]() 188.114.97.1 | |
a.labadena.com 2 alert(s) on this Host | 266368 | 2020-01-21 | 2020-05-24 | 2026-01-31 | 1.1 kB | 1.3 kB | ![]() 37.27.230.125 | |
yps.link | 103138 | 2015-07-07 | 2015-10-21 | 2026-01-02 | 13 kB | 73 kB | ![]() 104.21.17.39 | |
cdn.bncloudfl.com | 67815 | 2021-04-20 | 2021-06-01 | 2026-01-31 | 1.4 kB | 18 kB | ![]() 172.67.214.86 | |
go.xlivrdr.com | 49821 | 2021-06-22 | 2021-07-02 | 2026-02-02 | 4.6 kB | 38 kB | ![]() 104.18.40.50 | |
a.adtng.com | 79851 | 2018-07-20 | 2018-07-26 | 2026-01-31 | 2.1 kB | 45 kB | ![]() 66.254.114.171 | |
campfirecroutondecorator.com | 37605 | 2025-03-12 | 2025-03-16 | 2026-02-01 | 11 kB | 108 kB | ![]() 94.242.247.33 | |
b2.trafficdeposit.com | 937864 | 2014-04-19 | 2023-10-11 | 2026-01-02 | 4.1 kB | 159 kB | ![]() 188.114.97.1 | |
sxyprn.com | 1832 | 2019-04-05 | 2019-04-06 | 2026-01-02 | 5.7 kB | 756 kB | ![]() 172.67.193.88 | ![]() |
hw-cdn2.adtng.com | 157324 | 2018-07-20 | 2020-02-20 | 2026-01-30 | 910 B | 35 kB | ![]() 151.101.195.52 | |
s3t3d2y1.afcdn.net 6 alert(s) on this Host | unknown | 2022-06-27 | 2025-11-21 | 2026-01-31 | 3.1 kB | 3.3 MB | ![]() 95.173.205.15 | ![]() |
weirdopt.com 3 alert(s) on this Host | 37519 | 2025-07-01 | 2025-07-08 | 2026-01-29 | 413 B | 377 B | ![]() 185.196.197.72 | |
s.magsrv.com 5 alert(s) on this Host | 47665 | 2023-08-01 | 2023-08-04 | 2026-02-05 | 4.1 kB | 13 kB | ![]() 95.211.229.245 | |
fonts.gstatic.com | unknown | 2008-02-11 | 2014-04-02 | 2026-02-01 | 1.6 kB | 103 kB | ![]() 142.250.74.3 | |
s.pemsrv.com | 104334 | 2023-08-01 | 2023-08-04 | 2026-02-04 | 858 B | 502 B | ![]() 95.211.229.246 | |
cdn.storageimagedisplay.com | 170153 | 2024-09-13 | 2024-09-13 | 2026-01-29 | 461 B | 71 kB | ![]() 45.133.44.2 | |
a.pemsrv.com | 181476 | 2023-08-01 | 2023-08-05 | 2026-01-31 | 822 B | 246 kB | ![]() 95.173.205.15 | ![]() |
creative.xlivrdr.com | 91274 | 2021-06-22 | 2021-07-02 | 2026-01-31 | 5.1 kB | 1.2 MB | ![]() 188.114.96.1 | |
b3.trafficdeposit.com | 938245 | 2014-04-19 | 2023-10-11 | 2026-01-02 | 2.0 kB | 68 kB | ![]() 188.114.97.1 | |
marshalcurve.com 5 alert(s) on this Host | 117920 | 2023-07-26 | 2023-07-26 | 2026-01-30 | 4.9 kB | 98 kB | ![]() 172.240.108.76 | ![]() |
creative-sb1.com 10 alert(s) on this Host | 22211 | 2025-07-01 | 2025-08-08 | 2026-02-04 | 2.3 kB | 172 kB | ![]() 188.114.96.1 | |
kettledroopingcontinuation.com 24 alert(s) on this Host | 196057 | 2024-09-01 | 2025-07-30 | 2026-02-04 | 3.2 kB | 115 kB | ![]() 172.240.253.132 | ![]() |
OpenResty:1.19.9.1 (Web servers)
OpenResty is a web platform based on nginx which can run Lua scripts using its LuaJIT engine.Nginx (Web servers, Reverse proxies)
Nginx is a web server that can also be used as a reverse proxy, load balancer, mail proxy and HTTP cache.Varnish (Caching)
Varnish is a reverse caching proxy.Cloudflare (CDN)
Cloudflare is a web-infrastructure and website-security company, providing content-delivery-network services, DDoS mitigation, Internet security, and distributed domain-name-server services.CDN77 (CDN)
CDN77 is a content delivery network (CDN).Envoy (Reverse proxies)
Envoy is an open-source edge and service proxy, designed for cloud-native applications.Nginx:1.21.6 (Web servers, Reverse proxies)
Nginx is a web server that can also be used as a reverse proxy, load balancer, mail proxy and HTTP cache.jQuery (JavaScript libraries)
jQuery is a JavaScript library which is a free, open-source software designed to simplify HTML DOM tree traversal and manipulation, as well as event handling, CSS animation, and Ajax.Amazon Web Services (PaaS)
Amazon Web Services (AWS) is a comprehensive cloud services platform offering compute power, database storage, content delivery and other functionality.OpenResty (Web servers)
OpenResty is a web platform based on nginx which can run Lua scripts using its LuaJIT engine.PHP:8.1.4 (Programming languages)
PHP is a general-purpose scripting language used for web development.ExoClick (Advertising)
ExoClick is a Barcelona-based online advertising company, which provides online advertising services to both advertisers and publishers.Google Analytics (Analytics)
Google Analytics is a free web analytics service that tracks and reports website traffic.Related reports
Threat Detection Systems
| Detection System | Indicator | Verdict | Alert |
|---|---|---|---|
| Cloudflare DNS | weirdopt.com | malicious | Sinkholed |
| DNS4EU | weirdopt.com | malicious | Sinkholed |
| Quad9 DNS | weirdopt.com | malicious | Sinkholed |
| Quad9 DNS | marshalcurve.com | malicious | Sinkholed |
| Cloudflare DNS | s.magsrv.com | malicious | Sinkholed |
| Cloudflare DNS | a.magsrv.com | malicious | Sinkholed |
| Hagezi Threat Feed | a.magsrv.com | malicious | Sinkholed |
| Cloudflare DNS | cdn.tapioni.com | malicious | Sinkholed |
| Hagezi Threat Feed | kettledroopingcontinuation.com | malicious | Sinkholed |
| DNS4EU | kettledroopingcontinuation.com | malicious | Sinkholed |
| Cloudflare DNS | kettledroopingcontinuation.com | malicious | Sinkholed |
| Quad9 DNS | kettledroopingcontinuation.com | malicious | Sinkholed |
| Cloudflare DNS | cdn.show-sb.com | malicious | Sinkholed |
| Cloudflare DNS | s3t3d2y1.afcdn.net | malicious | Sinkholed |
| Cloudflare DNS | flushpersist.com | malicious | Sinkholed |
| Hagezi Threat Feed | flushpersist.com | malicious | Sinkholed |
| Quad9 DNS | flushpersist.com | malicious | Sinkholed |
| Cloudflare DNS | creative-sb1.com | malicious | Sinkholed |
| DNS4EU | creative-sb1.com | malicious | Sinkholed |
| Cloudflare DNS | preferencenail.com | malicious | Sinkholed |
| Hagezi Threat Feed | preferencenail.com | malicious | Sinkholed |
| Quad9 DNS | preferencenail.com | malicious | Sinkholed |
| Cloudflare DNS | a.labadena.com | malicious | Sinkholed |
JavaScript (61)
No JavaScripts
HTTP Transactions (182)
| URL | IP | Response | Size |
|---|








