Report Overview
Visitedpublic
2025-07-25 23:41:27
Tags
Submit Tags
URL
186.2.175.5/serie/stream/dexter-wiedererwachen/staffel-1/episode-4
Finishing URL
186.2.175.5/serie/stream/dexter-wiedererwachen/staffel-1/episode-4
IP / ASN

186.2.175.5
Title
Episode 4 Staffel 1 von Dexter: Wiedererwachen | ❤ S.to - Serien Online gratis ansehen & streamen
Detections
urlquery
0
Network Intrusion Detection
0
Threat Detection Systems
0
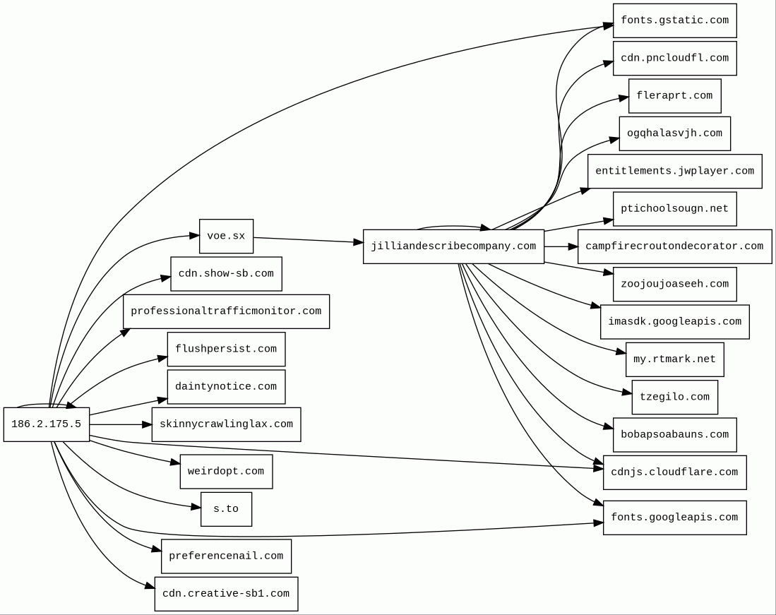
Host Summary
| Host | Rank | Registered | First Seen | Last Seen | Sent | Received | IP | Fingerprints |
|---|---|---|---|---|---|---|---|---|
cdnjs.cloudflare.com | 235 | 2009-02-17 | 2012-05-23 | 2025-07-23 | 3.9 kB | 327 kB | ![]() 104.17.24.14 | |
tzegilo.com | unknown | 2022-01-14 | 2022-01-14 | 2025-07-22 | 421 B | 19 kB | ![]() 104.21.11.245 | |
bobapsoabauns.com 2 alert(s) on this Host | unknown | 2025-01-23 | 2025-03-26 | 2025-07-23 | 924 B | 34 kB | ![]() 104.21.73.203 | |
fleraprt.com | unknown | 2022-01-14 | 2022-01-14 | 2025-07-25 | 1.2 kB | 930 B | ![]() 139.45.195.252 | |
cdn.pncloudfl.com | 13313 | 2021-04-20 | 2021-06-07 | 2025-07-22 | 1.8 kB | 212 kB | ![]() 172.66.165.188 | |
zoojoujoaseeh.com 3 alert(s) on this Host | unknown | 2025-02-10 | 2025-03-21 | 2025-07-25 | 3.5 kB | 4.4 kB | ![]() 139.45.197.244 | |
ogqhalasvjh.com | unknown | 2025-05-28 | 2025-07-25 | 2025-07-25 | 571 B | 1.6 kB | ![]() 94.242.247.32 | |
cdn.show-sb.com | unknown | 2024-08-20 | 2024-08-31 | 2025-07-19 | 474 B | 3.0 kB | ![]() 172.67.170.115 | |
ptichoolsougn.net 1 alert(s) on this Host | unknown | 2024-11-26 | 2024-12-10 | 2025-07-19 | 428 B | 172 kB | ![]() 139.45.197.107 | |
my.rtmark.net | 9054 | 2014-10-29 | 2015-02-04 | 2025-07-24 | 459 B | 849 B | ![]() 104.18.41.22 | |
entitlements.jwplayer.com | 3340 | 2007-09-17 | 2016-06-21 | 2025-07-21 | 492 B | 551 B | ![]() 3.164.230.32 | |
fonts.gstatic.com | unknown | 2008-02-11 | 2014-04-02 | 2025-07-23 | 4.0 kB | 332 kB | ![]() 142.250.74.35 | |
campfirecroutondecorator.com | unknown | 2025-03-12 | 2025-03-16 | 2025-07-19 | 11 kB | 232 kB | ![]() 94.242.247.33 | |
preferencenail.com 2 alert(s) on this Host | unknown | 2025-07-01 | 2025-07-08 | 2025-07-22 | 654 B | 172 kB | ![]() 185.196.197.71 | |
professionaltrafficmonitor.com | unknown | 2025-01-23 | 2025-01-25 | 2025-07-25 | 886 B | 838 B | ![]() 52.58.127.96 | |
flushpersist.com 2 alert(s) on this Host | unknown | 2025-07-01 | 2025-07-08 | 2025-07-22 | 1.4 kB | 992 B | ![]() 192.243.61.227 | |
186.2.175.5 55 alert(s) on this Host | unknown | unknown | 2023-04-17 | 2023-05-06 | 13 kB | 796 kB | ![]() 186.2.175.5 | |
fonts.googleapis.com | 8877 | 2005-01-25 | 2012-05-23 | 2025-07-23 | 1.6 kB | 67 kB | ![]() 142.250.74.10 | |
jilliandescribecompany.com | unknown | 2025-05-24 | 2025-05-28 | 2025-07-24 | 21 kB | 2.1 MB | ![]() 186.2.163.111 | |
daintynotice.com | unknown | 2025-04-03 | 2025-04-09 | 2025-07-07 | 5.7 kB | 200 kB | ![]() 192.243.61.225 | |
cdn.creative-sb1.com | unknown | 2025-07-01 | 2025-07-08 | 2025-07-22 | 3.7 kB | 273 kB | ![]() 104.21.112.1 | |
skinnycrawlinglax.com 4 alert(s) on this Host | unknown | 2024-09-01 | 2025-07-09 | 2025-07-23 | 2.0 kB | 2.0 kB | ![]() 192.243.61.225 | |
imasdk.googleapis.com | 11661 | 2005-01-25 | 2014-02-25 | 2025-07-19 | 441 B | 465 kB | ![]() 142.250.74.42 | |
weirdopt.com | unknown | 2025-07-01 | 2025-07-08 | 2025-07-22 | 332 B | 377 B | ![]() 185.196.197.72 | |
s.to | 533567 | unknown | 2014-03-08 | 2025-07-19 | 417 B | 885 B | ![]() 186.2.163.237 | |
voe.sx | 52042 | unknown | 2019-06-05 | 2025-07-14 | 517 B | 2.4 kB | ![]() 186.2.163.208 |
Related reports
Threat Detection Systems
Public InfoSec YARA rules
No alerts detected
OpenPhish
No alerts detected
PhishTank
No alerts detected
Quad9 DNS
| Scan Date | Severity | Indicator | Alert |
|---|---|---|---|
| 2025-07-25 | medium | 186.2.175.5 | Sinkholed |
ThreatFox
No alerts detected
JavaScript (62)
No JavaScripts
HTTP Transactions (117)
| URL | IP | Response | Size |
|---|






