Report Overview
Visitedpublic
2026-02-21 20:57:26
Tags
Submit Tags
URL
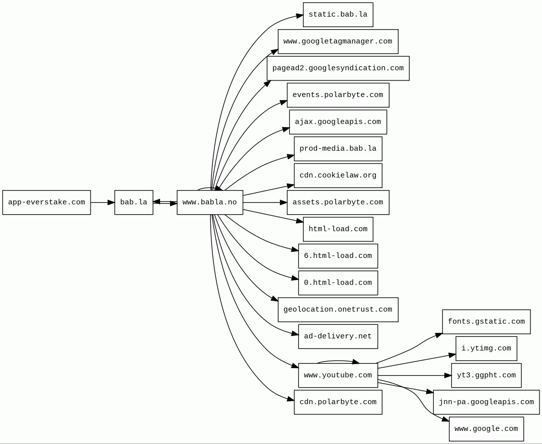
app-everstake.com
Finishing URL
www.babla.no/
IP / ASN

104.21.77.164
Title
Gratis ordbøker av bab.la - loving languages
Detections
urlquery
0
Network Intrusion Detection
0
Threat Detection Systems
1
Host Summary
| Host | Rank | Registered | First Seen | Last Seen | Sent | Received | IP | Fingerprints |
|---|---|---|---|---|---|---|---|---|
6.html-load.com | 427395 | 2023-11-17 | 2024-03-21 | 2026-02-20 | 525 B | 6.1 kB | ![]() 104.18.20.31 | |
app-everstake.com | unknown | 2026-01-23 | 2026-02-21 | 2026-02-21 | 486 B | 578 kB | ![]() 188.114.96.1 | |
prod-media.bab.la | 2768391 | 2006-10-26 | 2024-02-27 | 2026-01-07 | 8.9 kB | 612 kB | ![]() 104.18.10.40 | |
cdn.cookielaw.org | 2972 | 2011-06-20 | 2013-12-28 | 2026-02-16 | 5.2 kB | 1.8 MB | ![]() 104.18.87.42 | |
jnn-pa.googleapis.com | 1579 | 2005-01-25 | 2021-11-16 | 2026-02-16 | 1.2 kB | 1.2 kB | ![]() 216.58.207.202 | |
www.babla.no | 1573194 | 2015-09-18 | 2017-01-29 | 2026-01-07 | 5.0 kB | 719 kB | ![]() 104.18.6.9 | ![]() |
0.html-load.com | 201543 | 2023-11-17 | 2024-03-21 | 2026-02-16 | 1.7 kB | 1.3 kB | ![]() 104.18.20.31 | |
html-load.com | 11013 | 2023-11-17 | 2023-11-17 | 2026-02-15 | 869 B | 374 kB | ![]() 104.18.21.31 | |
pagead2.googlesyndication.com | 610 | 2003-01-21 | 2012-05-21 | 2026-02-16 | 465 B | 163 kB | ![]() 172.217.21.162 | |
ad-delivery.net | 3060 | 2017-05-03 | 2017-06-22 | 2026-02-18 | 866 B | 1.9 kB | ![]() 172.66.148.140 | |
www.youtube.com 1 alert(s) on this Host | 286 | 2005-02-15 | 2013-04-13 | 2026-02-15 | 5.1 kB | 3.6 MB | ![]() 172.217.19.238 | |
cdn.polarbyte.com | 429638 | 2011-01-18 | 2022-12-04 | 2026-02-20 | 1.7 kB | 1.1 MB | ![]() 104.18.26.54 | |
static.bab.la | 2252691 | 2006-10-26 | 2018-07-19 | 2026-01-07 | 4.3 kB | 519 kB | ![]() 104.18.10.40 | |
assets.polarbyte.com | 489391 | 2011-01-18 | 2025-03-07 | 2026-01-07 | 896 B | 100 kB | ![]() 104.18.26.54 | |
i.ytimg.com | 436 | 2007-12-11 | 2012-10-03 | 2026-02-16 | 449 B | 41 kB | ![]() 142.251.38.118 | |
www.googletagmanager.com | 283 | 2011-11-11 | 2012-10-04 | 2026-02-15 | 433 B | 455 kB | ![]() 172.217.19.232 | |
bab.la | 21047 | 2006-10-26 | 2017-01-30 | 2026-01-07 | 991 B | 582 kB | ![]() 104.18.11.40 | |
events.polarbyte.com | 382009 | 2011-01-18 | 2025-03-07 | 2026-01-07 | 1.1 kB | 757 B | ![]() 52.31.150.197 | ![]() |
ajax.googleapis.com | 3691 | 2005-01-25 | 2012-05-22 | 2026-02-15 | 441 B | 90 kB | ![]() 142.250.178.74 | |
fonts.gstatic.com | unknown | 2008-02-11 | 2014-04-02 | 2026-02-15 | 1.1 kB | 82 kB | ![]() 216.58.207.227 | |
geolocation.onetrust.com | 4022 | 2004-01-12 | 2018-02-07 | 2026-02-16 | 931 B | 810 B | ![]() 172.64.155.119 | |
yt3.ggpht.com | 1275 | 2008-01-16 | 2014-01-15 | 2026-02-16 | 505 B | 3.5 kB | ![]() 172.217.20.161 | |
www.google.com | 22 | 1997-09-15 | 2015-05-10 | 2026-02-15 | 455 B | 59 kB | ![]() 142.250.178.36 |
Cloudflare (CDN)
Cloudflare is a web-infrastructure and website-security company, providing content-delivery-network services, DDoS mitigation, Internet security, and distributed domain-name-server services.Amazon Web Services (PaaS)
Amazon Web Services (AWS) is a comprehensive cloud services platform offering compute power, database storage, content delivery and other functionality.Amazon CloudFront (CDN)
Amazon CloudFront is a fast content delivery network (CDN) service that securely delivers data, videos, applications, and APIs to customers globally with low latency, high transfer speeds.Amazon ALB (Load balancers)
Amazon Application Load Balancer (ALB) distributes incoming application traffic to increase availability and support content-based routing.jQuery:3.5.1 (JavaScript libraries)
jQuery is a JavaScript library which is a free, open-source software designed to simplify HTML DOM tree traversal and manipulation, as well as event handling, CSS animation, and Ajax.Bootstrap (UI frameworks)
Bootstrap is a free and open-source CSS framework directed at responsive, mobile-first front-end web development. It contains CSS and JavaScript-based design templates for typography, forms, buttons, navigation, and other interface components.Google Hosted Libraries (CDN)
Google Hosted Libraries is a stable, reliable, high-speed, globally available content distribution network for the most popular, open-source JavaScript libraries.OneTrust (Cookie compliance)
OneTrust is a cloud-based data privacy management compliance platform.YouTube (Video players)
YouTube is a video sharing service where users can create their own profile, upload videos, watch, like and comment on other videos.Google Publisher Tag (Advertising)
Google Publisher Tag (GPT) is an ad tagging library for Google Ad Manager which is used to dynamically build ad requests.Google Cloud Storage (Miscellaneous)
Google Cloud Storage allows world-wide storage and retrieval of any amount of data at any time.Google Cloud (IaaS)
Google Cloud is a suite of cloud computing services.Akka HTTP:10.2.9 (Web frameworks, Web servers)
Snowplow Analytics (Analytics, IaaS)
Snowplow is an open-source behavioral data management platform for businesses.Related reports
Threat Detection Systems
| Detection System | Indicator | Verdict | Alert |
|---|---|---|---|
| Private YARA rules | www.youtube.com/s/player/4c5cf06a/player_es6.vflset/en_US/base.js | audit | Hunting_JS_WebAssembly |
JavaScript (185)
| HASH | FROM | Size | First Seen | Last Seen | |
|---|---|---|---|---|---|
| 086707e4369f60afedcafb16050a7618 | DocumentWrite | 39 B | 2023-03-07 | 2026-03-02 | |
Introduced by DocumentWrite First Seen 2023-03-07 Last Seen 2026-03-02 Times Seen 619778 Size 39 B (39 bytes) MD5 086707e4369f60afedcafb16050a7618 SHA1 8216b0cc6876cbd44f01c158e7dff3833ceccd41 Loading... | |||||
HTTP Transactions (85)
| URL | IP | Response | Size |
|---|



