Report Overview
Visitedpublic
2026-03-04 20:48:00
Tags
Submit Tags
URL
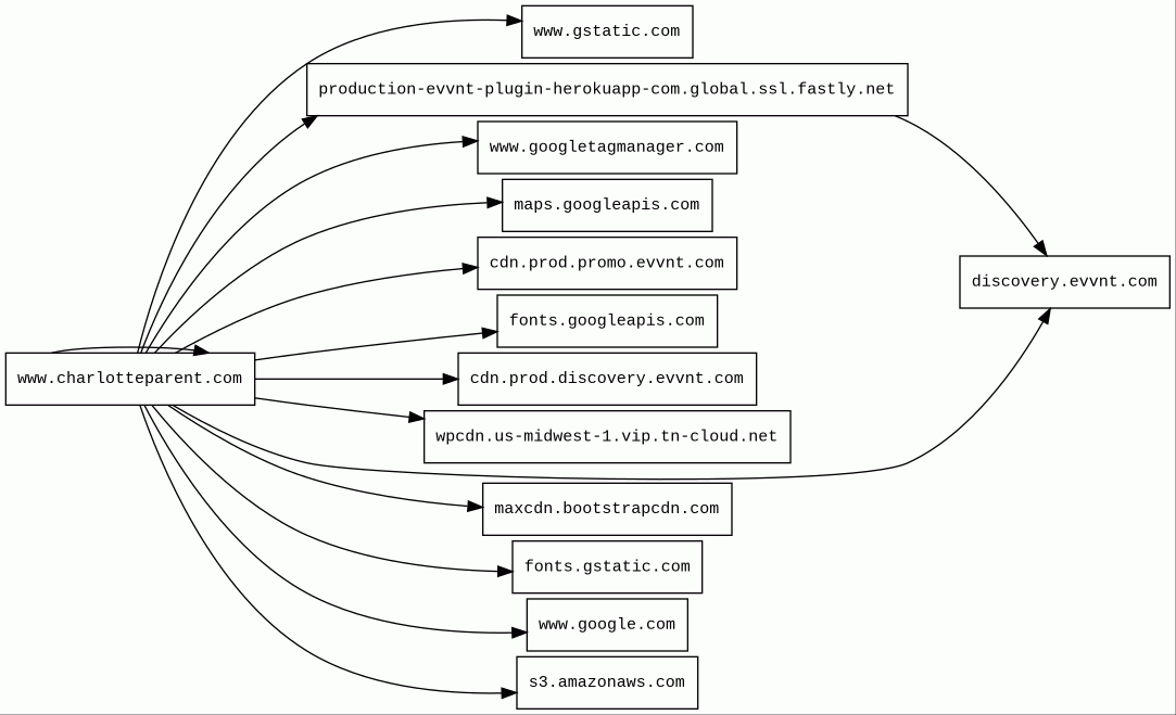
www.charlotteparent.com/
Finishing URL
www.charlotteparent.com/
IP / ASN

192.104.182.130
Title
Charlotte Parent
Detections
urlquery
0
Network Intrusion Detection
0
Threat Detection Systems
1
Host Summary
| Host | Rank | Registered | First Seen | Last Seen | Sent | Received | IP | Fingerprints |
|---|---|---|---|---|---|---|---|---|
www.charlotteparent.com | unknown | 1996-05-15 | 2012-11-23 | 2025-02-08 | 13 kB | 647 kB | ![]() 192.104.182.130 | |
fonts.gstatic.com | unknown | 2008-02-11 | 2014-04-02 | 2026-03-01 | 2.3 kB | 82 kB | ![]() 142.251.142.227 | |
fonts.googleapis.com | 313 | 2005-01-25 | 2012-05-23 | 2026-03-01 | 532 B | 16 kB | ![]() 142.250.74.10 | |
www.google.com | 22 | 1997-09-15 | 2015-05-10 | 2026-03-01 | 427 B | 1.7 kB | ![]() 172.217.21.164 | |
www.gstatic.com | 146047 | 2008-02-11 | 2012-05-29 | 2026-03-01 | 510 B | 863 kB | ![]() 142.250.178.67 | |
cdn.prod.discovery.evvnt.com | 334450 | 2012-02-25 | 2024-08-06 | 2026-02-26 | 2.1 kB | 30 kB | ![]() 108.157.229.64 | |
wpcdn.us-midwest-1.vip.tn-cloud.net | 1797811 | 2014-01-09 | 2019-12-03 | 2026-02-26 | 54 kB | 3.3 MB | ![]() 104.17.49.20 | |
maxcdn.bootstrapcdn.com | 6807 | 2012-05-25 | 2014-06-18 | 2026-03-02 | 1.5 kB | 114 kB | ![]() 104.18.11.207 | |
maps.googleapis.com 1 alert(s) on this Host | 3442 | 2005-01-25 | 2012-05-22 | 2026-03-01 | 1.9 kB | 753 kB | ![]() 142.250.74.10 | |
cdn.prod.promo.evvnt.com | 355021 | 2012-02-25 | 2024-10-13 | 2026-03-04 | 503 B | 36 kB | ![]() 108.157.229.64 | |
s3.amazonaws.com | 1245 | 2005-08-18 | 2020-05-13 | 2026-03-02 | 454 B | 144 kB | ![]() 16.15.199.35 | |
production-evvnt-plugin-herokuapp-com.global.ssl.fastly.net | 3745563 | 2011-04-18 | 2017-02-06 | 2025-12-18 | 4.0 kB | 621 kB | ![]() 151.101.129.194 | |
discovery.evvnt.com | 220851 | 2012-02-25 | 2022-12-02 | 2026-02-26 | 4.8 kB | 778 kB | ![]() 3.164.240.116 | |
www.googletagmanager.com | 283 | 2011-11-11 | 2012-10-04 | 2026-03-01 | 6.6 kB | 2.2 MB | ![]() 172.217.19.232 |
MySQL (Databases)
MySQL is an open-source relational database management system.PHP (Programming languages)
PHP is a general-purpose scripting language used for web development.WordPress (CMS, Blogs)
WordPress is a free and open-source content management system written in PHP and paired with a MySQL or MariaDB database. Features include a plugin architecture and a template system.Amazon CloudFront (CDN)
Amazon CloudFront is a fast content delivery network (CDN) service that securely delivers data, videos, applications, and APIs to customers globally with low latency, high transfer speeds.Amazon S3 (CDN)
Amazon S3 or Amazon Simple Storage Service is a service offered by Amazon Web Services (AWS) that provides object storage through a web service interface.Amazon Web Services (PaaS)
Amazon Web Services (AWS) is a comprehensive cloud services platform offering compute power, database storage, content delivery and other functionality.Cloudflare (CDN)
Cloudflare is a web-infrastructure and website-security company, providing content-delivery-network services, DDoS mitigation, Internet security, and distributed domain-name-server services.Varnish (Caching)
Varnish is a reverse caching proxy.Related reports
Threat Detection Systems
| Detection System | Indicator | Verdict | Alert |
|---|---|---|---|
| Private YARA rules | maps.googleapis.com/maps-api-v3/api/js/64/3a/common.js | audit | Hunting_JS_WebAssembly |
JavaScript (137)
No JavaScripts
HTTP Transactions (176)
| URL | IP | Response | Size |
|---|
