Report Overview
Visitedpublic
2026-02-13 19:01:29
Tags
Submit Tags
URL
theinsuranceplace.net
Finishing URL
www.theinsuranceplace.net/
IP / ASN

199.34.228.79
Title
The Insurance Place - Commercial | Auto | Home | Life | Health Insurance - Rochelle Park, NJ
Detections
urlquery
0
Network Intrusion Detection
0
Threat Detection Systems
1
Host Summary
| Host | Rank | Registered | First Seen | Last Seen | Sent | Received | IP | Fingerprints |
|---|---|---|---|---|---|---|---|---|
static.reviewmgr.com | 1390630 | 2015-02-20 | 2015-08-20 | 2026-02-11 | 1.9 kB | 150 kB | ![]() 104.18.5.220 | |
www.googletagmanager.com | 283 | 2011-11-11 | 2012-10-04 | 2026-02-08 | 895 B | 747 kB | ![]() 142.251.38.104 | |
cdn3.editmysite.com | 221935 | 1999-09-10 | 2019-02-20 | 2026-02-11 | 459 B | 76 kB | ![]() 151.101.1.46 | |
cdn2.editmysite.com | 154739 | 1999-09-10 | 2012-10-02 | 2026-02-11 | 18 kB | 7.3 MB | ![]() 151.101.1.46 | |
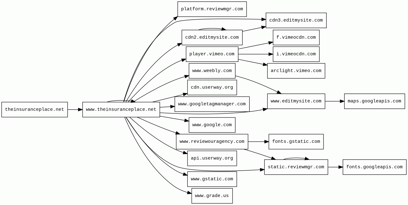
www.theinsuranceplace.net | unknown | 2003-07-11 | 2026-02-13 | 2026-02-13 | 26 kB | 2.8 MB | ![]() 199.34.228.79 | ![]() |
player.vimeo.com | 132 | 2004-12-15 | 2013-09-26 | 2026-02-09 | 601 B | 28 kB | ![]() 162.159.138.60 | |
www.weebly.com | 65301 | 2006-03-29 | 2012-05-21 | 2026-02-11 | 2.5 kB | 35 kB | ![]() 74.115.51.6 | |
theinsuranceplace.net | unknown | 2003-07-11 | 2026-02-13 | 2026-02-13 | 490 B | 124 kB | ![]() 199.34.228.79 | |
www.google.com | 22 | 1997-09-15 | 2015-05-10 | 2026-02-08 | 445 B | 1.7 kB | ![]() 142.251.142.228 | |
fonts.googleapis.com | 313 | 2005-01-25 | 2012-05-23 | 2026-02-08 | 465 B | 28 kB | ![]() 172.217.20.170 | |
maps.googleapis.com 2 alert(s) on this Host | 3442 | 2005-01-25 | 2012-05-22 | 2026-02-08 | 7.6 kB | 1.8 MB | ![]() 172.217.20.170 | |
arclight.vimeo.com | 24414 | 2004-12-15 | 2024-11-18 | 2026-02-09 | 547 B | 262 B | ![]() 34.120.202.204 | |
fonts.gstatic.com | unknown | 2008-02-11 | 2014-04-02 | 2026-02-08 | 1.1 kB | 82 kB | ![]() 216.58.207.227 | |
www.gstatic.com | 146047 | 2008-02-11 | 2012-05-29 | 2026-02-08 | 514 B | 860 kB | ![]() 142.251.143.131 | |
www.editmysite.com | 362618 | 1999-09-10 | 2017-01-29 | 2026-02-07 | 1.5 kB | 26 kB | ![]() 74.115.51.26 | |
f.vimeocdn.com | 25524 | 2010-04-21 | 2014-04-09 | 2026-02-11 | 1.8 kB | 1.3 MB | ![]() 151.101.64.217 | |
www.reviewouragency.com | unknown | 2013-11-02 | 2017-09-08 | 2025-09-16 | 652 B | 1.9 kB | ![]() 104.16.205.155 | |
cdn.userway.org | 24688 | 2016-07-10 | 2018-03-28 | 2026-02-11 | 3.8 kB | 291 kB | ![]() 185.76.9.12 | ![]() |
platform.reviewmgr.com | 2217628 | 2015-02-20 | 2016-01-08 | 2026-02-11 | 431 B | 47 kB | ![]() 104.18.4.220 | |
www.grade.us | 1825543 | 2002-04-25 | 2014-11-27 | 2026-02-11 | 475 B | 41 kB | ![]() 104.18.19.244 | |
api.userway.org | 24639 | 2016-07-10 | 2019-12-30 | 2026-02-11 | 1.1 kB | 1.8 kB | ![]() 35.82.109.220 | |
i.vimeocdn.com | 24258 | 2010-04-21 | 2014-03-27 | 2026-02-09 | 1.0 kB | 14 kB | ![]() 151.101.64.217 |
Cloudflare (CDN)
Cloudflare is a web-infrastructure and website-security company, providing content-delivery-network services, DDoS mitigation, Internet security, and distributed domain-name-server services.Amazon CloudFront (CDN)
Amazon CloudFront is a fast content delivery network (CDN) service that securely delivers data, videos, applications, and APIs to customers globally with low latency, high transfer speeds.Amazon Web Services (PaaS)
Amazon Web Services (AWS) is a comprehensive cloud services platform offering compute power, database storage, content delivery and other functionality.Varnish (Caching)
Varnish is a reverse caching proxy.Nginx (Web servers, Reverse proxies)
Nginx is a web server that can also be used as a reverse proxy, load balancer, mail proxy and HTTP cache.Google Cloud Storage (Miscellaneous)
Google Cloud Storage allows world-wide storage and retrieval of any amount of data at any time.Google Cloud (IaaS)
Google Cloud is a suite of cloud computing services.PHP (Programming languages)
PHP is a general-purpose scripting language used for web development.Weebly (CMS)
Weebly is a website and ecommerce service.jQuery:1.8.3 (JavaScript libraries)
jQuery is a JavaScript library which is a free, open-source software designed to simplify HTML DOM tree traversal and manipulation, as well as event handling, CSS animation, and Ajax.AddThis (Widgets)
AddThis is a social bookmarking service that can be integrated into a website with the use of a web widget.MySQL (Databases)
MySQL is an open-source relational database management system.Google Analytics (Analytics)
Google Analytics is a free web analytics service that tracks and reports website traffic.Cloudflare Bot Management (Security)
Cloudflare bot management solution identifies and mitigates automated traffic to protect websites from bad bots.Amazon S3 (CDN)
Amazon S3 or Amazon Simple Storage Service is a service offered by Amazon Web Services (AWS) that provides object storage through a web service interface.Google Cloud CDN (CDN)
Cloud CDN uses Google's global edge network to serve content closer to users.Google Maps (Maps)
Google Maps is a web mapping service. It offers satellite imagery, aerial photography, street maps, 360° interactive panoramic views of streets, real-time traffic conditions, and route planning for traveling by foot, car, bicycle and air, or public transportation.Ruby on Rails (Web frameworks)
Ruby on Rails is a server-side web application framework written in Ruby under the MIT License.CDN77 (CDN)
CDN77 is a content delivery network (CDN).Grade.us (Marketing automation, Reviews)
Grade.us is a review management platform for marketing agencies.Related reports
Threat Detection Systems
| Detection System | Indicator | Verdict | Alert |
|---|---|---|---|
| Private YARA rules | maps.googleapis.com/maps-api-v3/api/js/62/13e/common.js | audit | Hunting_JS_WebAssembly |
JavaScript (80)
| HASH | FROM | Size | First Seen | Last Seen | |
|---|---|---|---|---|---|
| dd4af0b65e0a3484017b42a108b0145e | DocumentWrite | 629 B | 2026-02-13 | 2026-02-13 | |
Introduced by DocumentWrite First Seen 2026-02-13 Last Seen 2026-02-13 Times Seen 1 Size 629 B (629 bytes) MD5 dd4af0b65e0a3484017b42a108b0145e SHA1 bbc01e1a1c952c0192e1f059f88cbc2284bf92f3 Loading... | |||||
HTTP Transactions (128)
| URL | IP | Response | Size |
|---|



