Report Overview
Visitedpublic
2024-07-03 14:43:48
Tags
Submit Tags
URL
www.siddillonhyundai.com/
Finishing URL
www.siddillonhyundai.com/
IP / ASN

172.64.144.186
Title
Sid Dillon Hyundai: New & Used Hyundai Dealer in Lincoln, NE
Detections
urlquery
0
Network Intrusion Detection
0
Threat Detection Systems
0
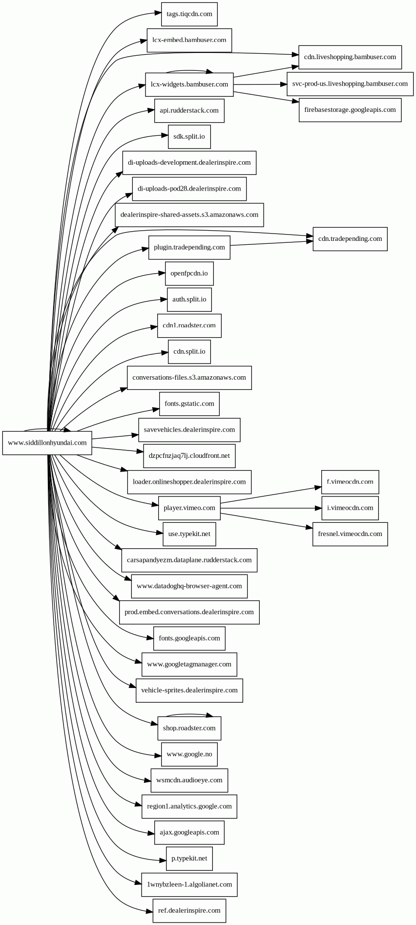
Host Summary
| Host | Rank | Registered | First Seen | Last Seen | Sent | Received | IP | Fingerprints |
|---|---|---|---|---|---|---|---|---|
plugin.tradepending.com | 31245 | 2012-07-11 | 2015-01-29 18:20:51 | 2024-06-18 07:21:33 | 1.5 kB | 110 kB | ![]() 54.237.133.81 | |
prod.embed.conversations.dealerinspire.com | 38531 | 2011-09-06 | 2020-09-05 11:45:37 | 2024-05-04 13:34:22 | 1.8 kB | 222 kB | ![]() 172.64.155.54 | |
openfpcdn.io | 238589 | 2021-11-10 | 2021-11-11 14:02:44 | 2024-07-02 10:47:09 | 451 B | 15 kB | ![]() 54.240.174.81 | |
use.typekit.net | 494 | 2010-08-02 | 2012-07-05 03:42:39 | 2024-07-01 18:12:25 | 18 kB | 920 kB | ![]() 23.36.76.186 | |
conversations-files.s3.amazonaws.com | 84002 | 2005-08-18 | 2018-08-02 22:40:05 | 2024-05-04 13:34:27 | 487 B | 9.3 kB | ![]() 54.231.229.161 | |
dealerinspire-shared-assets.s3.amazonaws.com | 31960 | 2005-08-18 | 2020-04-07 17:28:57 | 2024-06-21 10:53:33 | 4.0 kB | 431 kB | ![]() 52.217.83.172 | |
i.vimeocdn.com | 3126 | 2010-04-21 | 2014-03-27 23:24:57 | 2024-07-02 20:14:54 | 1.0 kB | 12 kB | ![]() 151.101.192.217 | |
cdn.liveshopping.bambuser.com | 53365 | 2007-01-31 | 2022-12-09 19:01:46 | 2024-06-29 20:12:23 | 1.0 kB | 137 kB | ![]() 54.240.174.21 | |
fresnel.vimeocdn.com | 3128 | 2010-04-21 | 2014-12-13 10:04:00 | 2024-07-02 19:07:52 | 536 B | 260 B | ![]() 34.120.202.204 | |
www.google.no | 25607 | 2001-02-26 | 2016-04-05 21:50:59 | 2024-07-03 09:27:47 | 1.8 kB | 1.7 kB | ![]() 142.250.74.163 | |
fonts.gstatic.com | unknown | 2008-02-11 | 2014-09-09 02:40:21 | 2024-07-03 07:23:21 | 1.1 kB | 98 kB | ![]() 216.58.207.227 | |
api.rudderstack.com | unknown | 2019-10-27 | 2022-06-02 08:44:24 | 2024-07-02 21:40:20 | 584 B | 1.2 kB | ![]() 108.157.214.72 | |
p.typekit.net | 620 | 2010-08-02 | 2012-05-23 16:28:57 | 2024-07-02 18:38:00 | 2.6 kB | 1.9 kB | ![]() 23.36.76.96 | |
di-uploads-development.dealerinspire.com | 32542 | 2011-09-06 | 2017-09-08 23:54:58 | 2024-06-10 10:01:00 | 4.1 kB | 1.5 MB | ![]() 54.240.174.20 | |
www.datadoghq-browser-agent.com | 3490 | 2019-03-26 | 2019-04-26 18:31:20 | 2024-07-02 18:42:33 | 436 B | 54 kB | ![]() 18.173.3.196 | |
www.siddillonhyundai.com | unknown | unknown | No data | No data | 73 kB | 1.2 MB | ![]() 172.64.144.186 | |
carsapandyezm.dataplane.rudderstack.com | unknown | unknown | No data | No data | 2.5 kB | 1.4 kB | ![]() 44.219.182.139 | |
vehicle-sprites.dealerinspire.com | 26909 | 2011-09-06 | 2014-02-26 20:51:55 | 2024-06-21 10:53:34 | 451 B | 1.8 kB | ![]() 13.33.141.37 | |
ref.dealerinspire.com | 19643 | 2011-09-06 | 2015-01-15 14:13:30 | 2024-06-21 10:53:33 | 2.7 kB | 123 kB | ![]() 44.210.179.83 | |
cdn1.roadster.com | 38422 | 1997-07-13 | 2017-03-23 22:20:46 | 2024-06-19 08:13:25 | 953 B | 16 kB | ![]() 104.17.136.189 | |
di-uploads-pod28.dealerinspire.com | 117179 | 2011-09-06 | 2020-04-27 10:10:03 | 2024-01-06 11:04:52 | 995 B | 100 kB | ![]() 3.164.230.93 | |
lcx-widgets.bambuser.com | 26018 | 2007-01-31 | 2022-12-04 13:17:13 | 2024-06-28 12:09:38 | 4.0 kB | 68 kB | ![]() 143.204.55.128 | |
shop.roadster.com | 59714 | 1997-07-13 | 2021-10-18 07:00:39 | 2024-06-18 07:21:35 | 1.3 kB | 5.4 kB | ![]() 104.17.136.189 | |
tags.tiqcdn.com | 969 | 2012-07-11 | 2013-01-15 06:04:26 | 2024-07-02 18:12:09 | 3.2 kB | 339 kB | ![]() 108.157.214.88 | |
sdk.split.io | 3292 | 2015-03-17 | 2017-01-31 15:34:33 | 2024-07-01 18:12:12 | 2.4 kB | 3.9 kB | ![]() 151.101.3.9 | |
savevehicles.dealerinspire.com | 26318 | 2011-09-06 | 2014-10-24 13:04:34 | 2024-06-21 10:53:33 | 2.0 kB | 0 B | ![]() 0.0.0.0 | |
loader.onlineshopper.dealerinspire.com | 63806 | 2011-09-06 | 2019-05-22 14:22:24 | 2024-06-21 10:53:33 | 426 B | 1.3 kB | ![]() 52.85.243.50 | |
f.vimeocdn.com | 3234 | 2010-04-21 | 2014-04-09 20:24:34 | 2024-07-02 20:14:54 | 1.8 kB | 609 kB | ![]() 151.101.246.109 | |
dzpcfnzjaq7lj.cloudfront.net | unknown | 2008-04-25 | 2022-10-16 21:10:07 | 2024-06-21 10:53:33 | 445 B | 6.7 kB | ![]() 143.204.42.142 | |
region1.analytics.google.com | unknown | 1997-09-15 | 2022-03-17 12:26:33 | 2024-07-02 19:35:59 | 3.7 kB | 1.8 kB | ![]() 216.239.34.36 | |
cdn.split.io | 19793 | 2015-03-17 | 2017-03-30 16:52:06 | 2024-06-21 18:59:40 | 427 B | 45 kB | ![]() 151.101.195.9 | |
r10.o.lencr.org | unknown | 2020-06-29 | 2024-06-06 21:45:11 | 2024-07-02 18:12:35 | 3.3 kB | 8.9 kB | ![]() 2.23.172.203 | |
www.googletagmanager.com | 75 | 2011-11-11 | 2013-05-22 04:07:37 | 2024-07-03 06:36:40 | 5.4 kB | 1.3 MB | ![]() 142.250.74.168 | |
player.vimeo.com | 1858 | 2004-12-15 | 2013-09-26 05:16:08 | 2024-07-02 18:13:18 | 574 B | 10 kB | ![]() 162.159.138.60 | |
lcx-embed.bambuser.com | 51457 | 2007-01-31 | 2019-08-29 13:44:52 | 2024-07-01 12:13:00 | 422 B | 38 kB | ![]() 3.164.230.93 | |
firebasestorage.googleapis.com | 9937 | 2005-01-25 | 2017-01-30 03:42:50 | 2024-07-02 19:05:28 | 710 B | 52 kB | ![]() 142.250.74.42 | |
ocsp.r2m03.amazontrust.com | unknown | 2007-05-11 | 2023-02-21 01:06:24 | 2024-07-03 12:09:11 | 3.0 kB | 8.2 kB | ![]() 143.204.53.97 | |
o.pki.goog | unknown | 2016-06-13 | 2024-04-24 13:44:57 | 2024-07-02 18:16:25 | 3.9 kB | 8.4 kB | ![]() 142.250.74.131 | |
cdn.tradepending.com | 42551 | 2012-07-11 | 2018-03-29 00:52:04 | 2024-06-18 07:21:34 | 1.3 kB | 36 kB | ![]() 143.204.237.3 | |
svc-prod-us.liveshopping.bambuser.com | 23730 | 2007-01-31 | 2022-12-04 13:17:14 | 2024-06-28 08:45:54 | 495 B | 55 kB | ![]() 54.240.174.120 | |
ajax.googleapis.com | 12905 | 2005-01-25 | 2013-08-16 11:51:31 | 2024-07-03 14:37:53 | 433 B | 6.4 kB | ![]() 142.250.147.95 | |
fonts.googleapis.com | 8877 | 2005-01-25 | 2013-06-10 22:14:26 | 2024-07-03 09:24:12 | 460 B | 2.2 kB | ![]() 142.250.74.42 | |
auth.split.io | 4093 | 2015-03-17 | 2020-05-04 08:16:20 | 2024-07-01 18:13:32 | 1.2 kB | 2.1 kB | ![]() 3.223.63.250 | |
wsmcdn.audioeye.com | 28232 | 2002-04-11 | 2019-12-16 15:08:31 | 2024-07-02 19:42:32 | 409 B | 2.0 kB | ![]() 104.18.39.125 | |
1wnybzleen-1.algolianet.com | unknown | 2015-03-16 | 2023-04-12 01:17:09 | 2023-08-12 16:08:38 | 1.1 kB | 1.3 kB | ![]() 209.58.133.16 |
Related reports
Threat Detection Systems
Public InfoSec YARA rules
No alerts detected
OpenPhish
No alerts detected
PhishTank
No alerts detected
mnemonic secure dns
No alerts detected
Quad9 DNS
No alerts detected
ThreatFox
No alerts detected
JavaScript (252)
No JavaScripts
HTTP Transactions (280)
| URL | IP | Response | Size |
|---|



