Report Overview
Visitedpublic
2023-11-21 12:07:05
Tags
Submit Tags
URL
fboxtv.com/
Finishing URL
www.fboxtv.com/
IP / ASN

104.21.64.248
Title
Watch Free Movies Online | FBOX | Download Free HD Movies and TV Shows
Detections
urlquery
0
Network Intrusion Detection
0
Threat Detection Systems
0
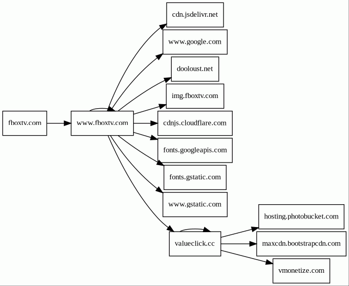
Host Summary
| Host | Rank | Registered | First Seen | Last Seen | Sent | Received | IP | Fingerprints |
|---|---|---|---|---|---|---|---|---|
maxcdn.bootstrapcdn.com | 724 | 2012-05-25 | 2014-06-18 02:37:31 | 2023-11-21 05:13:06 | 451 B | 142 kB | ![]() 104.18.10.207 | |
cdnjs.cloudflare.com | 235 | 2009-02-17 | 2015-04-17 22:46:33 | 2023-11-21 05:09:35 | 4.1 kB | 197 kB | ![]() 104.17.25.14 | |
fonts.googleapis.com | 8877 | 2005-01-25 | 2013-06-10 22:14:26 | 2023-11-21 06:47:28 | 443 B | 2.4 kB | ![]() 142.250.74.106 | |
fonts.gstatic.com | unknown | 2008-02-11 | 2014-09-09 02:40:21 | 2023-11-21 07:51:56 | 1.6 kB | 50 kB | ![]() 142.250.74.163 | |
www.gstatic.com | unknown | 2008-02-11 | 2016-07-26 11:37:06 | 2023-11-21 06:26:40 | 480 B | 192 kB | ![]() 142.250.74.35 | |
www.fboxtv.com | unknown | 2021-02-09 | 2021-02-12 05:51:32 | 2023-10-18 17:53:59 | 3.2 kB | 514 kB | ![]() 188.114.96.1 | |
img.fboxtv.com | 935438 | 2021-02-09 | 2021-10-24 11:22:20 | 2023-10-13 21:00:30 | 1.0 kB | 38 kB | ![]() 104.21.64.248 | |
cdn.jsdelivr.net | 439 | 2012-05-16 | 2012-09-30 02:15:09 | 2023-11-21 05:09:09 | 432 B | 1.5 kB | ![]() 151.101.1.229 | |
hosting.photobucket.com | 157806 | 2003-05-08 | 2019-06-04 21:37:08 | 2023-11-16 18:46:21 | 4.0 kB | 1.2 MB | ![]() 143.204.55.106 | |
fboxtv.com | 414273 | 2021-02-09 | 2021-02-09 22:51:28 | 2023-10-20 15:05:35 | 469 B | 267 kB | ![]() 104.21.64.248 | |
dooloust.net | 65333 | 2021-04-05 | 2021-04-05 12:52:24 | 2023-11-04 20:48:07 | 399 B | 73 kB | ![]() 139.45.197.236 | |
www.google.com | 7 | 1997-09-15 | 2015-05-10 13:11:19 | 2023-11-19 18:48:38 | 454 B | 1.5 kB | ![]() 142.250.74.100 | |
valueclick.cc | unknown | 2023-06-22 | 2023-06-23 06:57:14 | 2023-11-10 06:11:59 | 1.6 kB | 17 kB | ![]() 104.21.92.146 | |
vmonetize.com | unknown | 2023-05-16 | 2019-02-09 13:56:59 | 2023-11-10 06:11:59 | 442 B | 0 B | ![]() 0.0.0.0 |
Related reports
Threat Detection Systems
Public InfoSec YARA rules
No alerts detected
OpenPhish
No alerts detected
PhishTank
No alerts detected
mnemonic secure dns
No alerts detected
Quad9 DNS
No alerts detected
ThreatFox
No alerts detected
JavaScript (30)
No JavaScripts
HTTP Transactions (40)
| URL | IP | Response | Size |
|---|


