Report Overview
Visitedpublic
2026-04-27 17:21:51
Tags
Submit Tags
URL
turbotradersonline.ttintlmin.com
Finishing URL
turbotradersonline.ttintlmin.com/
IP / ASN

154.16.170.58
Title
TTI
Detections
urlquery
0
Network Intrusion Detection
0
Threat Detection Systems
2
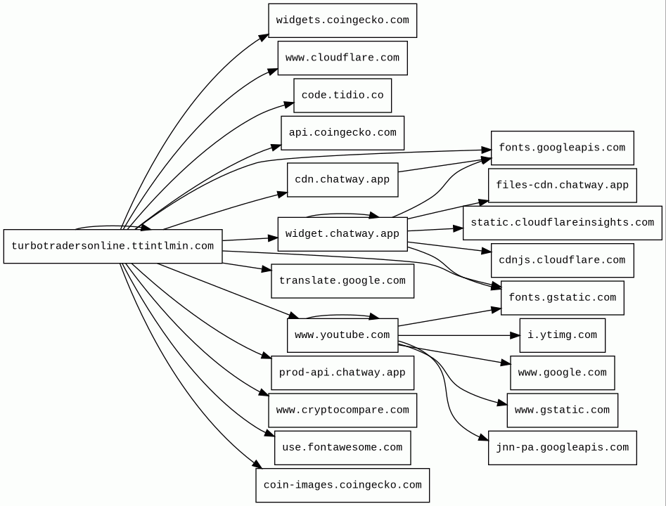
Host Summary
| Host | Rank | Registered | First Seen | Last Seen | Sent | Received | IP | Fingerprints |
|---|---|---|---|---|---|---|---|---|
turbotradersonline.ttintlmin.com 44 alert(s) on this Host | unknown | 2024-08-08 | 2026-04-27 | 2026-04-27 | 53 kB | 3.1 MB | ![]() 154.16.170.58 | ![]() |
www.youtube.com 1 alert(s) on this Host | 286 | 2005-02-15 | 2013-04-13 | 2026-04-27 | 5.3 kB | 3.6 MB | ![]() 142.250.178.78 | ![]() |
coin-images.coingecko.com | 550283 | 2014-03-26 | 2024-05-30 | 2026-04-26 | 2.5 kB | 71 kB | ![]() 104.21.63.32 | |
www.google.com | 22 | 1997-09-15 | 2015-05-10 | 2026-04-26 | 455 B | 63 kB | ![]() 142.251.157.119 | |
widgets.coingecko.com | 3132971 | 2014-03-26 | 2018-07-05 | 2026-04-21 | 465 B | 232 kB | ![]() 104.18.4.118 | |
www.gstatic.com | 146047 | 2008-02-11 | 2012-05-29 | 2026-04-26 | 485 B | 1.2 kB | ![]() 142.250.74.3 | |
cdn.chatway.app | 788542 | 2023-02-21 | 2023-09-16 | 2026-04-23 | 888 B | 105 kB | ![]() 172.67.72.165 | |
fonts.googleapis.com | 313 | 2005-01-25 | 2012-05-23 | 2026-04-26 | 2.5 kB | 50 kB | ![]() 172.217.20.170 | |
translate.google.com | 609 | 1997-09-15 | 2012-05-30 | 2026-04-27 | 964 B | 440 B | ![]() 142.250.74.14 | |
code.tidio.co | 120056 | 2014-06-01 | 2014-11-27 | 2026-04-23 | 858 B | 1.1 kB | ![]() 172.67.73.221 | |
prod-api.chatway.app | 745850 | 2023-02-21 | 2023-12-16 | 2026-04-26 | 1.4 kB | 12 kB | ![]() 104.26.2.26 | |
static.cloudflareinsights.com | 4073 | 2019-08-30 | 2019-09-24 | 2026-04-26 | 514 B | 32 kB | ![]() 104.16.79.73 | |
cdnjs.cloudflare.com | 1222 | 2009-02-17 | 2012-05-23 | 2026-04-26 | 459 B | 104 kB | ![]() 104.17.25.14 | |
www.cryptocompare.com | 265475 | 2013-11-03 | 2015-07-15 | 2026-04-23 | 976 B | 9.1 kB | ![]() 104.18.30.136 | |
www.cloudflare.com | 26817 | 2009-02-17 | 2012-05-22 | 2026-04-21 | 483 B | 1.2 kB | ![]() 104.16.123.96 | |
widget.chatway.app | 772505 | 2023-02-21 | 2023-09-16 | 2026-04-26 | 7.2 kB | 1.3 MB | ![]() 172.67.72.165 | |
fonts.gstatic.com | unknown | 2008-02-11 | 2014-04-02 | 2026-04-26 | 6.7 kB | 335 kB | ![]() 172.217.20.163 | |
api.coingecko.com | 442226 | 2014-03-26 | 2018-05-18 | 2026-04-25 | 556 B | 5.3 kB | ![]() 172.66.172.219 | |
files-cdn.chatway.app | 1629904 | 2023-02-21 | 2024-04-25 | 2026-04-24 | 491 B | 5.3 kB | ![]() 172.67.72.165 | |
i.ytimg.com | 436 | 2007-12-11 | 2012-10-03 | 2026-04-27 | 556 B | 73 kB | ![]() 216.58.201.182 | |
use.fontawesome.com | 6983 | 2012-10-18 | 2017-01-30 | 2026-04-27 | 1.1 kB | 130 kB | ![]() 172.67.142.245 | |
jnn-pa.googleapis.com | 1579 | 2005-01-25 | 2021-11-16 | 2026-04-27 | 1.2 kB | 1.2 kB | ![]() 192.178.25.10 |
Apache HTTP Server (Web servers)
Apache is a free and open-source cross-platform web server software.Moment.js (JavaScript libraries)
Moment.js is a free and open-source JavaScript library that removes the need to use the native JavaScript Date object directly.Slick (JavaScript libraries)
Tidio (Live chat)
Tidio is a customer communication product. It provides multi-channel support so users can communicate with customers on the go. Live chat, messenger, or email are all supported.YouTube (Video players)
YouTube is a video sharing service where users can create their own profile, upload videos, watch, like and comment on other videos.Bootstrap (UI frameworks)
Bootstrap is a free and open-source CSS framework directed at responsive, mobile-first front-end web development. It contains CSS and JavaScript-based design templates for typography, forms, buttons, navigation, and other interface components.Popper (Miscellaneous)
Popper is a positioning engine, its purpose is to calculate the position of an element to make it possible to position it near a given reference element.jQuery (JavaScript libraries)
jQuery is a JavaScript library which is a free, open-source software designed to simplify HTML DOM tree traversal and manipulation, as well as event handling, CSS animation, and Ajax.Chatway (Live chat)
Chatway is a live chat tool for websites, designed to facilitate customer engagement through real-time conversations.Cloudflare (CDN)
Cloudflare is a web-infrastructure and website-security company, providing content-delivery-network services, DDoS mitigation, Internet security, and distributed domain-name-server services.Amazon Web Services (PaaS)
Amazon Web Services (AWS) is a comprehensive cloud services platform offering compute power, database storage, content delivery and other functionality.Amazon CloudFront (CDN)
Amazon CloudFront is a fast content delivery network (CDN) service that securely delivers data, videos, applications, and APIs to customers globally with low latency, high transfer speeds.Cloudflare Bot Management (Security)
Cloudflare bot management solution identifies and mitigates automated traffic to protect websites from bad bots.cdnjs (CDN)
cdnjs is a free distributed JS library delivery service.Cloudflare Browser Insights (Analytics, RUM)
Cloudflare Browser Insights is a tool that measures the performance of websites from the perspective of users.Related reports
Threat Detection Systems
| Detection System | Indicator | Verdict | Alert |
|---|---|---|---|
| Private YARA rules | www.youtube.com/s/player/8456c9de/player_embed_es6.vflset/en_US/base.js | audit | Hunting_JS_WebAssembly |
| DNS4EU | turbotradersonline.ttintlmin.com | malicious | Sinkholed |
JavaScript (235)
No JavaScripts
HTTP Transactions (111)
| URL | IP | Response | Size |
|---|

