Report Overview
Visitedpublic
2026-03-25 15:27:36
Tags
Submit Tags
URL
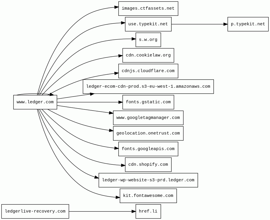
ledgerlive-recovery.com
Finishing URL
www.ledger.com/de
IP / ASN

172.67.181.9
Title
Ledger Krypto-Wallet - Sicherheit für DeFi & Web3
Detections
urlquery
0
Network Intrusion Detection
1
Threat Detection Systems
2
Host Summary
| Host | Rank | Registered | First Seen | Last Seen | Sent | Received | IP | Fingerprints |
|---|---|---|---|---|---|---|---|---|
www.ledger.com | 203249 | 1994-09-19 | 2017-03-23 | 2026-03-22 | 20 kB | 946 kB | ![]() 104.18.34.152 | ![]() |
s.w.org | 27695 | 1993-12-01 | 2017-01-30 | 2026-03-23 | 908 B | 3.1 kB | ![]() 192.0.77.48 | |
fonts.gstatic.com | unknown | 2008-02-11 | 2014-04-02 | 2026-03-22 | 2.2 kB | 168 kB | ![]() 172.217.19.227 | |
www.googletagmanager.com | 283 | 2011-11-11 | 2012-10-04 | 2026-03-22 | 433 B | 568 kB | ![]() 142.251.143.136 | |
ledger-wp-website-s3-prd.ledger.com | 4505517 | 1994-09-19 | 2024-08-20 | 2026-03-19 | 31 kB | 796 kB | ![]() 104.18.34.152 | |
cdn.cookielaw.org | 2972 | 2011-06-20 | 2013-12-28 | 2026-03-23 | 5.3 kB | 1.1 MB | ![]() 104.18.86.42 | |
cdnjs.cloudflare.com | 1222 | 2009-02-17 | 2012-05-23 | 2026-03-22 | 927 B | 158 kB | ![]() 104.17.25.14 | |
use.typekit.net | 4054 | 2010-08-02 | 2012-07-05 | 2026-03-23 | 428 B | 3.7 kB | ![]() 23.36.77.81 | |
ledger-ecom-cdn-prod.s3-eu-west-1.amazonaws.com | unknown | 2005-08-18 | 2021-08-26 | 2026-03-23 | 504 B | 39 kB | ![]() 52.92.18.178 | |
href.li 1 alert(s) on this Host | 30988 | unknown | 2012-05-22 | 2026-03-19 | 502 B | 782 B | ![]() 192.0.78.26 | |
geolocation.onetrust.com | 4022 | 2004-01-12 | 2018-02-07 | 2026-03-23 | 485 B | 461 B | ![]() 172.64.155.119 | |
ledgerlive-recovery.com 1 alert(s) on this Host | unknown | 2024-06-28 | 2023-02-25 | 2023-10-28 | 492 B | 1.2 kB | ![]() 188.114.97.1 | |
cdn.shopify.com | 3587 | 2005-03-11 | 2012-06-22 | 2026-03-23 | 14 kB | 349 kB | ![]() 23.227.39.200 | |
kit.fontawesome.com | 16651 | 2012-10-18 | 2019-03-29 | 2026-03-23 | 840 B | 982 B | ![]() 104.18.40.68 | |
images.ctfassets.net | 23334 | 2017-03-28 | 2017-09-20 | 2026-03-19 | 2.1 kB | 59 kB | ![]() 54.240.174.111 | |
p.typekit.net | 4638 | 2010-08-02 | 2012-05-23 | 2026-03-22 | 491 B | 340 B | ![]() 23.36.77.57 | |
fonts.googleapis.com | 313 | 2005-01-25 | 2012-05-23 | 2026-03-22 | 493 B | 23 kB | ![]() 142.251.38.106 |
Cloudflare (CDN)
Cloudflare is a web-infrastructure and website-security company, providing content-delivery-network services, DDoS mitigation, Internet security, and distributed domain-name-server services.Shopify (Ecommerce, CMS)
Shopify is a subscription-based software that allows anyone to set up an online store and sell their products. Shopify store owners can also sell in physical locations using Shopify POS, a point-of-sale app and accompanying hardware.jQuery (JavaScript libraries)
jQuery is a JavaScript library which is a free, open-source software designed to simplify HTML DOM tree traversal and manipulation, as well as event handling, CSS animation, and Ajax.PHP (Programming languages)
PHP is a general-purpose scripting language used for web development.Font Awesome (Font scripts)
Font Awesome is a font and icon toolkit based on CSS and Less.Google Tag Manager (Tag managers)
Google Tag Manager is a tag management system (TMS) that allows you to quickly and easily update measurement codes and related code fragments collectively known as tags on your website or mobile app.Contentful (CMS)
Contentful is an API-first content management platform to create, manage and publish content on any digital channel.Optimizely (A/B Testing, Personalisation)
Optimizely is an experimentation platform that helps developers build and run A/B tests on websites.Swiper (JavaScript libraries)
Swiper is a JavaScript library that creates modern touch sliders with hardware-accelerated transitions.WPML:4.9.2 (WordPress plugins, Translation)
WPML plugin makes it possible to build and run fully multilingual WordPress sites.MySQL (Databases)
MySQL is an open-source relational database management system.WordPress (CMS, Blogs)
WordPress is a free and open-source content management system written in PHP and paired with a MySQL or MariaDB database. Features include a plugin architecture and a template system.Yoast SEO:27.1.1 (SEO, WordPress plugins)
Yoast SEO is a search engine optimisation plugin for WordPress and other platforms.cdnjs (CDN)
cdnjs is a free distributed JS library delivery service.Cloudflare Bot Management (Security)
Cloudflare bot management solution identifies and mitigates automated traffic to protect websites from bad bots.jQuery Migrate:3.4.1 (JavaScript libraries)
Query Migrate is a javascript library that allows you to preserve the compatibility of your jQuery code developed for versions of jQuery older than 1.9.OneTrust (Cookie compliance)
OneTrust is a cloud-based data privacy management compliance platform.Nginx (Web servers, Reverse proxies)
Nginx is a web server that can also be used as a reverse proxy, load balancer, mail proxy and HTTP cache.Amazon Web Services (PaaS)
Amazon Web Services (AWS) is a comprehensive cloud services platform offering compute power, database storage, content delivery and other functionality.Amazon S3 (CDN)
Amazon S3 or Amazon Simple Storage Service is a service offered by Amazon Web Services (AWS) that provides object storage through a web service interface.Amazon CloudFront (CDN)
Amazon CloudFront is a fast content delivery network (CDN) service that securely delivers data, videos, applications, and APIs to customers globally with low latency, high transfer speeds.Related reports
Network Intrusion Detection Systems
Suricata /w Emerging Threats Pro
| Timestamp | Severity | Source IP | Destination IP | Alert |
|---|---|---|---|---|
| low | Client IP | ![]() 192.0.78.26 | ETPRO INFO Referer Obfuscation/Hiding Service Domain (href .li in TLS SNI) |
Threat Detection Systems
| Detection System | Indicator | Verdict | Alert |
|---|---|---|---|
| DigiCert UltraDNS | href.li | malicious | Sinkholed |
| DNS4EU | ledgerlive-recovery.com | malicious | Sinkholed |
JavaScript (38)
No JavaScripts
HTTP Transactions (134)
| URL | IP | Response | Size |
|---|




