Report Overview
Visitedpublic
2026-03-18 18:35:26
Tags
Submit Tags
URL
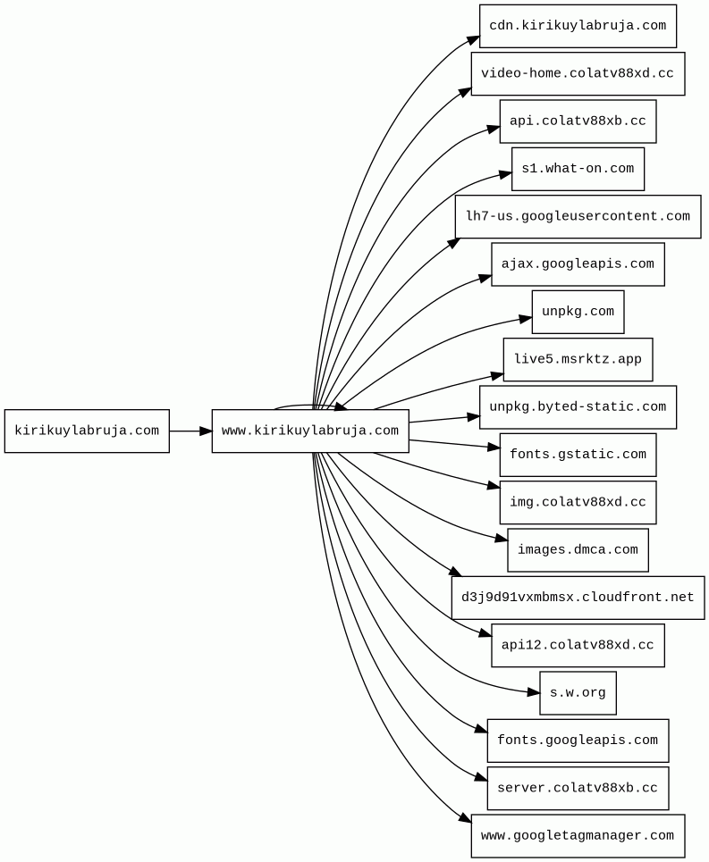
kirikuylabruja.com/
Finishing URL
www.kirikuylabruja.com/
IP / ASN

104.21.93.87
Title
Socolive Trực Tiếp Bóng Đá #1 - Xem TTBD HD Hôm Nay
Detections
urlquery
0
Network Intrusion Detection
0
Threat Detection Systems
13
Host Summary
| Host | Rank | Registered | First Seen | Last Seen | Sent | Received | IP | Fingerprints |
|---|---|---|---|---|---|---|---|---|
img.colatv88xd.cc 10 alert(s) on this Host | unknown | 2025-04-14 | 2026-01-15 | 2026-03-12 | 2.4 kB | 23 kB | ![]() 188.114.96.1 | |
cdn.kirikuylabruja.com 6 alert(s) on this Host | unknown | unknown | 2026-03-17 | 2026-03-17 | 3.0 kB | 184 kB | ![]() 188.114.97.1 | |
api12.colatv88xd.cc 2 alert(s) on this Host | unknown | 2025-04-14 | 2026-01-24 | 2026-03-12 | 478 B | 201 kB | ![]() 188.114.96.1 | |
live5.msrktz.app | unknown | unknown | 2025-12-11 | 2026-03-14 | 2.9 kB | 1.4 MB | ![]() 43.174.102.127 | |
video-home.colatv88xd.cc 2 alert(s) on this Host | unknown | 2025-04-14 | 2026-01-16 | 2026-03-12 | 487 B | 1.3 kB | ![]() 188.114.96.1 | |
kirikuylabruja.com 1 alert(s) on this Host | unknown | unknown | 2026-03-17 | 2026-03-17 | 487 B | 364 kB | ![]() 188.114.97.1 | |
images.dmca.com | 84234 | 2000-05-18 | 2012-06-18 | 2026-03-18 | 942 B | 6.4 kB | ![]() 195.181.166.158 | |
d3j9d91vxmbmsx.cloudfront.net | unknown | 2008-04-25 | 2024-09-22 | 2026-03-12 | 507 B | 181 kB | ![]() 52.84.50.62 | |
www.kirikuylabruja.com 6 alert(s) on this Host | unknown | unknown | 2026-03-17 | 2026-03-17 | 3.0 kB | 492 kB | ![]() 188.114.97.1 | ![]() |
s.w.org | 27695 | 1993-12-01 | 2017-01-30 | 2026-03-16 | 462 B | 1.1 kB | ![]() 192.0.77.48 | |
api.colatv88xb.cc 2 alert(s) on this Host | unknown | 2025-04-14 | 2026-03-14 | 2026-03-14 | 468 B | 1.1 kB | ![]() 104.18.24.215 | |
ajax.googleapis.com | 3691 | 2005-01-25 | 2012-05-22 | 2026-03-15 | 451 B | 90 kB | ![]() 172.217.20.170 | |
www.googletagmanager.com | 283 | 2011-11-11 | 2012-10-04 | 2026-03-15 | 886 B | 930 kB | ![]() 142.251.143.136 | |
server.colatv88xb.cc 2 alert(s) on this Host | unknown | 2025-04-14 | 2026-01-26 | 2026-03-12 | 568 B | 607 B | ![]() 104.18.24.215 | |
unpkg.com | 1093 | 2016-01-06 | 2016-01-07 | 2026-03-15 | 448 B | 188 kB | ![]() 104.18.0.22 | ![]() |
fonts.gstatic.com | unknown | 2008-02-11 | 2014-04-02 | 2026-03-15 | 5.1 kB | 438 kB | ![]() 172.217.20.163 | |
s1.what-on.com | 1474137 | 2022-06-13 | 2023-03-20 | 2026-03-14 | 440 B | 36 kB | ![]() 188.114.97.1 | |
lh7-us.googleusercontent.com | 44447 | 2008-11-17 | 2023-10-02 | 2026-03-18 | 4.2 kB | 1.2 MB | ![]() 216.58.201.225 | |
fonts.googleapis.com | 313 | 2005-01-25 | 2012-05-23 | 2026-03-15 | 477 B | 8.3 kB | ![]() 142.251.38.106 | |
unpkg.byted-static.com | 826022 | 2021-01-11 | 2021-06-02 | 2026-03-11 | 935 B | 325 kB | ![]() 79.133.176.228 | ![]() |
Cloudflare (CDN)
Cloudflare is a web-infrastructure and website-security company, providing content-delivery-network services, DDoS mitigation, Internet security, and distributed domain-name-server services.Alibaba Cloud Object Storage Service (IaaS)
Alibaba Cloud Object Storage Service (OSS) is a cloud-based object storage service provided by Alibaba Cloud, which allows users to store and access large amounts of data in the cloud.Varnish:7.1 (Caching)
Varnish is a reverse caching proxy.Express (Web frameworks, Web servers)
Express is a web application framework for Node.js, released as free and open-source software under the MIT License. It is designed for building web applications and APIs.Node.js (Programming languages)
Node.js is an open-source, cross-platform, JavaScript runtime environment that executes JavaScript code outside a web browser.Bunny (CDN)
Microsoft ASP.NET (Web frameworks)
ASP.NET is an open-source, server-side web-application framework designed for web development to produce dynamic web pages.Amazon CloudFront (CDN)
Amazon CloudFront is a fast content delivery network (CDN) service that securely delivers data, videos, applications, and APIs to customers globally with low latency, high transfer speeds.Amazon Web Services (PaaS)
Amazon Web Services (AWS) is a comprehensive cloud services platform offering compute power, database storage, content delivery and other functionality.Amazon S3 (CDN)
Amazon S3 or Amazon Simple Storage Service is a service offered by Amazon Web Services (AWS) that provides object storage through a web service interface.Google Analytics (Analytics)
Google Analytics is a free web analytics service that tracks and reports website traffic.Unpkg (CDN)
Unpkg is a content delivery network for everything on npm.WordPress:6.8.1 (CMS, Blogs)
WordPress is a free and open-source content management system written in PHP and paired with a MySQL or MariaDB database. Features include a plugin architecture and a template system.MySQL (Databases)
MySQL is an open-source relational database management system.PHP (Programming languages)
PHP is a general-purpose scripting language used for web development.Nginx (Web servers, Reverse proxies)
Nginx is a web server that can also be used as a reverse proxy, load balancer, mail proxy and HTTP cache.Fly.io (PaaS)
Fly is a platform for running full stack apps and databases.Tengine (Web servers)
Tengine is a web server which is based on the Nginx HTTP server.Related reports
Threat Detection Systems
| Detection System | Indicator | Verdict | Alert |
|---|---|---|---|
| Cloudflare DNS | img.colatv88xd.cc | malicious | Sinkholed |
| DigiCert UltraDNS | img.colatv88xd.cc | malicious | Sinkholed |
| Cloudflare DNS | cdn.kirikuylabruja.com | malicious | Sinkholed |
| Cloudflare DNS | www.kirikuylabruja.com | malicious | Sinkholed |
| Cloudflare DNS | api12.colatv88xd.cc | malicious | Sinkholed |
| DigiCert UltraDNS | api12.colatv88xd.cc | malicious | Sinkholed |
| Cloudflare DNS | video-home.colatv88xd.cc | malicious | Sinkholed |
| DigiCert UltraDNS | video-home.colatv88xd.cc | malicious | Sinkholed |
| Cloudflare DNS | api.colatv88xb.cc | malicious | Sinkholed |
| DigiCert UltraDNS | api.colatv88xb.cc | malicious | Sinkholed |
| Cloudflare DNS | server.colatv88xb.cc | malicious | Sinkholed |
| DigiCert UltraDNS | server.colatv88xb.cc | malicious | Sinkholed |
| Cloudflare DNS | kirikuylabruja.com | malicious | Sinkholed |
JavaScript (22)
No JavaScripts
HTTP Transactions (56)
| URL | IP | Response | Size |
|---|






