Report Overview
Visitedpublic
2026-03-07 16:22:13
Tags
Submit Tags
URL
ajt.ywbd9.monster/s/%E7%88%B6%E4%BA%B2.html
Finishing URL
ajt.ywbd9.monster/s/%E7%88%B6%E4%BA%B2.html
IP / ASN

154.26.181.150
Title
父亲_搜索_第1页 - 尤物宝典
Detections
urlquery
0
Network Intrusion Detection
0
Threat Detection Systems
2
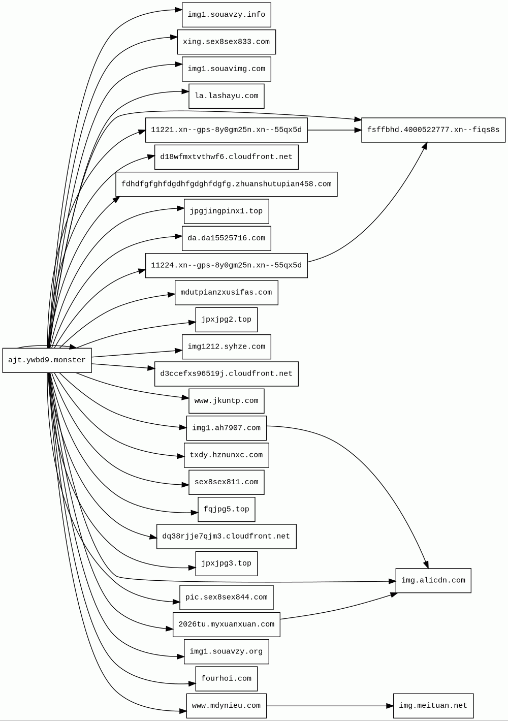
Host Summary
| Host | Rank | Registered | First Seen | Last Seen | Sent | Received | IP | Fingerprints |
|---|---|---|---|---|---|---|---|---|
fqjpg5.top | unknown | 2025-05-14 | 2025-08-25 | 2026-03-07 | 1.9 kB | 0 B | ![]() 0.0.0.0 | |
d3ccefxs96519j.cloudfront.net | unknown | 2008-04-25 | 2025-06-30 | 2026-03-06 | 456 B | 96 kB | ![]() 54.192.209.49 | |
www.jkuntp.com | 3345365 | 2023-02-23 | 2023-03-12 | 2026-02-27 | 484 B | 62 kB | ![]() 64.112.76.43 | |
jpxjpg2.top | unknown | 2025-10-31 | 2025-10-31 | 2026-03-03 | 481 B | 0 B | ![]() 0.0.0.0 | |
dq38rjje7qjm3.cloudfront.net | unknown | 2008-04-25 | 2025-03-24 | 2026-03-06 | 456 B | 94 kB | ![]() 18.239.47.58 | |
11221.xn--gps-8y0gm25n.xn--55qx5d | unknown | 2025-04-18 | 2025-12-03 | 2026-03-07 | 466 B | 597 kB | ![]() 111.62.149.128 | |
fourhoi.com | 19874 | 2025-01-08 | 2025-01-12 | 2026-02-23 | 901 B | 292 kB | ![]() 172.66.169.100 | |
img1.souavzy.info | 4283918 | 2024-12-15 | 2025-06-15 | 2026-03-05 | 1.5 kB | 1.7 kB | ![]() 104.21.12.156 | |
sbzytpimg1.com | 160397 | 2024-04-24 | 2024-07-25 | 2026-03-02 | 978 B | 246 kB | ![]() 23.140.204.25 | |
2026tu.myxuanxuan.com | unknown | 2016-04-10 | 2026-01-26 | 2026-03-03 | 450 B | 644 kB | ![]() 101.33.21.239 | |
img1.souavzy.org | 7039838 | 2024-12-15 | 2025-07-26 | 2026-03-05 | 972 B | 0 B | ![]() 0.0.0.0 | |
img1.souavimg.com | unknown | unknown | 2025-11-13 | 2026-03-05 | 2.9 kB | 0 B | ![]() 0.0.0.0 | |
pg888.12img707989.com | unknown | 2025-12-17 | 2025-12-18 | 2026-03-06 | 458 B | 733 kB | ![]() 205.198.65.15 | |
www.mdynieu.com | unknown | unknown | 2025-11-07 | 2026-03-02 | 462 B | 407 kB | ![]() 161.129.35.190 | |
img.meituan.net | 189994 | 2010-01-25 | 2017-02-03 | 2026-03-06 | 442 B | 408 kB | ![]() 163.171.134.109 | |
img1.ah7907.com | unknown | 2024-08-29 | 2025-11-08 | 2026-03-06 | 1.8 kB | 631 kB | ![]() 36.151.194.102 | |
fsffbhd.4000522777.xn--fiqs8s | unknown | 2025-07-31 | 2026-02-08 | 2026-03-02 | 982 B | 1.3 MB | ![]() 172.67.73.35 | |
sbzytpimg4.com | unknown | 2024-04-24 | 2026-01-09 | 2026-03-01 | 978 B | 202 kB | ![]() 23.140.204.25 | |
jpxjpg3.top | unknown | 2026-01-23 | 2026-01-28 | 2026-03-03 | 481 B | 0 B | ![]() 0.0.0.0 | |
ajt.ywbd9.monster 23 alert(s) on this Host | unknown | unknown | No data | No data | 12 kB | 487 kB | ![]() 154.26.178.150 | |
sbzytpimg3.com | unknown | 2024-04-24 | 2025-11-20 | 2026-03-07 | 5.4 kB | 3.9 MB | ![]() 23.140.204.1 | |
sex8sex811.com | 660237 | 2025-02-25 | 2025-06-25 | 2026-03-03 | 898 B | 284 B | ![]() 216.180.227.218 | |
jpgjingpinx1.top | 172398 | 2025-03-13 | 2025-04-02 | 2026-03-05 | 486 B | 0 B | ![]() 0.0.0.0 | |
img1212.syhze.com | unknown | 2014-05-15 | 2025-12-21 | 2026-03-07 | 898 B | 941 kB | ![]() 205.198.65.15 | |
img.alicdn.com | 61670 | 2008-06-25 | 2015-03-04 | 2026-03-04 | 5.4 kB | 3.3 MB | ![]() 155.102.215.180 | ![]() |
d18wfmxtvthwf6.cloudfront.net | unknown | 2008-04-25 | 2025-10-19 | 2026-03-02 | 913 B | 558 kB | ![]() 54.192.209.4 | |
txdy.hznunxc.com | unknown | 2025-07-15 | 2026-02-12 | 2026-03-06 | 439 B | 120 kB | ![]() 157.185.128.120 | |
fdhdfgfghfdgdhfgdghfdgfg.zhuanshutupian458.com | unknown | 2025-12-18 | 2026-01-09 | 2026-03-06 | 491 B | 0 B | ![]() 0.0.0.0 | |
da.da15525716.com 2 alert(s) on this Host | 5801341 | 2025-07-17 | 2025-08-03 | 2026-03-07 | 904 B | 0 B | ![]() 0.0.0.0 | |
11224.xn--gps-8y0gm25n.xn--55qx5d | unknown | 2025-04-18 | 2025-12-12 | 2026-03-02 | 466 B | 687 kB | ![]() 111.62.149.128 | |
mdutpianzxusifas.com | unknown | 2026-01-23 | 2026-01-25 | 2026-03-06 | 455 B | 146 kB | ![]() 45.204.71.19 | |
xing.sex8sex833.com | unknown | 2025-02-25 | 2025-09-30 | 2026-03-03 | 1.8 kB | 496 B | ![]() 216.180.227.218 | |
pic.sex8sex844.com | unknown | 2025-02-25 | 2025-11-17 | 2026-03-03 | 1.4 kB | 476 kB | ![]() 188.114.97.1 | |
la.lashayu.com | 3641502 | 2025-05-31 | 2025-06-14 | 2026-03-01 | 968 B | 380 B | ![]() 156.238.201.107 |
Amazon Web Services (PaaS)
Amazon Web Services (AWS) is a comprehensive cloud services platform offering compute power, database storage, content delivery and other functionality.Amazon S3 (CDN)
Amazon S3 or Amazon Simple Storage Service is a service offered by Amazon Web Services (AWS) that provides object storage through a web service interface.Amazon CloudFront (CDN)
Amazon CloudFront is a fast content delivery network (CDN) service that securely delivers data, videos, applications, and APIs to customers globally with low latency, high transfer speeds.Nginx (Web servers, Reverse proxies)
Nginx is a web server that can also be used as a reverse proxy, load balancer, mail proxy and HTTP cache.Alibaba Cloud Object Storage Service (IaaS)
Alibaba Cloud Object Storage Service (OSS) is a cloud-based object storage service provided by Alibaba Cloud, which allows users to store and access large amounts of data in the cloud.Cloudflare (CDN)
Cloudflare is a web-infrastructure and website-security company, providing content-delivery-network services, DDoS mitigation, Internet security, and distributed domain-name-server services.OpenResty (Web servers)
OpenResty is a web platform based on nginx which can run Lua scripts using its LuaJIT engine.Swiper (JavaScript libraries)
Swiper is a JavaScript library that creates modern touch sliders with hardware-accelerated transitions.PHP (Programming languages)
PHP is a general-purpose scripting language used for web development.jQuery (JavaScript libraries)
jQuery is a JavaScript library which is a free, open-source software designed to simplify HTML DOM tree traversal and manipulation, as well as event handling, CSS animation, and Ajax.Tengine (Web servers)
Tengine is a web server which is based on the Nginx HTTP server.Related reports
Threat Detection Systems
| Detection System | Indicator | Verdict | Alert |
|---|---|---|---|
| DNS4EU | ajt.ywbd9.monster | malicious | Sinkholed |
| DNS4EU | da.da15525716.com | malicious | Sinkholed |
JavaScript (9)
No JavaScripts
HTTP Transactions (104)
| URL | IP | Response | Size |
|---|








