Report Overview
Visitedpublic
2026-02-09 16:37:56
Tags
Submit Tags
URL
fabulousadventurestravel.com/
Finishing URL
fabulousadventurestravel.com/
IP / ASN

141.193.213.10
Title
Home - Fabulous Adventures Travel Company
Detections
urlquery
0
Network Intrusion Detection
0
Threat Detection Systems
1
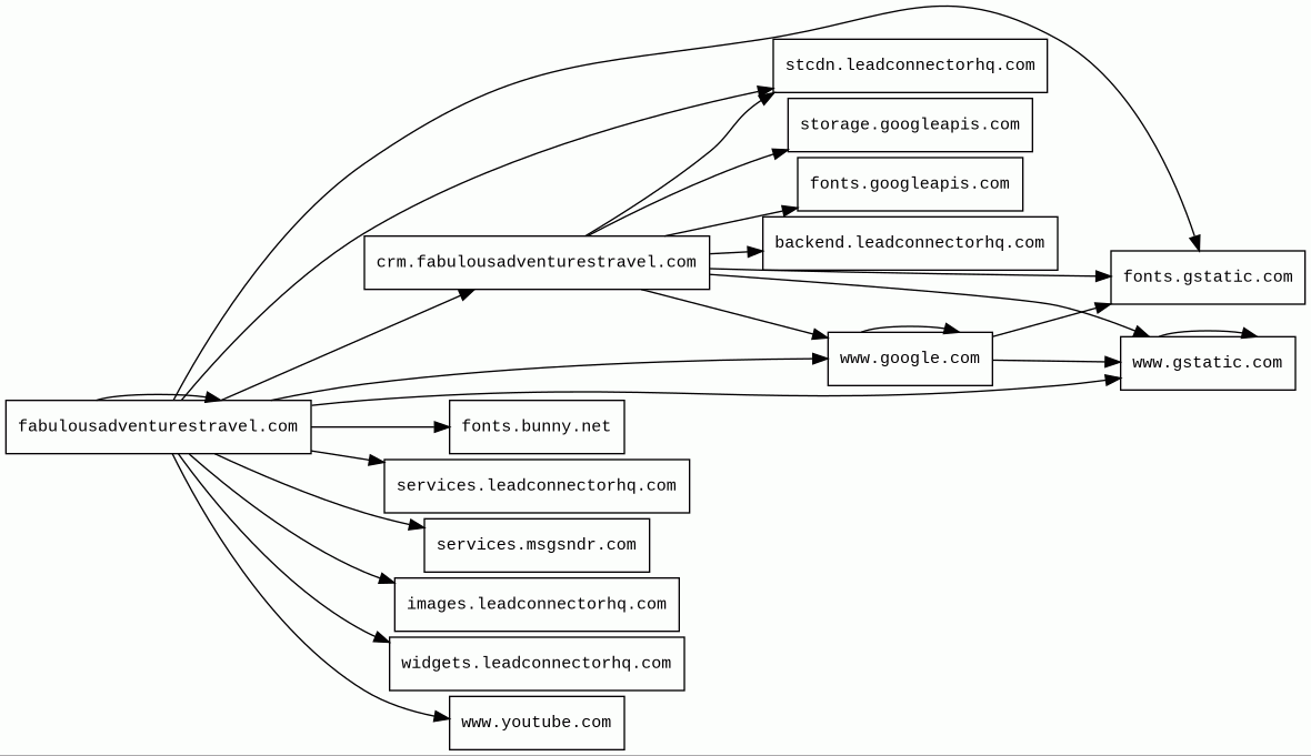
Host Summary
| Host | Rank | Registered | First Seen | Last Seen | Sent | Received | IP | Fingerprints |
|---|---|---|---|---|---|---|---|---|
storage.googleapis.com | 880 | 2005-01-25 | 2012-08-06 | 2026-02-09 | 944 B | 24 kB | ![]() 172.217.19.251 | |
fabulousadventurestravel.com | unknown | 2017-07-08 | 2026-02-09 | 2026-02-09 | 28 kB | 7.3 MB | ![]() 141.193.213.10 | ![]() |
services.msgsndr.com | 263957 | 2018-05-16 | 2020-05-21 | 2026-02-04 | 1.2 kB | 998 B | ![]() 104.18.41.197 | ![]() |
fonts.bunny.net | 56787 | 1999-11-22 | 2022-03-21 | 2026-02-09 | 3.0 kB | 53 kB | ![]() 194.242.11.186 | |
services.leadconnectorhq.com | 198130 | 2020-10-23 | 2022-01-04 | 2026-02-04 | 2.8 kB | 14 kB | ![]() 172.64.153.218 | ![]() |
crm.fabulousadventurestravel.com 3 alert(s) on this Host | unknown | 2017-07-08 | 2026-02-09 | 2026-02-09 | 2.5 kB | 132 kB | ![]() 104.18.36.48 | |
fonts.googleapis.com | 313 | 2005-01-25 | 2012-05-23 | 2026-02-08 | 1.2 kB | 117 kB | ![]() 142.251.38.106 | |
stcdn.leadconnectorhq.com | 154161 | 2020-10-23 | 2022-07-18 | 2026-02-04 | 34 kB | 1.9 MB | ![]() 172.64.153.218 | |
www.google.com | 22 | 1997-09-15 | 2015-05-10 | 2026-02-08 | 2.4 kB | 98 kB | ![]() 142.250.178.100 | |
www.gstatic.com | 146047 | 2008-02-11 | 2012-05-29 | 2026-02-08 | 3.0 kB | 3.5 MB | ![]() 142.250.178.67 | |
widgets.leadconnectorhq.com | 299428 | 2020-10-23 | 2021-03-22 | 2026-02-06 | 3.5 kB | 313 kB | ![]() 172.64.153.218 | |
www.youtube.com | 286 | 2005-02-15 | 2013-04-13 | 2026-02-08 | 899 B | 37 kB | ![]() 142.251.143.142 | |
images.leadconnectorhq.com | 251651 | 2020-10-23 | 2023-02-20 | 2026-02-04 | 566 B | 7.7 kB | ![]() 104.18.34.38 | |
backend.leadconnectorhq.com | 167352 | 2020-10-23 | 2024-05-18 | 2026-02-04 | 4.0 kB | 3.2 kB | ![]() 172.64.153.218 | ![]() |
fonts.gstatic.com | unknown | 2008-02-11 | 2014-04-02 | 2026-02-08 | 6.2 kB | 453 kB | ![]() 142.250.178.99 |
Google Cloud Storage (Miscellaneous)
Google Cloud Storage allows world-wide storage and retrieval of any amount of data at any time.Google Cloud (IaaS)
Google Cloud is a suite of cloud computing services.Cloudflare (CDN)
Cloudflare is a web-infrastructure and website-security company, providing content-delivery-network services, DDoS mitigation, Internet security, and distributed domain-name-server services.HighLevel (Marketing automation, CRM)
HighLevel is an all-in-one marketing and automation platform designed for marketing agencies and small businesses to manage CRM, marketing campaigns, sales funnels, appointment scheduling, and more.Cloudflare Bot Management (Security)
Cloudflare bot management solution identifies and mitigates automated traffic to protect websites from bad bots.WordPress (CMS, Blogs)
WordPress is a free and open-source content management system written in PHP and paired with a MySQL or MariaDB database. Features include a plugin architecture and a template system.MySQL (Databases)
MySQL is an open-source relational database management system.PHP (Programming languages)
PHP is a general-purpose scripting language used for web development.jQuery Migrate:3.4.1 (JavaScript libraries)
Query Migrate is a javascript library that allows you to preserve the compatibility of your jQuery code developed for versions of jQuery older than 1.9.WP Engine (PaaS, Hosting)
WP Engine is a website hosting provider.Yoast SEO:25.7 (SEO, WordPress plugins)
Yoast SEO is a search engine optimisation plugin for WordPress and other platforms.jQuery (JavaScript libraries)
jQuery is a JavaScript library which is a free, open-source software designed to simplify HTML DOM tree traversal and manipulation, as well as event handling, CSS animation, and Ajax.Envoy (Reverse proxies)
Envoy is an open-source edge and service proxy, designed for cloud-native applications.Express (Web frameworks, Web servers)
Express is a web application framework for Node.js, released as free and open-source software under the MIT License. It is designed for building web applications and APIs.Node.js (Programming languages)
Node.js is an open-source, cross-platform, JavaScript runtime environment that executes JavaScript code outside a web browser.Bunny (CDN)
Vue.js (JavaScript frameworks)
Vue.js is an open-source model–view–viewmodel JavaScript framework for building user interfaces and single-page applications.Nuxt.js (JavaScript frameworks, Web frameworks, Web servers, Static site generator)
Nuxt is a Vue framework for developing modern web applications.libphonenumber:1.10.60 (JavaScript libraries)
libphonenumber is a JavaScript library for parsing, formatting, and validating international phone numbers.Google Cloud CDN (CDN)
Cloud CDN uses Google's global edge network to serve content closer to users.Related reports
Threat Detection Systems
| Detection System | Indicator | Verdict | Alert |
|---|---|---|---|
| DigiCert UltraDNS | crm.fabulousadventurestravel.com | malicious | Sinkholed |
JavaScript (148)
No JavaScripts
HTTP Transactions (165)
| URL | IP | Response | Size |
|---|



