Report Overview
Visitedpublic
2023-12-01 20:38:05
Tags
Submit Tags
URL
uk.rains.com
Finishing URL
www.rains.com/?intl=
IP / ASN
23.227.38.74
#13335 CLOUDFLARENET
Title
Rains® | Explore Our Outerwear & Waterproof Clothing

Detections

urlquery
0
Network Intrusion Detection
0
Threat Detection Systems
0

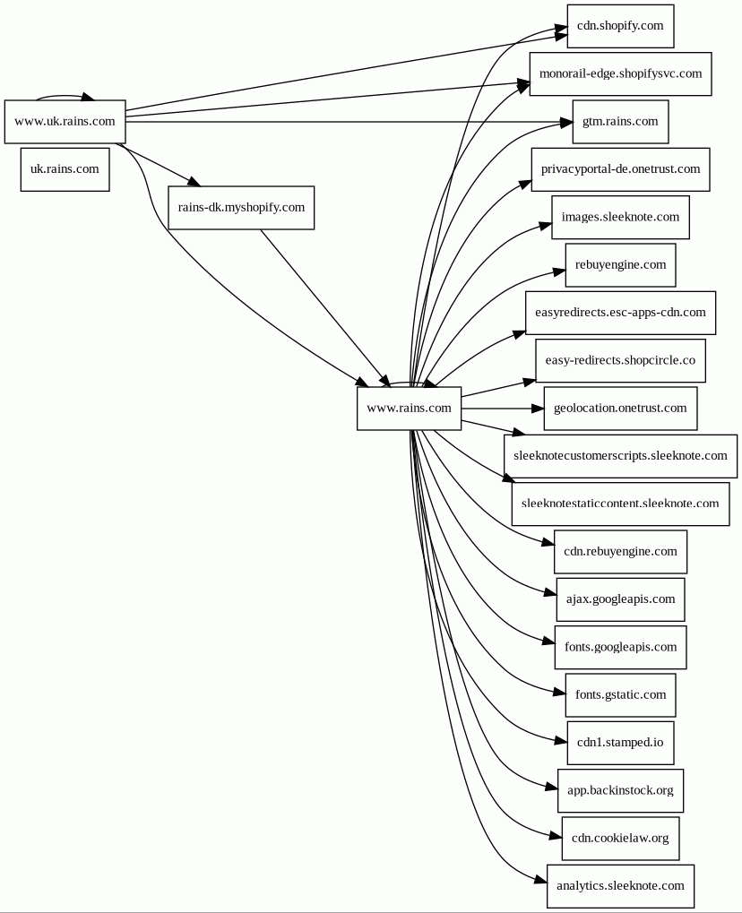
Host Summary

HostRankRegisteredFirst SeenLast Seen
images.sleeknote.com
962012012-11-252018-11-17 11:39:252023-12-01 07:23:41
www.uk.rains.com
unknown1996-06-042018-07-23 08:23:152023-11-03 10:08:28
cdn.cookielaw.org
5022011-06-202013-12-28 14:20:362023-12-01 05:13:57
gtm.rains.com
unknown1996-06-042021-08-13 11:16:062023-11-21 08:26:00
sleeknotestaticcontent.sleeknote.com
234572012-11-252020-01-27 10:35:582023-12-01 18:28:55
rebuyengine.com
183672019-10-042019-12-25 18:42:422023-11-30 16:41:31
easy-redirects.shopcircle.co
unknown2021-03-172023-06-26 03:34:402023-11-28 09:19:52
monorail-edge.shopifysvc.com
29442017-09-292019-08-29 20:44:352023-11-30 18:14:02
ajax.googleapis.com
129052005-01-252013-08-16 11:51:312023-12-01 08:07:42
sleeknotecustomerscripts.sleeknote.com
204152012-11-252014-12-21 18:54:552023-11-30 05:35:44
geolocation.onetrust.com
8022004-01-122018-02-07 12:23:412023-12-01 05:13:57
cdn1.stamped.io
134642016-03-032019-10-31 06:35:222023-11-30 09:53:14
app.backinstock.org
128502013-07-292014-03-18 12:43:142023-11-30 17:27:47
www.rains.com
unknown1996-06-042015-11-16 10:05:572023-11-10 10:57:33
fonts.googleapis.com
88772005-01-252013-06-10 22:14:262023-12-01 08:02:13
privacyportal-de.onetrust.com
86872004-01-122018-05-25 11:58:462023-11-30 10:58:15
cdn.rebuyengine.com
273802019-10-042021-09-21 08:49:422023-12-01 08:55:33
easyredirects.esc-apps-cdn.com
unknown2022-05-062022-05-12 08:42:212023-12-01 14:33:53
fonts.gstatic.com
unknown2008-02-112014-09-09 02:40:212023-12-01 05:29:09
cdn.shopify.com
23272005-03-112012-06-22 20:37:142023-12-01 05:09:23
rains-dk.myshopify.com
unknown2006-03-032017-02-01 14:46:552023-11-30 03:55:18
analytics.sleeknote.com
253702012-11-252018-03-22 09:46:062023-12-01 10:08:48

Related reports

Threat Detection Systems

Public InfoSec YARA rules

No alerts detected


OpenPhish

No alerts detected


PhishTank

No alerts detected


mnemonic secure dns

No alerts detected


Quad9 DNS

No alerts detected


ThreatFox

No alerts detected


JavaScript (69)

HTTP Transactions (151)

URLIPResponseSize