Report Overview
Visitedpublic
2026-04-02 14:21:09
Tags
Submit Tags
URL
meriambet.net/
Finishing URL
meriambet.net/
IP / ASN

104.21.2.247
Title
MERIAMHOKI : Situs Gaming Paling Hoki & Terpercaya Di Indonesia
Detections
urlquery
0
Network Intrusion Detection
0
Threat Detection Systems
0
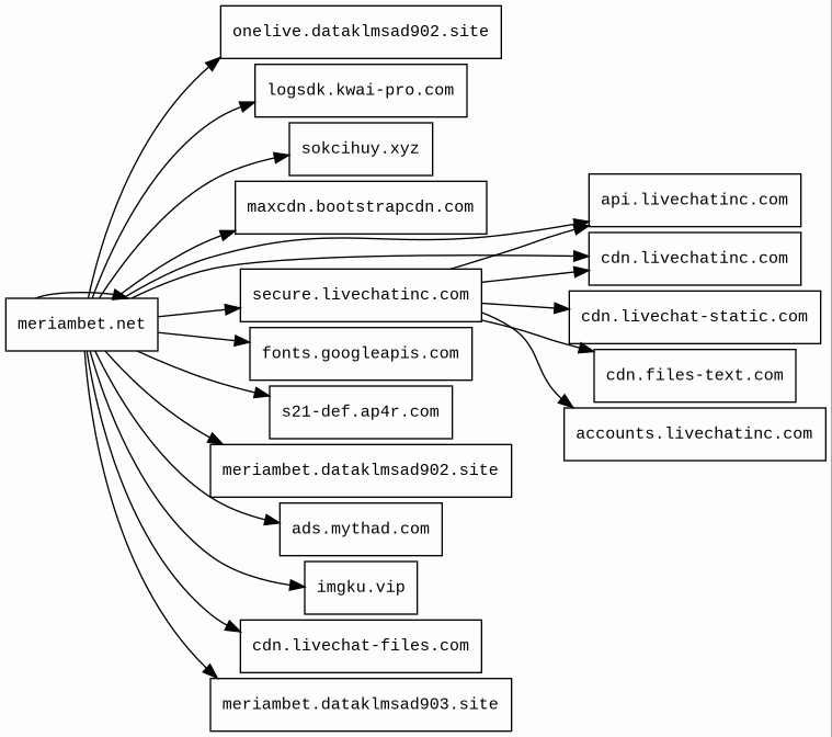
Host Summary
| Host | Rank | Registered | First Seen | Last Seen | Sent | Received | IP | Fingerprints |
|---|---|---|---|---|---|---|---|---|
imgku.vip | 492880 | 2025-03-07 | 2025-04-16 | 2026-04-02 | 3.5 kB | 142 kB | ![]() 104.21.49.233 | |
cdn.livechat-files.com | 159656 | 2020-02-13 | 2020-04-22 | 2026-03-27 | 496 B | 378 kB | ![]() 23.36.77.179 | |
meriambet.net | unknown | unknown | No data | No data | 2.4 kB | 42 kB | ![]() 172.67.129.230 | |
api.livechatinc.com | 29526 | 2005-10-31 | 2013-12-20 | 2026-03-30 | 2.5 kB | 22 kB | ![]() 2.22.225.83 | |
secure.livechatinc.com | 8212 | 2005-10-31 | 2012-08-20 | 2026-03-30 | 711 B | 2.0 kB | ![]() 2.22.225.83 | |
cdn.files-text.com | 89437 | 2023-08-09 | 2024-04-10 | 2026-03-26 | 1.1 kB | 24 kB | ![]() 2.22.225.83 | |
ads.mythad.com | 101206 | 2021-01-27 | 2024-05-27 | 2026-03-28 | 3.7 kB | 6.6 kB | ![]() 23.214.96.81 | |
cdn.livechatinc.com | 36142 | 2005-10-31 | 2012-06-22 | 2026-03-30 | 9.1 kB | 1.4 MB | ![]() 23.36.77.179 | |
sokcihuy.xyz | unknown | 2024-10-26 | 2025-10-31 | 2025-10-31 | 1.3 kB | 896 kB | ![]() 188.114.96.1 | ![]() |
maxcdn.bootstrapcdn.com | 6807 | 2012-05-25 | 2014-06-18 | 2026-03-30 | 467 B | 32 kB | ![]() 104.18.10.207 | |
s21-def.ap4r.com | 393345 | 2021-04-02 | 2025-05-24 | 2026-03-27 | 1.4 kB | 387 kB | ![]() 54.240.174.75 | |
meriambet.dataklmsad903.site | unknown | 2023-10-24 | 2026-04-02 | 2026-04-02 | 9.2 kB | 9.1 MB | ![]() 172.67.144.111 | |
meriambet.dataklmsad902.site | unknown | 2023-10-24 | 2026-04-02 | 2026-04-02 | 19 kB | 1.2 MB | ![]() 188.114.97.1 | |
cdn.livechat-static.com | 339953 | 2016-05-30 | 2017-12-15 | 2026-03-27 | 480 B | 1.6 MB | ![]() 23.36.77.179 | |
onelive.dataklmsad902.site | 547063 | 2023-10-24 | 2023-12-29 | 2026-03-28 | 40 kB | 5.4 MB | ![]() 188.114.97.1 | |
logsdk.kwai-pro.com | 100304 | 2020-12-05 | 2021-05-12 | 2026-03-27 | 1.1 kB | 654 B | ![]() 23.214.96.74 | |
accounts.livechatinc.com | 44666 | 2005-10-31 | 2017-07-31 | 2026-03-30 | 534 B | 1.8 kB | ![]() 2.22.225.83 | |
fonts.googleapis.com | 313 | 2005-01-25 | 2012-05-23 | 2026-03-29 | 501 B | 25 kB | ![]() 142.250.178.74 |
Cloudflare (CDN)
Cloudflare is a web-infrastructure and website-security company, providing content-delivery-network services, DDoS mitigation, Internet security, and distributed domain-name-server services.PHP:8.0.11 (Programming languages)
PHP is a general-purpose scripting language used for web development.Google Cloud Storage (Miscellaneous)
Google Cloud Storage allows world-wide storage and retrieval of any amount of data at any time.Google Cloud (IaaS)
Google Cloud is a suite of cloud computing services.LiteSpeed Cache (Caching, WordPress plugins)
LiteSpeed Cache is an all-in-one site acceleration plugin for WordPress.LiteSpeed (Web servers)
LiteSpeed is a high-scalability web server.Litespeed Cache (Caching, WordPress plugins)
LiteSpeed Cache is an all-in-one site acceleration plugin for WordPress.Amazon CloudFront (CDN)
Amazon CloudFront is a fast content delivery network (CDN) service that securely delivers data, videos, applications, and APIs to customers globally with low latency, high transfer speeds.Amazon Web Services (PaaS)
Amazon Web Services (AWS) is a comprehensive cloud services platform offering compute power, database storage, content delivery and other functionality.Alibaba Cloud Object Storage Service (IaaS)
Alibaba Cloud Object Storage Service (OSS) is a cloud-based object storage service provided by Alibaba Cloud, which allows users to store and access large amounts of data in the cloud.PHP:7.3.11 (Programming languages)
PHP is a general-purpose scripting language used for web development.Related reports
Threat Detection Systems
No alerts detected
JavaScript (56)
| HASH | FROM | Size | First Seen | Last Seen | |
|---|---|---|---|---|---|
| bd06962253e9a4bc33a3989ffc310b3a | DocumentWrite | 6.9 kB | 2026-04-02 | 2026-04-02 | |
Introduced by DocumentWrite First Seen 2026-04-02 Last Seen 2026-04-02 Times Seen 1 Size 6.9 kB (6868 bytes) MD5 bd06962253e9a4bc33a3989ffc310b3a SHA1 00b51fce808b51aca5b86faa7c4429ba6378b96f Loading... | |||||
| 08e2ed0790836008c0741be74df27cca | DocumentWrite | 6.9 kB | 2026-04-02 | 2026-04-02 | |
Introduced by DocumentWrite First Seen 2026-04-02 Last Seen 2026-04-02 Times Seen 1 Size 6.9 kB (6869 bytes) MD5 08e2ed0790836008c0741be74df27cca SHA1 52c0826feb4cdffe4431ea5198fced051f794b00 Loading... | |||||
HTTP Transactions (190)
| URL | IP | Response | Size |
|---|



