Report Overview
Visitedpublic
2025-03-10 02:49:48
Tags
Submit Tags
URL
www.nealsyardremedies.com/home
Finishing URL
www.nealsyardremedies.com/
IP / ASN

23.227.38.74
Title
Natural & organic skin care beauty products UK | Neal's Yard Remedies
Detections
urlquery
0
Network Intrusion Detection
0
Threat Detection Systems
0
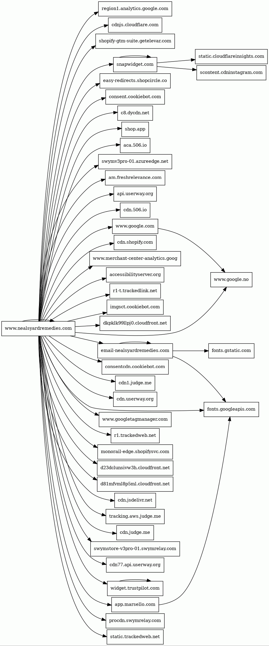
Host Summary
| Host | Rank | Registered | First Seen | Last Seen | Sent | Received | IP | Fingerprints |
|---|---|---|---|---|---|---|---|---|
d23dclunsivw3h.cloudfront.net | unknown | 2008-04-25 | 2023-12-16 | 2025-03-06 | 469 B | 1.5 kB | ![]() 54.240.174.26 | |
shopify-gtm-suite.getelevar.com | 28116 | 2016-09-09 | 2020-10-15 | 2025-03-05 | 983 B | 65 kB | ![]() 34.120.58.162 | |
fonts.googleapis.com | 8877 | 2005-01-25 | 2012-05-23 | 2025-03-05 | 1.4 kB | 9.2 kB | ![]() 142.250.74.10 | |
cdn.jsdelivr.net | 439 | 2012-05-16 | 2012-09-30 | 2025-03-05 | 913 B | 174 kB | ![]() 151.101.193.229 | |
r1.trackedweb.net | 36843 | 2014-06-25 | 2017-07-18 | 2025-03-04 | 958 B | 300 B | ![]() 162.159.140.128 | |
widget.trustpilot.com | 6018 | 2007-06-30 | 2017-02-01 | 2025-03-05 | 3.4 kB | 123 kB | ![]() 3.164.230.8 | |
c8.dycdn.net | 75735 | 2014-12-19 | 2020-02-12 | 2025-03-05 | 4.4 kB | 233 kB | ![]() 162.159.140.128 | |
app.marsello.com | 126452 | 2014-09-05 | 2018-08-02 | 2025-03-07 | 2.6 kB | 412 kB | ![]() 54.161.55.140 | |
accessibilityserver.org | 31676 | 2020-02-09 | 2020-02-10 | 2025-03-05 | 431 B | 2.8 kB | ![]() 54.240.174.5 | |
fonts.gstatic.com | unknown | 2008-02-11 | 2014-04-02 | 2025-03-05 | 1.1 kB | 77 kB | ![]() 142.250.74.35 | |
consent.cookiebot.com | 4972 | 2010-01-21 | 2014-02-26 | 2025-03-05 | 995 B | 511 kB | ![]() 23.36.79.136 | |
swymstore-v3pro-01.swymrelay.com | 36980 | 2015-12-17 | 2020-08-13 | 2025-03-06 | 1.3 kB | 5.3 kB | ![]() 128.85.48.56 | |
cdn77.api.userway.org | unknown | 2016-07-10 | 2023-11-14 | 2025-03-10 | 14 kB | 8.6 kB | ![]() 185.76.9.27 | |
am.freshrelevance.com | 15535 | 2014-07-21 | 2016-08-14 | 2025-03-03 | 1.2 kB | 3.3 kB | ![]() 162.159.140.128 | |
api.userway.org | 5194 | 2016-07-10 | 2019-12-30 | 2025-03-06 | 2.1 kB | 5.6 kB | ![]() 52.27.113.176 | |
procdn.swymrelay.com | unknown | 2015-12-17 | 2024-04-24 | 2025-03-09 | 1.4 kB | 303 kB | ![]() 13.107.246.53 | |
r1-t.trackedlink.net | 35518 | 2007-03-08 | 2015-09-30 | 2025-03-05 | 913 B | 9.0 kB | ![]() 172.66.0.126 | |
aca.506.io | 49069 | 2018-06-28 | 2020-11-09 | 2025-03-09 | 486 B | 15 kB | ![]() 15.197.246.237 | |
consentcdn.cookiebot.com | 5676 | 2010-01-21 | 2018-05-23 | 2025-03-05 | 554 B | 1.3 kB | ![]() 2.20.163.160 | |
www.merchant-center-analytics.goog | unknown | 2022-07-22 | 2022-09-16 | 2025-03-05 | 1.1 kB | 859 B | ![]() 142.250.74.174 | |
static.trackedweb.net | 23287 | 2014-06-25 | 2018-08-25 | 2025-03-04 | 433 B | 6.4 kB | ![]() 172.66.0.126 | |
www.google.com | 7 | 1997-09-15 | 2015-05-10 | 2025-03-05 | 2.8 kB | 7.0 kB | ![]() 142.250.74.100 | |
cdnjs.cloudflare.com | 235 | 2009-02-17 | 2012-05-23 | 2025-03-05 | 462 B | 2.6 kB | ![]() 104.17.25.14 | |
cdn.shopify.com | 2327 | 2005-03-11 | 2012-06-22 | 2025-03-05 | 1.1 kB | 1.2 MB | ![]() 23.227.60.200 | |
static.cloudflareinsights.com | 1294 | 2019-08-30 | 2019-09-24 | 2025-03-05 | 506 B | 20 kB | ![]() 104.16.80.73 | |
tracking.aws.judge.me | unknown | 2008-08-19 | 2024-07-15 | 2025-03-06 | 586 B | 466 B | ![]() 18.205.43.102 | |
cdn.506.io | 50234 | 2018-06-28 | 2021-02-07 | 2025-03-02 | 447 B | 212 kB | ![]() 172.64.145.29 | |
cdn1.judge.me | unknown | 2008-08-19 | 2023-04-24 | 2025-03-07 | 457 B | 796 B | ![]() 195.16.73.219 | |
www.nealsyardremedies.com | unknown | 1996-06-20 | 2014-10-07 | 2025-02-12 | 100 kB | 2.9 MB | ![]() 23.227.38.74 | |
swymv3pro-01.azureedge.net | 35055 | 2014-01-22 | 2020-08-13 | 2025-02-28 | 1.6 kB | 560 kB | ![]() 13.107.246.53 | |
dkpklk99llpj0.cloudfront.net | unknown | 2008-04-25 | 2021-11-23 | 2025-03-03 | 452 B | 66 kB | ![]() 143.204.42.42 | |
www.google.no | 25607 | 2001-02-26 | 2012-06-26 | 2025-03-05 | 2.5 kB | 1.2 kB | ![]() 142.250.178.67 | |
easy-redirects.shopcircle.co | unknown | 2021-03-17 | 2023-06-26 | 2025-03-04 | 520 B | 1.0 kB | ![]() 188.114.97.1 | |
email-nealsyardremedies.com | unknown | 2017-02-27 | 2017-04-20 | 2025-01-20 | 7.5 kB | 956 kB | ![]() 172.66.0.126 | |
cdn.userway.org | 5301 | 2016-07-10 | 2018-03-28 | 2025-03-06 | 6.0 kB | 2.5 MB | ![]() 185.76.9.12 | |
cdn.judge.me | 13895 | 2008-08-19 | 2015-10-21 | 2025-03-06 | 3.1 kB | 345 kB | ![]() 195.16.73.219 | |
snapwidget.com | 52354 | 2011-10-09 | 2012-07-20 | 2025-03-01 | 4.8 kB | 122 kB | ![]() 104.26.8.123 | |
monorail-edge.shopifysvc.com | 2944 | 2017-09-29 | 2019-08-29 | 2025-03-05 | 1.4 kB | 2.2 kB | ![]() 35.244.157.17 | |
d81mfvml8p5ml.cloudfront.net | unknown | 2008-04-25 | 2021-11-04 | 2025-03-01 | 464 B | 13 kB | ![]() 143.204.42.122 | |
region1.analytics.google.com | unknown | 1997-09-15 | 2022-03-17 | 2025-03-05 | 1.1 kB | 859 B | ![]() 216.239.34.36 | |
scontent.cdninstagram.com | 1107 | 2014-05-01 | 2015-02-24 | 2025-03-03 | 5.7 kB | 1.8 MB | ![]() 31.13.72.53 | |
wss 1 alert(s) on this Host | unknown | unknown | 2025-03-02 | 2025-03-09 | 570 B | 399 B | ![]() 162.159.140.128 | |
www.googletagmanager.com | 75 | 2011-11-11 | 2012-10-04 | 2025-03-05 | 2.1 kB | 1.5 MB | ![]() 142.250.74.136 | |
shop.app | 3696 | 2018-05-01 | 2020-04-15 | 2025-03-05 | 1.0 kB | 5.2 kB | ![]() 185.146.173.20 | |
imgsct.cookiebot.com | unknown | 2010-01-21 | 2023-11-22 | 2025-03-05 | 486 B | 759 B | ![]() 2.20.163.160 |
Related reports
Threat Detection Systems
Public InfoSec YARA rules
No alerts detected
OpenPhish
No alerts detected
PhishTank
No alerts detected
Quad9 DNS
| Scan Date | Severity | Indicator | Alert |
|---|---|---|---|
| 2025-03-09 | medium | wss | Sinkholed |
ThreatFox
No alerts detected
JavaScript (125)
| HASH | FROM | Size | First Seen | Last Seen | |
|---|---|---|---|---|---|
| 5300627cc66423a5ea91fda8a7e7bc48 | DocumentWrite | 84 B | 2023-03-07 | 2026-04-03 | |
Introduced by DocumentWrite First Seen 2023-03-07 Last Seen 2026-04-03 Times Seen 1631 Size 84 B (84 bytes) MD5 5300627cc66423a5ea91fda8a7e7bc48 SHA1 1bb03ac42b7b0b3c22ebdd72157c28dc5c595caa Loading... | |||||
HTTP Transactions (201)
| URL | IP | Response | Size |
|---|



