Report Overview
Visitedpublic
2026-03-19 18:34:27
Tags
Submit Tags
URL
dragonhill.tv/watch/tv/111110/2/6
Finishing URL
dragonhill.tv/watch/tv/111110/2/6
IP / ASN

172.67.181.126
Title
Watch ONE PIECE - S2E6 | Online HD | Nunflix
Detections
urlquery
0
Network Intrusion Detection
0
Threat Detection Systems
17
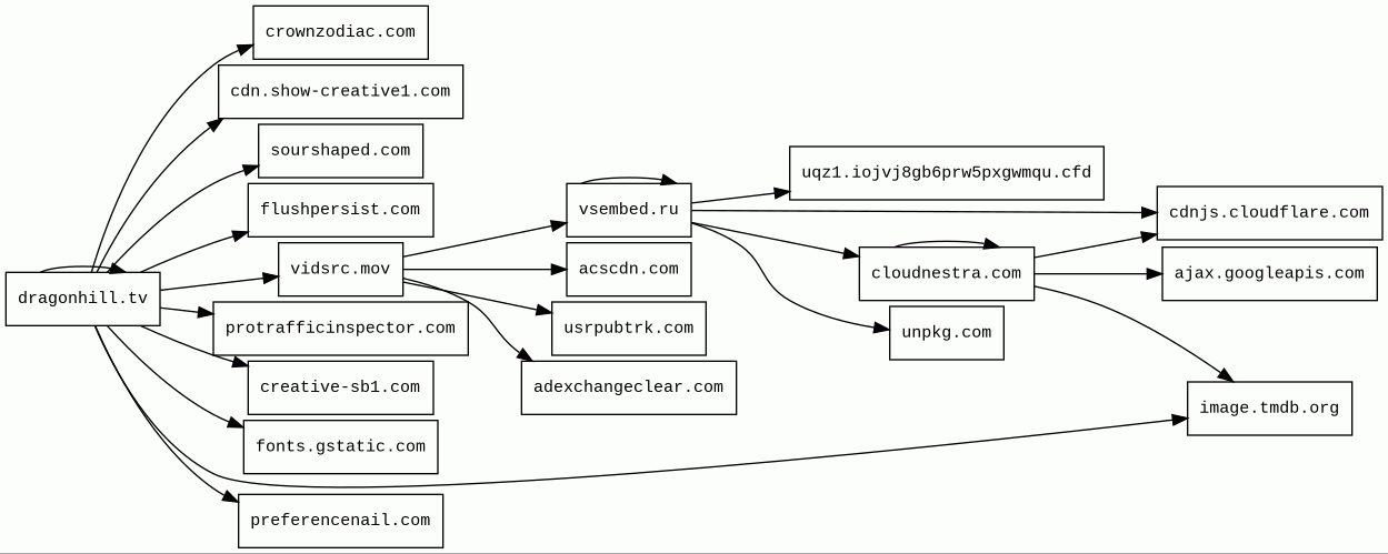
Host Summary
| Host | Rank | Registered | First Seen | Last Seen | Sent | Received | IP | Fingerprints |
|---|---|---|---|---|---|---|---|---|
crownzodiac.com 6 alert(s) on this Host | unknown | 2026-03-10 | 2026-03-13 | 2026-03-13 | 5.5 kB | 206 kB | ![]() 172.240.127.243 | ![]() |
adexchangeclear.com 7 alert(s) on this Host | 24943 | 2015-04-27 | 2025-07-16 | 2026-03-19 | 6.1 kB | 12 kB | ![]() 172.67.223.87 | |
image.tmdb.org | 53077 | 2009-09-15 | 2021-01-09 | 2026-03-19 | 3.2 kB | 107 kB | ![]() 169.150.247.36 | |
cdnjs.cloudflare.com | 1222 | 2009-02-17 | 2012-05-23 | 2026-03-15 | 3.4 kB | 206 kB | ![]() 104.17.25.14 | |
flushpersist.com 4 alert(s) on this Host | 23810 | 2025-07-01 | 2025-07-08 | 2026-03-19 | 1.5 kB | 1.1 kB | ![]() 172.240.127.244 | ![]() |
usrpubtrk.com 3 alert(s) on this Host | 6824 | 2025-06-16 | 2025-06-17 | 2026-03-12 | 480 B | 532 B | ![]() 172.67.186.11 | |
vidsrc.mov | unknown | unknown | 2026-03-13 | 2026-03-13 | 529 B | 2.1 kB | ![]() 188.114.96.1 | |
protrafficinspector.com | 614186 | 2025-06-18 | 2025-07-25 | 2026-03-18 | 884 B | 844 B | ![]() 63.180.129.65 | |
sourshaped.com 8 alert(s) on this Host | unknown | 2024-09-03 | 2025-10-06 | 2026-03-15 | 2.2 kB | 2.1 kB | ![]() 172.240.253.132 | |
ajax.googleapis.com | 3691 | 2005-01-25 | 2012-05-22 | 2026-03-15 | 444 B | 88 kB | ![]() 172.217.19.234 | |
fonts.googleapis.com | 313 | 2005-01-25 | 2012-05-23 | 2026-03-15 | 430 B | 17 kB | ![]() 172.217.20.170 | |
vsembed.ru | unknown | 2026-02-10 | 2026-02-12 | 2026-03-13 | 3.6 kB | 174 kB | ![]() 172.67.192.20 | ![]() |
cloudnestra.com | 52344 | 2025-04-17 | 2025-04-19 | 2026-03-14 | 15 kB | 20 kB | ![]() 172.67.171.216 | |
unpkg.com | 1093 | 2016-01-06 | 2016-01-07 | 2026-03-15 | 437 B | 18 kB | ![]() 104.18.1.22 | ![]() |
cdn.show-creative1.com | 392451 | 2024-08-20 | 2024-08-27 | 2026-03-19 | 478 B | 2.5 kB | ![]() 104.21.15.229 | |
acscdn.com 8 alert(s) on this Host | 18769 | 2020-05-05 | 2020-05-06 | 2026-03-19 | 1.6 kB | 316 kB | ![]() 104.18.16.201 | |
creative-sb1.com 14 alert(s) on this Host | 22211 | 2025-07-01 | 2025-08-08 | 2026-03-18 | 3.2 kB | 315 kB | ![]() 188.114.96.1 | |
fonts.gstatic.com | unknown | 2008-02-11 | 2014-04-02 | 2026-03-15 | 1.1 kB | 88 kB | ![]() 172.217.19.227 | |
preferencenail.com 4 alert(s) on this Host | 20606 | 2025-07-01 | 2025-07-08 | 2026-03-19 | 822 B | 172 kB | ![]() 185.196.197.71 | |
dragonhill.tv 4 alert(s) on this Host | unknown | 2026-03-10 | 2026-03-12 | 2026-03-12 | 2.0 kB | 81 kB | ![]() 188.114.97.1 | ![]() ![]() |
uqz1.iojvj8gb6prw5pxgwmqu.cfd 1 alert(s) on this Host | unknown | 2026-03-17 | 2026-03-19 | 2026-03-19 | 440 B | 1.4 kB | ![]() 188.42.241.188 |
Envoy (Reverse proxies)
Envoy is an open-source edge and service proxy, designed for cloud-native applications.Nginx:1.21.6 (Web servers, Reverse proxies)
Nginx is a web server that can also be used as a reverse proxy, load balancer, mail proxy and HTTP cache.Google Cloud (IaaS)
Google Cloud is a suite of cloud computing services.Cloudflare (CDN)
Cloudflare is a web-infrastructure and website-security company, providing content-delivery-network services, DDoS mitigation, Internet security, and distributed domain-name-server services.Google Cloud CDN (CDN)
Cloud CDN uses Google's global edge network to serve content closer to users.Bunny (CDN)
jQuery:3.7.1 (JavaScript libraries)
jQuery is a JavaScript library which is a free, open-source software designed to simplify HTML DOM tree traversal and manipulation, as well as event handling, CSS animation, and Ajax.cdnjs (CDN)
cdnjs is a free distributed JS library delivery service.Unpkg (CDN)
Unpkg is a content delivery network for everything on npm.jQuery:3.2.1 (JavaScript libraries)
jQuery is a JavaScript library which is a free, open-source software designed to simplify HTML DOM tree traversal and manipulation, as well as event handling, CSS animation, and Ajax.Google Hosted Libraries (CDN)
Google Hosted Libraries is a stable, reliable, high-speed, globally available content distribution network for the most popular, open-source JavaScript libraries.Fly.io (PaaS)
Fly is a platform for running full stack apps and databases.jQuery (JavaScript libraries)
jQuery is a JavaScript library which is a free, open-source software designed to simplify HTML DOM tree traversal and manipulation, as well as event handling, CSS animation, and Ajax.Google Cloud Storage (Miscellaneous)
Google Cloud Storage allows world-wide storage and retrieval of any amount of data at any time.Litespeed Cache (Caching, WordPress plugins)
LiteSpeed Cache is an all-in-one site acceleration plugin for WordPress.LiteSpeed Cache (Caching, WordPress plugins)
LiteSpeed Cache is an all-in-one site acceleration plugin for WordPress.LiteSpeed (Web servers)
LiteSpeed is a high-scalability web server.Nginx (Web servers, Reverse proxies)
Nginx is a web server that can also be used as a reverse proxy, load balancer, mail proxy and HTTP cache.Related reports
Threat Detection Systems
| Detection System | Indicator | Verdict | Alert |
|---|---|---|---|
| Cloudflare DNS | acscdn.com | malicious | Sinkholed |
| DigiCert UltraDNS | acscdn.com | malicious | Sinkholed |
| Cloudflare DNS | creative-sb1.com | malicious | Sinkholed |
| DNS4EU | creative-sb1.com | malicious | Sinkholed |
| Hagezi Threat Feed | preferencenail.com | malicious | Sinkholed |
| Cloudflare DNS | preferencenail.com | malicious | Sinkholed |
| Hagezi Threat Feed | flushpersist.com | malicious | Sinkholed |
| Cloudflare DNS | flushpersist.com | malicious | Sinkholed |
| DigiCert UltraDNS | dragonhill.tv | malicious | Sinkholed |
| DNS4EU | usrpubtrk.com | malicious | Sinkholed |
| DigiCert UltraDNS | usrpubtrk.com | malicious | Sinkholed |
| Cloudflare DNS | usrpubtrk.com | malicious | Sinkholed |
| DNS4EU | uqz1.iojvj8gb6prw5pxgwmqu.cfd | malicious | Sinkholed |
| Quad9 DNS | crownzodiac.com | malicious | Sinkholed |
| Cloudflare DNS | sourshaped.com | malicious | Sinkholed |
| DNS4EU | sourshaped.com | malicious | Sinkholed |
| Cloudflare DNS | adexchangeclear.com | malicious | Sinkholed |
JavaScript (35)
No JavaScripts
HTTP Transactions (75)
| URL | IP | Response | Size |
|---|








