Report Overview
Visitedpublic
2026-03-03 06:26:18
Tags
Submit Tags
URL
thedrive.iwinv.biz
Finishing URL
thedrive.iwinv.biz/
IP / ASN

172.67.74.4
Title
더드라이브(TheDrive)
Detections
urlquery
0
Network Intrusion Detection
0
Threat Detection Systems
1
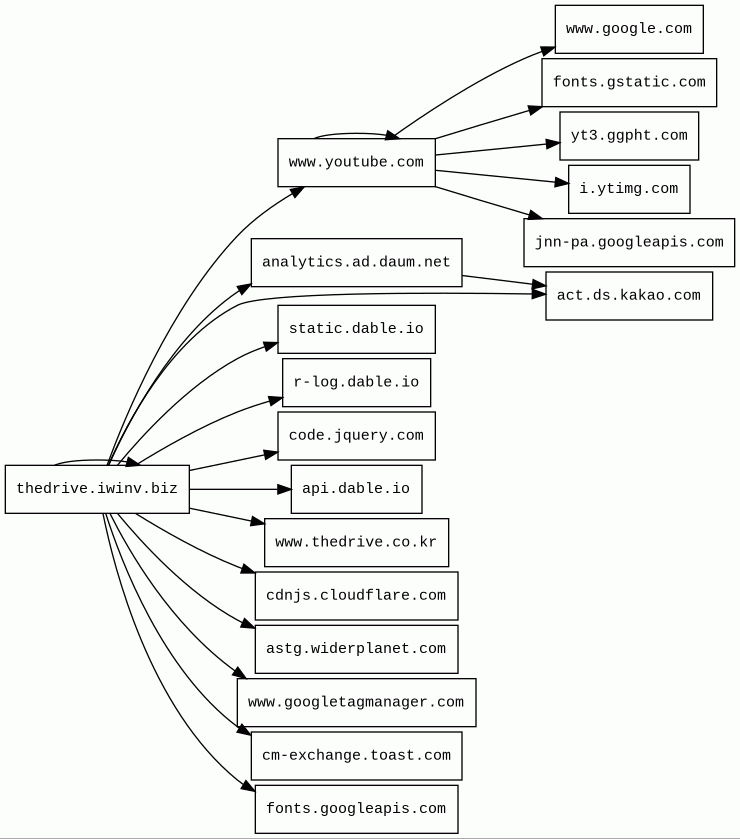
Host Summary
| Host | Rank | Registered | First Seen | Last Seen | Sent | Received | IP | Fingerprints |
|---|---|---|---|---|---|---|---|---|
www.youtube.com 1 alert(s) on this Host | 286 | 2005-02-15 | 2013-04-13 | 2026-03-02 | 4.6 kB | 3.6 MB | ![]() 142.251.142.238 | |
analytics.ad.daum.net | 370127 | 1996-03-05 | 2012-11-13 | 2026-02-24 | 472 B | 745 B | ![]() 121.53.223.60 | |
static.dable.io | 262293 | 2015-03-10 | 2016-05-02 | 2026-03-01 | 863 B | 67 kB | ![]() 23.36.76.128 | |
cm-exchange.toast.com | 64604 | 1998-06-19 | 2018-07-26 | 2026-02-24 | 499 B | 89 B | ![]() 180.210.70.11 | |
www.googletagmanager.com | 283 | 2011-11-11 | 2012-10-04 | 2026-03-01 | 439 B | 443 kB | ![]() 142.250.178.72 | |
r-log.dable.io | 363494 | 2015-03-10 | 2021-10-21 | 2026-02-24 | 772 B | 265 B | ![]() 52.79.136.98 | |
fonts.gstatic.com | unknown | 2008-02-11 | 2014-04-02 | 2026-03-01 | 1.1 kB | 82 kB | ![]() 216.58.207.195 | |
act.ds.kakao.com | 401983 | 1996-12-29 | 2021-04-14 | 2026-02-28 | 531 B | 631 B | ![]() 121.53.223.60 | |
api.dable.io | 246570 | 2015-03-10 | 2015-03-23 | 2026-02-27 | 1.0 kB | 5.7 kB | ![]() 15.164.252.203 | |
www.google.com | 22 | 1997-09-15 | 2015-05-10 | 2026-03-01 | 455 B | 60 kB | ![]() 172.217.19.228 | |
fonts.googleapis.com | 313 | 2005-01-25 | 2012-05-23 | 2026-03-01 | 920 B | 167 kB | ![]() 142.250.74.10 | |
yt3.ggpht.com | 1275 | 2008-01-16 | 2014-01-15 | 2026-03-02 | 503 B | 4.8 kB | ![]() 142.250.74.1 | |
www.thedrive.co.kr | unknown | 2016-08-03 | 2026-03-03 | 2026-03-03 | 449 B | 210 B | ![]() 115.68.226.182 | ![]() |
jnn-pa.googleapis.com | 1579 | 2005-01-25 | 2021-11-16 | 2026-03-02 | 1.2 kB | 1.2 kB | ![]() 142.251.143.138 | |
cdnjs.cloudflare.com | 1222 | 2009-02-17 | 2012-05-23 | 2026-03-01 | 459 B | 79 kB | ![]() 104.17.24.14 | |
astg.widerplanet.com | 668930 | 2010-06-14 | 2014-03-22 | 2026-02-27 | 490 B | 751 B | ![]() 103.105.156.229 | |
i.ytimg.com | 436 | 2007-12-11 | 2012-10-03 | 2026-03-02 | 459 B | 62 kB | ![]() 142.251.143.150 | |
thedrive.iwinv.biz | unknown | 2019-05-10 | 2026-03-03 | 2026-03-03 | 50 kB | 6.5 MB | ![]() 104.26.6.65 | ![]() |
code.jquery.com | 4915 | 2005-12-10 | 2012-05-21 | 2026-03-01 | 926 B | 102 kB | ![]() 151.101.130.137 |
Amazon Web Services (PaaS)
Amazon Web Services (AWS) is a comprehensive cloud services platform offering compute power, database storage, content delivery and other functionality.PHP:5.6.37 (Programming languages)
PHP is a general-purpose scripting language used for web development.CentOS (Operating systems)
CentOS is a Linux distribution that provides a free, community-supported computing platform functionally compatible with its upstream source, Red Hat Enterprise Linux (RHEL).OpenSSL:1.0.2k (Web server extensions)
OpenSSL is a software library for applications that secure communications over computer networks against eavesdropping or need to identify the party at the other end.Apache HTTP Server:2.4.6 (Web servers)
Apache is a free and open-source cross-platform web server software.Cloudflare (CDN)
Cloudflare is a web-infrastructure and website-security company, providing content-delivery-network services, DDoS mitigation, Internet security, and distributed domain-name-server services.Nginx (Web servers, Reverse proxies)
Nginx is a web server that can also be used as a reverse proxy, load balancer, mail proxy and HTTP cache.Bootstrap:5.1.3 (UI frameworks)
Bootstrap is a free and open-source CSS framework directed at responsive, mobile-first front-end web development. It contains CSS and JavaScript-based design templates for typography, forms, buttons, navigation, and other interface components.jQuery:1.12.4 (JavaScript libraries)
jQuery is a JavaScript library which is a free, open-source software designed to simplify HTML DOM tree traversal and manipulation, as well as event handling, CSS animation, and Ajax.jQuery CDN (CDN)
jQuery CDN is a way to include jQuery in your website without actually downloading and keeping it your website's folder.cdnjs (CDN)
cdnjs is a free distributed JS library delivery service.Google AdSense (Advertising)
Google AdSense is a program run by Google through which website publishers serve advertisements that are targeted to the site content and audience.jQuery Migrate:3.3.2 (JavaScript libraries)
Query Migrate is a javascript library that allows you to preserve the compatibility of your jQuery code developed for versions of jQuery older than 1.9.Google Analytics (Analytics)
Google Analytics is a free web analytics service that tracks and reports website traffic.YouTube (Video players)
YouTube is a video sharing service where users can create their own profile, upload videos, watch, like and comment on other videos.Varnish (Caching)
Varnish is a reverse caching proxy.Related reports
Threat Detection Systems
| Detection System | Indicator | Verdict | Alert |
|---|---|---|---|
| Private YARA rules | www.youtube.com/s/player/4eecba16/player_es6.vflset/en_US/base.js | audit | Hunting_JS_WebAssembly |
JavaScript (187)
| HASH | FROM | Size | First Seen | Last Seen | |
|---|---|---|---|---|---|
| 7d9dc039b8154adffe9fed1108fb3b63 | DocumentWrite | 151 B | 2026-03-03 | 2026-03-03 | |
Introduced by DocumentWrite First Seen 2026-03-03 Last Seen 2026-03-03 Times Seen 1 Size 151 B (151 bytes) MD5 7d9dc039b8154adffe9fed1108fb3b63 SHA1 4c20118ae49f4cdfde3fc45e505d02eac9ebe034 Loading... | |||||
HTTP Transactions (126)
| URL | IP | Response | Size |
|---|




