Report Overview
Visitedpublic
2026-03-12 18:17:34
Tags
Submit Tags
URL
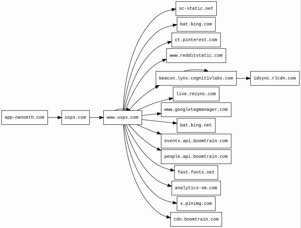
app-nanoeth.com
Finishing URL
www.usps.com/
IP / ASN

104.21.24.151
Title
Welcome | USPS
Detections
urlquery
0
Network Intrusion Detection
0
Threat Detection Systems
1
Host Summary
| Host | Rank | Registered | First Seen | Last Seen | Sent | Received | IP | Fingerprints |
|---|---|---|---|---|---|---|---|---|
ct.pinterest.com | 5144 | 2009-11-26 | 2015-03-12 | 2026-03-09 | 1.9 kB | 2.8 kB | ![]() 151.101.128.84 | ![]() |
www.redditstatic.com | 5235 | 2011-11-09 | 2012-06-30 | 2026-03-11 | 418 B | 68 kB | ![]() 151.101.65.140 | |
s.pinimg.com | 5793 | 2010-05-29 | 2017-01-13 | 2026-03-09 | 829 B | 75 kB | ![]() 151.101.128.84 | |
www.googletagmanager.com | 283 | 2011-11-11 | 2012-10-04 | 2026-03-08 | 5.1 kB | 2.1 MB | ![]() 192.178.203.97 | |
events.api.boomtrain.com | 49713 | 2011-03-17 | 2016-06-22 | 2026-03-09 | 495 B | 309 B | ![]() 3.220.203.255 | |
sc-static.net | 3142 | 2017-03-16 | 2017-09-05 | 2026-03-11 | 413 B | 59 kB | ![]() 3.163.248.4 | |
bat.bing.com | 2924 | 1996-01-29 | 2014-04-08 | 2026-03-09 | 822 B | 56 kB | ![]() 150.171.28.10 | |
app-nanoeth.com 1 alert(s) on this Host | unknown | unknown | No data | No data | 484 B | 119 kB | ![]() 188.114.97.1 | |
cdn.boomtrain.com | 40023 | 2011-03-17 | 2013-11-26 | 2026-03-09 | 453 B | 99 kB | ![]() 18.239.69.21 | |
usps.com | 858 | 1997-07-10 | 2012-05-24 | 2026-01-14 | 477 B | 119 kB | ![]() 56.0.134.100 | |
live.rezync.com | 8471 | 2017-05-22 | 2017-10-10 | 2026-03-11 | 729 B | 2.8 kB | ![]() 65.9.46.86 | |
www.usps.com | 10155 | 1997-07-10 | 2012-05-24 | 2026-03-09 | 180 kB | 2.9 MB | ![]() 96.6.16.230 | |
bat.bing.net | 24312 | 1997-09-03 | 2023-11-04 | 2026-03-09 | 1.5 kB | 1.1 kB | ![]() 150.171.28.10 | |
people.api.boomtrain.com | 41126 | 2011-03-17 | 2017-12-19 | 2026-03-11 | 668 B | 482 B | ![]() 52.203.238.238 | |
fast.fonts.net | 39046 | 1999-03-03 | 2013-07-13 | 2026-03-12 | 1.1 kB | 2.3 kB | ![]() 104.16.40.28 | |
analytics-sm.com | 45381 | 2018-10-11 | 2018-11-06 | 2026-03-08 | 992 B | 3.6 kB | ![]() 3.173.161.97 | |
beacon.lynx.cognitivlabs.com | 15993 | 2015-09-11 | 2016-06-20 | 2026-03-07 | 1.2 kB | 829 B | ![]() 34.206.122.255 |
Envoy (Reverse proxies)
Envoy is an open-source edge and service proxy, designed for cloud-native applications.Varnish (Caching)
Varnish is a reverse caching proxy.Nginx (Web servers, Reverse proxies)
Nginx is a web server that can also be used as a reverse proxy, load balancer, mail proxy and HTTP cache.Amazon CloudFront (CDN)
Amazon CloudFront is a fast content delivery network (CDN) service that securely delivers data, videos, applications, and APIs to customers globally with low latency, high transfer speeds.Amazon Web Services (PaaS)
Amazon Web Services (AWS) is a comprehensive cloud services platform offering compute power, database storage, content delivery and other functionality.Cloudflare (CDN)
Cloudflare is a web-infrastructure and website-security company, providing content-delivery-network services, DDoS mitigation, Internet security, and distributed domain-name-server services.Amazon S3 (CDN)
Amazon S3 or Amazon Simple Storage Service is a service offered by Amazon Web Services (AWS) that provides object storage through a web service interface.lighttpd:1.4.79 (Web servers)
Lighttpd is an open-source web server optimised for speed-critical environment.Akamai (CDN)
Akamai is global content delivery network (CDN) services provider for media and software delivery, and cloud security solutions.Google Tag Manager (Tag managers)
Google Tag Manager is a tag management system (TMS) that allows you to quickly and easily update measurement codes and related code fragments collectively known as tags on your website or mobile app.Popper (Miscellaneous)
Popper is a positioning engine, its purpose is to calculate the position of an element to make it possible to position it near a given reference element.Bootstrap (UI frameworks)
Bootstrap is a free and open-source CSS framework directed at responsive, mobile-first front-end web development. It contains CSS and JavaScript-based design templates for typography, forms, buttons, navigation, and other interface components.jQuery:3.7.1 (JavaScript libraries)
jQuery is a JavaScript library which is a free, open-source software designed to simplify HTML DOM tree traversal and manipulation, as well as event handling, CSS animation, and Ajax.RequireJS (JavaScript frameworks)
RequireJS is a JavaScript library and file loader which manages the dependencies between JavaScript files and in modular programming.Cloudflare Bot Management (Security)
Cloudflare bot management solution identifies and mitigates automated traffic to protect websites from bad bots.Microsoft ASP.NET (Web frameworks)
ASP.NET is an open-source, server-side web-application framework designed for web development to produce dynamic web pages.Kestrel (Web servers)
Related reports
Threat Detection Systems
| Detection System | Indicator | Verdict | Alert |
|---|---|---|---|
| DNS4EU | app-nanoeth.com | malicious | Sinkholed |
JavaScript (117)
| HASH | FROM | Size | First Seen | Last Seen | |
|---|---|---|---|---|---|
| c92a10324374fac681719d63979d00fe | DocumentWrite | 4 B | 2024-08-20 | 2026-03-23 | |
Introduced by DocumentWrite First Seen 2024-08-20 Last Seen 2026-03-23 Times Seen 14916 Size 4 B (4 bytes) MD5 c92a10324374fac681719d63979d00fe SHA1 aee655773d856fb038536adcfd6472fc7543463e Loading... | |||||
HTTP Transactions (122)
| URL | IP | Response | Size |
|---|


