Report Overview
Visitedpublic
2025-12-01 19:12:45
Tags
Submit Tags
URL
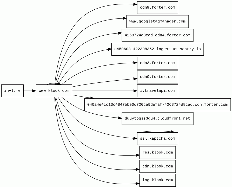
invl.me/clmwu2q?aff_sub=1019436534308278273&source=10183732
Finishing URL
www.klook.com/destination/p50001218-fuji-mountain/?aid=api%7C919%7C019adb5484b37e6bbcf65c5dcdcbbf10%7Cpid%7C29276&utm_medium=affiliate-alwayson&utm_source=network&utm_campaign=919&utm_term=29276
IP / ASN

52.220.76.241
Title
Mount Fuji: Everything You Need Before Visiting
Detections
urlquery
0
Network Intrusion Detection
9
Threat Detection Systems
1
Host Summary
| Host | Rank | Registered | First Seen | Last Seen | Sent | Received | IP | Fingerprints |
|---|---|---|---|---|---|---|---|---|
ssl.kaptcha.com | 52777 | 2006-09-12 | 2012-08-14 | 2025-11-25 | 5.7 kB | 27 kB | ![]() 35.81.31.24 | |
duuytoqss3gu4.cloudfront.net | unknown | 2008-04-25 | 2017-03-02 | 2025-12-01 | 1.4 kB | 1.2 kB | ![]() 54.230.241.129 | |
cdn3.forter.com | 22500 | 2001-01-25 | 2014-04-09 | 2025-11-24 | 919 B | 1.0 kB | ![]() 54.240.174.115 | |
invl.me 1 alert(s) on this Host | 111978 | 2025-03-11 | 2025-03-18 | 2025-11-26 | 527 B | 594 kB | ![]() 52.220.76.241 | |
cdn0.forter.com | 24751 | 2001-01-25 | 2016-01-26 | 2025-11-24 | 2.6 kB | 1.8 kB | ![]() 34.192.191.43 | |
www.klook.com | 12347 | 2005-11-15 | 2017-02-06 | 2025-11-30 | 15 kB | 1.8 MB | ![]() 104.18.30.170 | ![]() |
i.travelapi.com | 222377 | 2004-09-13 | 2017-03-08 | 2025-11-30 | 485 B | 106 kB | ![]() 95.101.10.120 | |
4263724d8cad.cdn4.forter.com | 847370 | 2001-01-25 | 2022-05-08 | 2025-11-30 | 522 B | 412 kB | ![]() 3.167.2.121 | |
cdn.klook.com | 504592 | 2005-11-15 | 2015-02-13 | 2025-11-30 | 33 kB | 5.5 MB | ![]() 104.18.30.170 | |
cdn9.forter.com | 28595 | 2001-01-25 | 2018-07-31 | 2025-12-01 | 1.2 kB | 1.1 kB | ![]() 3.167.2.102 | |
o4506031422308352.ingest.us.sentry.io | 750110 | 2012-04-07 | 2024-04-05 | 2025-12-01 | 650 B | 522 B | ![]() 34.120.195.249 | |
res.klook.com | 450456 | 2005-11-15 | 2018-06-23 | 2025-11-28 | 12 kB | 352 kB | ![]() 104.18.30.170 | |
log.klook.com | 429264 | 2005-11-15 | 2017-02-09 | 2025-11-30 | 12 kB | 13 kB | ![]() 104.18.16.202 | |
040a4e4cc13c4847bbe0d720ca9defaf-4263724d8cad.cdn.forter.com | unknown | 2001-01-25 | 2025-12-01 | 2025-12-01 | 503 B | 619 B | ![]() 54.158.164.13 | |
www.googletagmanager.com | 283 | 2011-11-11 | 2012-10-04 | 2025-11-30 | 1.4 kB | 1.7 MB | ![]() 142.250.178.40 |
Amazon CloudFront (CDN)
Amazon CloudFront is a fast content delivery network (CDN) service that securely delivers data, videos, applications, and APIs to customers globally with low latency, high transfer speeds.Amazon Web Services (PaaS)
Amazon Web Services (AWS) is a comprehensive cloud services platform offering compute power, database storage, content delivery and other functionality.Amazon ALB (Load balancers)
Amazon Application Load Balancer (ALB) distributes incoming application traffic to increase availability and support content-based routing.DataDome (Security)
DataDome is a cybersecurity platform that specialises in bot protection and mitigation, offering advanced solutions to safeguard websites and mobile applications against malicious bot traffic, credential stuffing, scraping, and other automated threats.Cloudflare (CDN)
Cloudflare is a web-infrastructure and website-security company, providing content-delivery-network services, DDoS mitigation, Internet security, and distributed domain-name-server services.Java (Programming languages)
Java is a class-based, object-oriented programming language that is designed to have as few implementation dependencies as possible.Vue.js (JavaScript frameworks)
Vue.js is an open-source model–view–viewmodel JavaScript framework for building user interfaces and single-page applications.Klook (Affiliate programs)
Klook is a travel affiliate system designed to connect users with various travel services and experiences.dc.js (JavaScript graphics, JavaScript libraries)
A multi-dimensional charting library built to work natively with crossfilter and rendered using d3.jsGoogle Tag Manager (Tag managers)
Google Tag Manager is a tag management system (TMS) that allows you to quickly and easily update measurement codes and related code fragments collectively known as tags on your website or mobile app.Nginx (Web servers, Reverse proxies)
Nginx is a web server that can also be used as a reverse proxy, load balancer, mail proxy and HTTP cache.Google Cloud CDN (CDN)
Cloud CDN uses Google's global edge network to serve content closer to users.Google Cloud (IaaS)
Google Cloud is a suite of cloud computing services.Apache HTTP Server (Web servers)
Apache is a free and open-source cross-platform web server software.Related reports
Network Intrusion Detection Systems
Threat Detection Systems
| Detection System | Indicator | Verdict | Alert |
|---|---|---|---|
| DigiCert UltraDNS | invl.me | malicious | Sinkholed |
JavaScript (78)
No JavaScripts
HTTP Transactions (143)
| URL | IP | Response | Size |
|---|



