Report Overview
Visitedpublic
2024-12-29 02:43:47
Tags
Submit Tags
URL
www.saddlegirls.com.saddlegirls.com/stella-cox-footjob.html
Finishing URL
www.saddlegirls.com.saddlegirls.com/stella-cox-footjob.html
IP / ASN

172.67.146.125
Title
Stella Cox Footjob | Saddle Girls
Detections
urlquery
0
Network Intrusion Detection
0
Threat Detection Systems
0
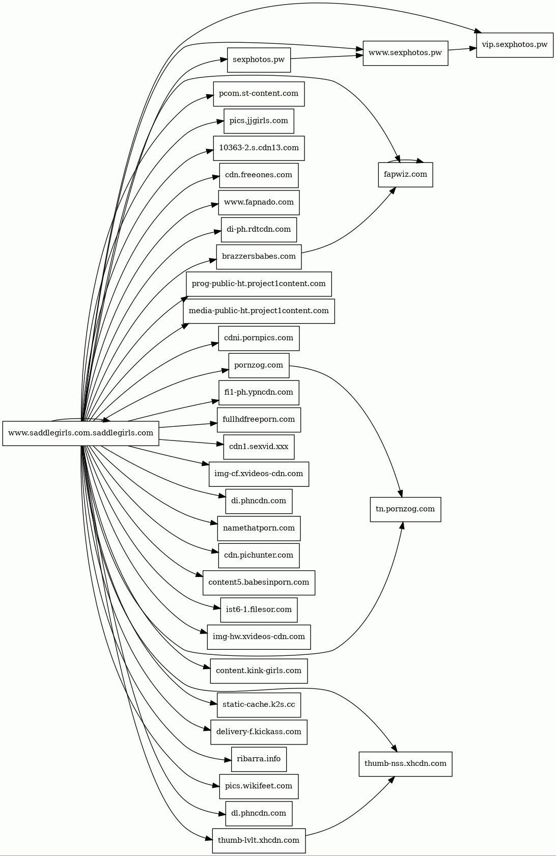
Host Summary
| Host | Rank | Registered | First Seen | Last Seen | Sent | Received | IP | Fingerprints |
|---|---|---|---|---|---|---|---|---|
thumb-lvlt.xhcdn.com | 23946 | 2011-04-20 | 2019-09-15 | 2024-12-14 | 972 B | 846 B | ![]() 88.208.24.65 | |
content.kink-girls.com | unknown | unknown | No data | No data | 609 B | 111 kB | ![]() 104.21.233.164 | |
www.sexphotos.pw | unknown | 2016-09-26 | 2017-03-19 | 2024-03-25 | 503 B | 7.8 kB | ![]() 172.67.201.47 | |
pornzog.com | 77425 | 2014-10-09 | 2014-11-02 | 2024-12-23 | 380 B | 447 B | ![]() 62.122.168.78 | |
vip.sexphotos.pw | unknown | 2016-09-26 | 2018-02-02 | 2024-07-03 | 519 B | 208 kB | ![]() 172.67.201.47 | |
img-hw.xvideos-cdn.com | 12786 | 2017-08-25 | 2017-09-26 | 2024-12-24 | 543 B | 0 B | ![]() 0.0.0.0 | |
di-ph.rdtcdn.com | 164900 | 2016-10-04 | 2020-01-31 | 2024-04-19 | 506 B | 139 kB | ![]() 64.210.135.114 | |
static-cache.k2s.cc | 182663 | 2012-08-01 | 2018-09-13 | 2024-12-18 | 469 B | 359 B | ![]() 188.72.235.155 | |
brazzersbabes.com | unknown | unknown | No data | No data | 876 B | 2.3 kB | ![]() 172.67.158.167 | |
www.saddlegirls.com.saddlegirls.com | unknown | unknown | No data | No data | 3.8 kB | 711 kB | ![]() 104.21.47.98 | |
cdn.pichunter.com | 268648 | 2001-03-30 | 2018-08-27 | 2024-12-16 | 937 B | 1.2 kB | ![]() 185.76.9.11 | |
cdn.freeones.com | 512021 | 1998-03-29 | 2020-04-06 | 2023-07-04 | 1.1 kB | 0 B | ![]() 0.0.0.0 | |
prog-public-ht.project1content.com | 645199 | 2018-04-17 | 2018-09-19 | 2024-12-23 | 607 B | 468 B | ![]() 0.0.0.0 | |
pcom.st-content.com | unknown | 2018-05-17 | 2019-03-15 | 2023-08-28 | 468 B | 0 B | ![]() 0.0.0.0 | |
www.fapnado.com | 921674 | 2016-05-13 | 2016-05-27 | 2024-12-08 | 479 B | 78 kB | ![]() 104.26.7.184 | |
content5.babesinporn.com | unknown | 2015-04-27 | 2021-04-01 | 2023-09-06 | 466 B | 307 B | ![]() 207.244.73.6 | |
sexphotos.pw | 416985 | 2016-09-26 | 2017-02-21 | 2024-03-16 | 499 B | 1.1 kB | ![]() 188.114.97.1 | |
cdn1.sexvid.xxx | 300436 | unknown | 2016-09-20 | 2024-07-23 | 473 B | 370 B | ![]() 45.133.44.31 | |
pics.wikifeet.com | 250048 | 2008-06-28 | 2016-11-05 | 2024-10-14 | 459 B | 679 kB | ![]() 104.26.11.50 | |
ist6-1.filesor.com | 686340 | 2010-04-07 | 2019-09-05 | 2024-06-29 | 524 B | 140 kB | ![]() 121.127.45.82 | |
fapwiz.com | unknown | 2024-11-03 | 2024-12-07 | 2024-12-23 | 2.1 kB | 4.2 kB | ![]() 0.0.0.0 | |
tn.pornzog.com | 500900 | 2014-10-09 | 2020-09-15 | 2024-11-08 | 463 B | 12 kB | ![]() 45.133.44.24 | |
fullhdfreeporn.com | unknown | unknown | No data | No data | 502 B | 678 kB | ![]() 208.122.217.12 | |
ribarra.info | unknown | 2023-03-20 | 2015-06-30 | 2023-11-02 | 656 B | 232 B | ![]() 13.248.169.48 | |
fi1-ph.ypncdn.com | 83433 | 2016-10-04 | 2017-02-01 | 2024-12-08 | 508 B | 26 kB | ![]() 64.210.135.116 | |
delivery-f.kickass.com | unknown | 1997-03-10 | 2017-03-25 | 2024-11-30 | 405 B | 182 kB | ![]() 185.76.9.11 | |
img-cf.xvideos-cdn.com | unknown | 2017-08-25 | 2018-09-17 | 2024-12-18 | 541 B | 88 kB | ![]() 121.127.45.89 | |
10363-2.s.cdn13.com | unknown | 2013-02-18 | 2017-12-18 | 2024-01-14 | 475 B | 0 B | ![]() 0.0.0.0 | |
dl.phncdn.com | 199604 | 2009-12-11 | 2017-03-01 | 2023-11-05 | 497 B | 0 B | ![]() 0.0.0.0 | |
media-public-ht.project1content.com | 209042 | 2018-04-17 | 2018-09-19 | 2024-12-23 | 525 B | 239 kB | ![]() 64.210.135.118 | |
cdni.pornpics.com | 163105 | 1996-04-03 | 2020-03-27 | 2024-12-21 | 1.9 kB | 411 kB | ![]() 45.133.44.51 | |
namethatporn.com | 284033 | 2013-01-02 | 2014-11-27 | 2024-07-06 | 496 B | 40 kB | ![]() 172.67.72.174 | |
di.phncdn.com | 12364 | 2009-12-11 | 2018-03-23 | 2024-12-18 | 506 B | 45 kB | ![]() 64.210.135.116 | |
thumb-nss.xhcdn.com | unknown | 2011-04-20 | 2024-02-13 | 2024-12-21 | 970 B | 78 kB | ![]() 185.76.9.22 | |
pics.jjgirls.com | 687310 | 2003-07-05 | 2018-04-29 | 2024-10-13 | 1.0 kB | 214 kB | ![]() 104.21.233.217 |
Related reports
Threat Detection Systems
Public InfoSec YARA rules
No alerts detected
OpenPhish
No alerts detected
PhishTank
No alerts detected
Quad9 DNS
No alerts detected
ThreatFox
No alerts detected
JavaScript (6)
No JavaScripts
HTTP Transactions (55)
| URL | IP | Response | Size |
|---|



