Report Overview
Visitedpublic
2025-12-25 13:27:16
Tags
Submit Tags
URL
dizigom104.com/crash-landing-on-you-1-sezon-1-bolum-hd1/
Finishing URL
dizigom104.com/crash-landing-on-you-1-sezon-1-bolum-hd1/
IP / ASN

104.21.44.171
Title
Crash Landing on You 1. Sezon 1. Bölüm izle | Dizigom
Detections
urlquery
0
Network Intrusion Detection
0
Threat Detection Systems
7
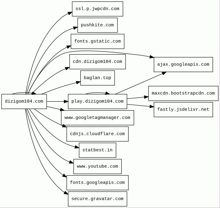
Host Summary
| Host | Rank | Registered | First Seen | Last Seen | Sent | Received | IP | Fingerprints |
|---|---|---|---|---|---|---|---|---|
fonts.gstatic.com | unknown | 2008-02-11 | 2014-04-02 | 2025-12-21 | 2.2 kB | 86 kB | ![]() 142.250.74.35 | |
maxcdn.bootstrapcdn.com | 6807 | 2012-05-25 | 2014-06-18 | 2025-12-22 | 467 B | 146 kB | ![]() 104.18.11.207 | |
cdn.dizigom104.com 2 alert(s) on this Host | unknown | 2025-09-22 | 2025-12-20 | 2025-12-20 | 481 B | 1.1 MB | ![]() 188.114.97.1 | |
secure.gravatar.com | 16323 | 2004-07-15 | 2012-05-22 | 2025-12-22 | 930 B | 3.4 kB | ![]() 192.0.73.2 | |
ssl.p.jwpcdn.com | 16928 | 2012-08-07 | 2017-01-30 | 2025-12-23 | 468 B | 4.3 kB | ![]() 151.101.2.114 | |
dizigom104.com 36 alert(s) on this Host | unknown | 2025-09-22 | 2025-11-27 | 2025-12-20 | 9.1 kB | 341 kB | ![]() 188.114.97.1 | |
fastly.jsdelivr.net | 208496 | 2012-05-16 | 2018-03-19 | 2025-12-24 | 461 B | 18 kB | ![]() 151.101.129.229 | |
play.dizigom104.com 12 alert(s) on this Host | unknown | 2025-09-22 | 2025-12-20 | 2025-12-20 | 3.5 kB | 639 kB | ![]() 188.114.97.1 | |
pushkite.com | unknown | 2025-12-10 | 2025-12-21 | 2025-12-21 | 888 B | 25 kB | ![]() 172.67.207.242 | |
statbest.in | 341322 | unknown | 2025-06-23 | 2025-12-19 | 4.5 kB | 621 kB | ![]() 172.67.195.224 | |
www.youtube.com | 286 | 2005-02-15 | 2013-04-13 | 2025-12-21 | 601 B | 0 B | ![]() 0.0.0.0 | |
baglan.top 1 alert(s) on this Host | unknown | 2025-12-10 | 2025-12-20 | 2025-12-20 | 420 B | 28 kB | ![]() 188.114.97.1 | |
cdnjs.cloudflare.com | 1222 | 2009-02-17 | 2012-05-23 | 2025-12-21 | 3.5 kB | 249 kB | ![]() 104.17.24.14 | |
fonts.googleapis.com | 313 | 2005-01-25 | 2012-05-23 | 2025-12-21 | 908 B | 5.8 kB | ![]() 142.251.38.106 | |
ajax.googleapis.com | 3691 | 2005-01-25 | 2012-05-22 | 2025-12-21 | 901 B | 177 kB | ![]() 142.250.74.106 | |
www.googletagmanager.com | 283 | 2011-11-11 | 2012-10-04 | 2025-12-21 | 435 B | 434 kB | ![]() 142.251.38.104 |
Cloudflare (CDN)
Cloudflare is a web-infrastructure and website-security company, providing content-delivery-network services, DDoS mitigation, Internet security, and distributed domain-name-server services.Nginx (Web servers, Reverse proxies)
Nginx is a web server that can also be used as a reverse proxy, load balancer, mail proxy and HTTP cache.Amazon S3 (CDN)
Amazon S3 or Amazon Simple Storage Service is a service offered by Amazon Web Services (AWS) that provides object storage through a web service interface.Amazon Web Services (PaaS)
Amazon Web Services (AWS) is a comprehensive cloud services platform offering compute power, database storage, content delivery and other functionality.Varnish (Caching)
Varnish is a reverse caching proxy.Google Hosted Libraries (CDN)
Google Hosted Libraries is a stable, reliable, high-speed, globally available content distribution network for the most popular, open-source JavaScript libraries.Google Analytics (Analytics)
Google Analytics is a free web analytics service that tracks and reports website traffic.jQuery:3.3.1 (JavaScript libraries)
jQuery is a JavaScript library which is a free, open-source software designed to simplify HTML DOM tree traversal and manipulation, as well as event handling, CSS animation, and Ajax.WordPress (CMS, Blogs)
WordPress is a free and open-source content management system written in PHP and paired with a MySQL or MariaDB database. Features include a plugin architecture and a template system.cdnjs (CDN)
cdnjs is a free distributed JS library delivery service.PHP (Programming languages)
PHP is a general-purpose scripting language used for web development.Gravatar (Miscellaneous)
Gravatar is a service for providing globally unique avatars.MySQL (Databases)
MySQL is an open-source relational database management system.jQuery Migrate:1.4.1 (JavaScript libraries)
Query Migrate is a javascript library that allows you to preserve the compatibility of your jQuery code developed for versions of jQuery older than 1.9.Bootstrap:4.0.0 (UI frameworks)
Bootstrap is a free and open-source CSS framework directed at responsive, mobile-first front-end web development. It contains CSS and JavaScript-based design templates for typography, forms, buttons, navigation, and other interface components.jQuery:3.4.1 (JavaScript libraries)
jQuery is a JavaScript library which is a free, open-source software designed to simplify HTML DOM tree traversal and manipulation, as well as event handling, CSS animation, and Ajax.Related reports
Threat Detection Systems
| Detection System | Indicator | Verdict | Alert |
|---|---|---|---|
| DigiCert UltraDNS | dizigom104.com | malicious | Sinkholed |
| DNS4EU | dizigom104.com | malicious | Sinkholed |
| DNS4EU | play.dizigom104.com | malicious | Sinkholed |
| DigiCert UltraDNS | play.dizigom104.com | malicious | Sinkholed |
| DNS4EU | cdn.dizigom104.com | malicious | Sinkholed |
| DigiCert UltraDNS | cdn.dizigom104.com | malicious | Sinkholed |
| DNS0 Zero | baglan.top | malicious | Sinkholed |
JavaScript (50)
| HASH | FROM | Size | First Seen | Last Seen | |
|---|---|---|---|---|---|
| 88b460ab5b6475b5eab24560f45cbbf7 | DocumentWrite | 581 B | 2025-12-25 | 2025-12-25 | |
Introduced by DocumentWrite First Seen 2025-12-25 Last Seen 2025-12-25 Times Seen 1 Size 581 B (581 bytes) MD5 88b460ab5b6475b5eab24560f45cbbf7 SHA1 52b06d74f0fbd3b0e018b8b3e96b2e8168ec224b Loading... | |||||
| 231c17b9224ed3b9043fb709223ed9e9 | DocumentWrite | 3.0 kB | 2025-12-25 | 2025-12-25 | |
Introduced by DocumentWrite First Seen 2025-12-25 Last Seen 2025-12-25 Times Seen 1 Size 3.0 kB (2985 bytes) MD5 231c17b9224ed3b9043fb709223ed9e9 SHA1 599efa0317ccdc49a1c541becabdc891963bf9e4 Loading... | |||||
HTTP Transactions (59)
| URL | IP | Response | Size |
|---|
