Report Overview
Visitedpublic
2026-01-05 20:28:47
Tags
Submit Tags
URL
twinply.shop/vid/Rrwyh8cz3
Finishing URL
twinply.shop/vid/Rrwyh8cz3
IP / ASN

172.67.203.175
Title
Rrwyh8cz3 — https://twinply.shop
Detections
urlquery
0
Network Intrusion Detection
0
Threat Detection Systems
12
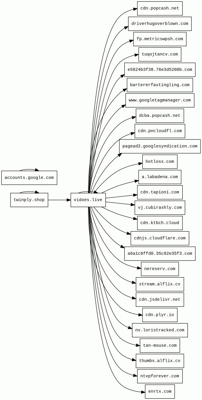
Host Summary
| Host | Rank | Registered | First Seen | Last Seen | Sent | Received | IP | Fingerprints |
|---|---|---|---|---|---|---|---|---|
bartererfaxtingling.com | 58323 | 2025-03-12 | 2025-05-24 | 2026-01-02 | 5.1 kB | 204 kB | ![]() 94.242.247.33 | |
pagead2.googlesyndication.com | 610 | 2003-01-21 | 2012-05-21 | 2026-01-05 | 438 B | 790 B | ![]() 142.251.38.98 | |
vidoes.live 3 alert(s) on this Host | unknown | unknown | 2025-11-21 | 2025-12-25 | 1.4 kB | 127 kB | ![]() 172.67.177.114 | |
a.labadena.com 4 alert(s) on this Host | 266368 | 2020-01-21 | 2020-05-24 | 2026-01-01 | 2.4 kB | 4.3 kB | ![]() 37.27.230.125 | |
cdnjs.cloudflare.com | 1222 | 2009-02-17 | 2012-05-23 | 2026-01-04 | 449 B | 19 kB | ![]() 104.17.24.14 | |
enrtx.com | 18023 | 2024-10-07 | 2024-11-04 | 2026-01-01 | 486 B | 4.7 kB | ![]() 94.130.197.239 | |
cdn.popcash.net | 609759 | 2012-08-13 | 2012-12-16 | 2025-12-31 | 407 B | 112 kB | ![]() 194.242.11.186 | |
nv.loristracked.com 1 alert(s) on this Host | unknown | 2025-12-13 | 2025-12-16 | 2025-12-30 | 424 B | 1.4 kB | ![]() 23.109.253.37 | |
a6a1c6ffd0.35c82e35f3.com | unknown | 2025-12-06 | 2026-01-05 | 2026-01-05 | 1.4 kB | 254 kB | ![]() 45.133.44.52 | |
vj.cubirashly.com 1 alert(s) on this Host | unknown | 2025-12-20 | 2025-12-25 | 2026-01-02 | 422 B | 1.4 kB | ![]() 188.42.241.221 | |
cdn.plyr.io | 65563 | 2015-02-16 | 2015-03-05 | 2025-12-29 | 435 B | 6.5 kB | ![]() 104.26.13.19 | |
fp.metricswpsh.com 2 alert(s) on this Host | 154722 | 2021-10-29 | 2022-04-22 | 2025-12-31 | 1.0 kB | 815 B | ![]() 157.90.84.242 | |
hotloss.com 2 alert(s) on this Host | unknown | unknown | No data | No data | 1.0 kB | 39 kB | ![]() 88.85.68.219 | |
cdn.tapioni.com 4 alert(s) on this Host | 177570 | 2021-05-27 | 2021-07-01 | 2025-12-30 | 1.6 kB | 638 kB | ![]() 172.66.163.179 | |
ntvpforever.com | 18811 | 2021-11-18 | 2021-11-19 | 2025-12-30 | 1.0 kB | 695 B | ![]() 168.119.25.102 | |
driverhugoverblown.com | 75021 | 2025-03-12 | 2025-03-30 | 2026-01-01 | 3.2 kB | 165 kB | ![]() 94.242.247.35 | |
thumbs.alflix.cv 1 alert(s) on this Host | unknown | unknown | 2025-11-21 | 2025-12-25 | 451 B | 74 kB | ![]() 104.21.14.211 | |
cdn.pncloudfl.com | 95245 | 2021-04-20 | 2021-06-07 | 2026-01-02 | 964 B | 183 kB | ![]() 104.20.30.45 | |
tuqojtancv.com | unknown | 2025-10-03 | 2026-01-05 | 2026-01-05 | 543 B | 1.6 kB | ![]() 94.242.247.32 | |
accounts.google.com | 103 | 1997-09-15 | 2012-05-23 | 2026-01-05 | 1.8 kB | 6.9 kB | ![]() 142.250.150.84 | |
stream.alflix.cv 3 alert(s) on this Host | unknown | unknown | 2025-11-28 | 2025-11-28 | 1.6 kB | 1.8 MB | ![]() 104.21.14.211 | |
tan-mouse.com 2 alert(s) on this Host | unknown | 2025-11-29 | 2025-12-25 | 2025-12-25 | 1.0 kB | 39 kB | ![]() 88.85.69.212 | |
dcba.popcash.net | 494908 | 2012-08-13 | 2018-01-31 | 2025-12-30 | 434 B | 196 B | ![]() 18.206.206.130 | |
cdn.ktbch.cloud | 4384698 | 2024-03-25 | 2025-06-25 | 2025-12-25 | 406 B | 0 B | ![]() 0.0.0.0 | |
www.googletagmanager.com | 283 | 2011-11-11 | 2012-10-04 | 2026-01-04 | 432 B | 434 kB | ![]() 142.251.38.104 | |
twinply.shop | unknown | unknown | 2025-12-31 | 2025-12-31 | 938 B | 6.8 kB | ![]() 188.114.96.1 | |
e5824b3f38.76e3d5200b.com | unknown | 2025-12-06 | 2026-01-05 | 2026-01-05 | 833 B | 345 B | ![]() 45.133.44.52 | |
nereserv.com 4 alert(s) on this Host | 17097 | 2020-12-21 | 2020-12-21 | 2025-12-31 | 1.1 kB | 644 B | ![]() 168.119.25.102 | |
cdn.jsdelivr.net | 1678 | 2012-05-16 | 2012-09-30 | 2026-01-04 | 1.3 kB | 698 kB | ![]() 104.16.175.226 |
Nginx (Web servers, Reverse proxies)
Nginx is a web server that can also be used as a reverse proxy, load balancer, mail proxy and HTTP cache.Cloudflare (CDN)
Cloudflare is a web-infrastructure and website-security company, providing content-delivery-network services, DDoS mitigation, Internet security, and distributed domain-name-server services.jsDelivr (CDN)
JSDelivr is a free public CDN for open-source projects. It can serve web files directly from the npm registry and GitHub repositories without any configuration.Google Analytics (Analytics)
Google Analytics is a free web analytics service that tracks and reports website traffic.Nginx:1.16.0 (Web servers, Reverse proxies)
Nginx is a web server that can also be used as a reverse proxy, load balancer, mail proxy and HTTP cache.Amazon Web Services (PaaS)
Amazon Web Services (AWS) is a comprehensive cloud services platform offering compute power, database storage, content delivery and other functionality.Bunny (CDN)
Nginx:1.18.0 (Web servers, Reverse proxies)
Nginx is a web server that can also be used as a reverse proxy, load balancer, mail proxy and HTTP cache.Nginx:1.20.1 (Web servers, Reverse proxies)
Nginx is a web server that can also be used as a reverse proxy, load balancer, mail proxy and HTTP cache.OpenGSE (Web servers)
OpenGSE is a test suite used for testing servlet compliance. It is deployed by using WAR files that are deployed on the server engine.Java (Programming languages)
Java is a class-based, object-oriented programming language that is designed to have as few implementation dependencies as possible.Related reports
Threat Detection Systems
| Detection System | Indicator | Verdict | Alert |
|---|---|---|---|
| Cloudflare DNS | nereserv.com | malicious | Sinkholed |
| Hagezi Threat Feed | nereserv.com | malicious | Sinkholed |
| DNS0 Zero | vidoes.live | malicious | Sinkholed |
| Quad9 DNS | hotloss.com | malicious | Sinkholed |
| Cloudflare DNS | a.labadena.com | malicious | Sinkholed |
| Cloudflare DNS | cdn.tapioni.com | malicious | Sinkholed |
| DNS0 Zero | stream.alflix.cv | malicious | Sinkholed |
| Quad9 DNS | vj.cubirashly.com | malicious | Sinkholed |
| Quad9 DNS | nv.loristracked.com | malicious | Sinkholed |
| Hagezi Threat Feed | tan-mouse.com | malicious | Sinkholed |
| DNS0 Zero | thumbs.alflix.cv | malicious | Sinkholed |
| Cloudflare DNS | fp.metricswpsh.com | malicious | Sinkholed |
JavaScript (35)
No JavaScripts
HTTP Transactions (58)
| URL | IP | Response | Size |
|---|





