Report Overview
Visitedpublic
2026-03-02 16:26:25
Tags
Submit Tags
URL
betovis866.com/
Finishing URL
betovis866.com/tr/
IP / ASN

172.67.208.7
Title
Betovis | Yüksek oranlar | Güvenilir bahis | Limitsiz Çekim
Detections
urlquery
0
Network Intrusion Detection
0
Threat Detection Systems
0
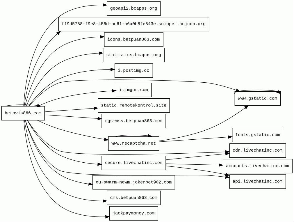
Host Summary
| Host | Rank | Registered | First Seen | Last Seen | Sent | Received | IP | Fingerprints |
|---|---|---|---|---|---|---|---|---|
f19d5788-f9e8-456d-bc61-a6a0b8fe843e.snippet.anjcdn.org | unknown | 2025-08-28 | 2025-11-01 | 2025-11-01 | 1.0 kB | 131 kB | ![]() 52.84.50.81 | |
fonts.gstatic.com | unknown | 2008-02-11 | 2014-04-02 | 2026-03-01 | 1.1 kB | 82 kB | ![]() 216.58.207.195 | |
statistics.bcapps.org | 3765744 | 2019-01-31 | 2019-02-20 | 2026-02-28 | 18 kB | 71 kB | ![]() 0.0.0.0 | |
geoapi2.bcapps.org | 1722879 | 2019-01-31 | 2022-12-18 | 2026-02-27 | 918 B | 1.8 kB | ![]() 185.162.230.7 | |
accounts.livechatinc.com | 44666 | 2005-10-31 | 2017-07-31 | 2026-03-02 | 534 B | 1.8 kB | ![]() 2.22.225.11 | |
icons.betpuan863.com | unknown | unknown | 2026-03-02 | 2026-03-02 | 20 kB | 2.2 MB | ![]() 185.162.229.2 | |
cdn.livechatinc.com | 36142 | 2005-10-31 | 2012-06-22 | 2026-03-02 | 6.7 kB | 1.1 MB | ![]() 23.36.77.179 | |
static.remotekontrol.site | unknown | 2025-03-27 | 2025-06-14 | 2026-01-10 | 463 B | 3.5 kB | ![]() 188.114.97.1 | |
betovis866.com | unknown | 2026-02-25 | 2026-03-02 | 2026-03-02 | 61 kB | 5.2 MB | ![]() 188.114.96.1 | |
cms.betpuan863.com | unknown | unknown | No data | No data | 21 kB | 401 kB | ![]() 185.162.229.2 | |
www.gstatic.com | 146047 | 2008-02-11 | 2012-05-29 | 2026-03-01 | 2.4 kB | 2.7 MB | ![]() 172.217.20.163 | |
i.postimg.cc | 103883 | 2016-06-11 | 2018-04-11 | 2026-02-25 | 1.8 kB | 47 kB | ![]() 46.105.222.81 | |
www.recaptcha.net | 7582 | 2007-01-06 | 2012-07-11 | 2026-03-02 | 1.9 kB | 97 kB | ![]() 192.178.25.3 | |
jackpaymoney.com | unknown | unknown | No data | No data | 900 B | 20 kB | ![]() 104.21.36.13 | |
secure.livechatinc.com | 8212 | 2005-10-31 | 2012-08-20 | 2026-03-02 | 713 B | 2.0 kB | ![]() 2.22.225.11 | |
eu-swarm-newm.jokerbet902.com | unknown | unknown | No data | No data | 567 B | 1.3 kB | ![]() 185.162.229.2 | |
api.livechatinc.com | 29526 | 2005-10-31 | 2013-12-20 | 2026-03-02 | 2.5 kB | 22 kB | ![]() 2.22.225.11 | |
i.imgur.com | 3309 | 2009-01-09 | 2012-05-21 | 2026-02-25 | 1.7 kB | 327 kB | ![]() 199.232.192.193 | |
rgs-wss.betpuan863.com | unknown | unknown | No data | No data | 567 B | 1.1 kB | ![]() 185.162.229.2 |
Amazon CloudFront (CDN)
Amazon CloudFront is a fast content delivery network (CDN) service that securely delivers data, videos, applications, and APIs to customers globally with low latency, high transfer speeds.Amazon Web Services (PaaS)
Amazon Web Services (AWS) is a comprehensive cloud services platform offering compute power, database storage, content delivery and other functionality.Cloudflare (CDN)
Cloudflare is a web-infrastructure and website-security company, providing content-delivery-network services, DDoS mitigation, Internet security, and distributed domain-name-server services.Amazon S3 (CDN)
Amazon S3 or Amazon Simple Storage Service is a service offered by Amazon Web Services (AWS) that provides object storage through a web service interface.Google Cloud (IaaS)
Google Cloud is a suite of cloud computing services.Microsoft ASP.NET (Web frameworks)
ASP.NET is an open-source, server-side web-application framework designed for web development to produce dynamic web pages.Cloudflare Bot Management (Security)
Cloudflare bot management solution identifies and mitigates automated traffic to protect websites from bad bots.Google Cloud CDN (CDN)
Cloud CDN uses Google's global edge network to serve content closer to users.Google Cloud Storage (Miscellaneous)
Google Cloud Storage allows world-wide storage and retrieval of any amount of data at any time.Nginx (Web servers, Reverse proxies)
Nginx is a web server that can also be used as a reverse proxy, load balancer, mail proxy and HTTP cache.Related reports
Threat Detection Systems
No alerts detected
JavaScript (80)
| HASH | FROM | Size | First Seen | Last Seen | |
|---|---|---|---|---|---|
| c493281546762a962e6caf9f05d3faf6 | DocumentWrite | 6.4 kB | 2026-03-02 | 2026-03-02 | |
Introduced by DocumentWrite First Seen 2026-03-02 Last Seen 2026-03-02 Times Seen 1 Size 6.4 kB (6408 bytes) MD5 c493281546762a962e6caf9f05d3faf6 SHA1 bf631d60a2b619cb7e2b8d8974c91cfc66ca6be7 Loading... | |||||
HTTP Transactions (289)
| URL | IP | Response | Size |
|---|




