Report Overview
Visitedpublic
2025-11-01 22:29:41
Tags
Submit Tags
URL
arabsed.my/episode/%D9%85%D8%B3%D9%84%D8%B3%D9%84-dexter-%D8%A7%D9%84%D9%85%D9%88%D8%B3%D9%85-%D8%A7%D9%84%D8%B1%D8%A7%D8%A8%D8%B9-%D8%A7%D9%84%D8%AD%D9%84%D9%82%D8%A9-7-%D8%A7%D9%84%D8%B3%D8%A7%D8%A8%D8%B9%D8%A9-%D9%85%D8%AA%D8%B1%D8%AC%D9%85%D8%A9
Finishing URL
arab-seed.com/episode/%D9%85%D8%B3%D9%84%D8%B3%D9%84-dexter-%D8%A7%D9%84%D9%85%D9%88%D8%B3%D9%85-%D8%A7%D9%84%D8%B1%D8%A7%D8%A8%D8%B9-%D8%A7%D9%84%D8%AD%D9%84%D9%82%D8%A9-7-%D8%A7%D9%84%D8%B3%D8%A7%D8%A8%D8%B9%D8%A9-%D9%85%D8%AA%D8%B1%D8%AC%D9%85%D8%A9
IP / ASN

104.21.96.133
Title
مسلسل Dexter الموسم الرابع الحلقة 7 السابعة مترجمة عرب سيد ArabSeed
Detections
urlquery
0
Network Intrusion Detection
9
Threat Detection Systems
4
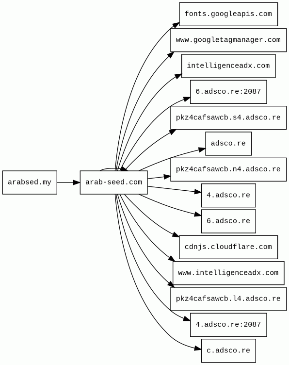
Host Summary
| Host | Rank | Registered | First Seen | Last Seen | Sent | Received | IP | Fingerprints |
|---|---|---|---|---|---|---|---|---|
intelligenceadx.com 1 alert(s) on this Host | 61654 | 2020-04-18 | 2020-04-19 | 2025-10-30 | 1.7 kB | 257 B | ![]() 208.95.114.100 | |
adsco.re | 3069 | 2017-02-14 | 2017-04-03 | 2025-10-28 | 446 B | 1.8 kB | ![]() 162.252.214.5 | |
c.adsco.re | 100769 | 2017-02-14 | 2017-11-29 | 2025-10-27 | 510 B | 82 kB | ![]() 104.16.42.28 | |
arab-seed.com 26 alert(s) on this Host | unknown | unknown | No data | No data | 36 kB | 1.8 MB | ![]() 104.21.37.83 | |
pkz4cafsawcb.n4.adsco.re | unknown | 2017-02-14 | 2025-11-01 | 2025-11-01 | 438 B | 463 B | ![]() 38.132.109.126 | |
cdnjs.cloudflare.com | 1222 | 2009-02-17 | 2012-05-23 | 2025-10-26 | 2.1 kB | 389 kB | ![]() 104.17.24.14 | |
6.adsco.re | 91627 | 2017-02-14 | 2018-01-15 | 2025-10-30 | 853 B | 995 B | ![]() 104.16.42.28 | |
arabsed.my 1 alert(s) on this Host | unknown | unknown | 2025-11-01 | 2025-11-01 | 717 B | 76 kB | ![]() 188.114.97.1 | |
fonts.googleapis.com | 313 | 2005-01-25 | 2012-05-23 | 2025-10-26 | 486 B | 9.6 kB | ![]() 142.250.74.10 | |
www.intelligenceadx.com 1 alert(s) on this Host | 673791 | 2020-04-18 | 2020-04-29 | 2025-10-30 | 458 B | 42 kB | ![]() 95.173.205.15 | ![]() |
pkz4cafsawcb.s4.adsco.re | unknown | 2017-02-14 | 2025-11-01 | 2025-11-01 | 438 B | 0 B | ![]() 0.0.0.0 | |
4.adsco.re | 95532 | 2017-02-14 | 2021-01-04 | 2025-10-30 | 853 B | 862 B | ![]() 162.252.214.5 | |
www.googletagmanager.com | 283 | 2011-11-11 | 2012-10-04 | 2025-10-26 | 434 B | 428 kB | ![]() 142.250.74.168 | |
pkz4cafsawcb.l4.adsco.re | unknown | 2017-02-14 | 2025-11-01 | 2025-11-01 | 438 B | 463 B | ![]() 185.200.118.62 |
Cloudflare (CDN)
Cloudflare is a web-infrastructure and website-security company, providing content-delivery-network services, DDoS mitigation, Internet security, and distributed domain-name-server services.Bootstrap (UI frameworks)
Bootstrap is a free and open-source CSS framework directed at responsive, mobile-first front-end web development. It contains CSS and JavaScript-based design templates for typography, forms, buttons, navigation, and other interface components.Google Analytics (Analytics)
Google Analytics is a free web analytics service that tracks and reports website traffic.CDN77 (CDN)
CDN77 is a content delivery network (CDN).Related reports
Network Intrusion Detection Systems
Suricata /w Emerging Threats Pro
| Timestamp | Severity | Source IP | Destination IP | Alert |
|---|---|---|---|---|
| low | ![]() 172.18.0.14 | ![]() 185.200.118.90 | ET INFO Session Traversal Utilities for NAT (STUN Binding Request) | |
| low | ![]() 172.18.0.14 | ![]() 38.132.109.186 | ET INFO Session Traversal Utilities for NAT (STUN Binding Request) | |
| low | ![]() 172.18.0.14 | ![]() 185.200.116.90 | ET INFO Session Traversal Utilities for NAT (STUN Binding Request) | |
| low | ![]() 172.18.0.14 | ![]() 185.200.118.90 | ET INFO Session Traversal Utilities for NAT (STUN Binding Request) | |
| low | ![]() 172.18.0.14 | ![]() 38.132.109.186 | ET INFO Session Traversal Utilities for NAT (STUN Binding Request) | |
| low | ![]() 172.18.0.14 | ![]() 185.200.116.90 | ET INFO Session Traversal Utilities for NAT (STUN Binding Request) | |
| low | ![]() 172.18.0.14 | ![]() 185.200.118.90 | ET INFO Session Traversal Utilities for NAT (STUN Binding Request) | |
| low | ![]() 172.18.0.14 | ![]() 38.132.109.186 | ET INFO Session Traversal Utilities for NAT (STUN Binding Request) | |
| low | ![]() 172.18.0.14 | ![]() 185.200.116.90 | ET INFO Session Traversal Utilities for NAT (STUN Binding Request) |
Threat Detection Systems
| Detection System | Indicator | Verdict | Alert |
|---|---|---|---|
| DNS0 Zero | arab-seed.com | malicious | Sinkholed |
| DNS0 Zero | arabsed.my | malicious | Sinkholed |
| Cloudflare DNS | www.intelligenceadx.com | malicious | Sinkholed |
| Cloudflare DNS | intelligenceadx.com | malicious | Sinkholed |
JavaScript (43)
No JavaScripts
HTTP Transactions (44)
| URL | IP | Response | Size |
|---|




