Report Overview
Visitedpublic
2025-12-07 03:37:59
Tags
Submit Tags
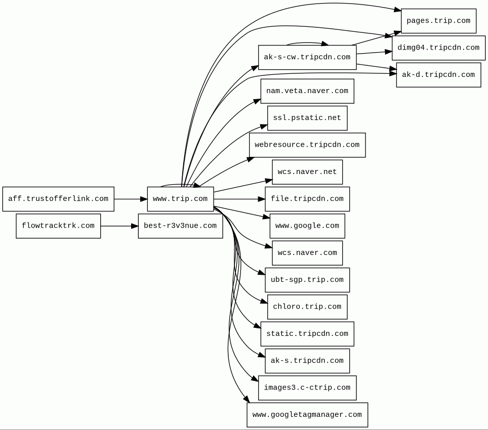
URL
flowtracktrk.com/go/11e047d1-e745-42e9-be38-d08d8027f479?cost=0.008300&visitor_id=1021376245633392641&zoneid=3604848&campaignid=10178647&bannerid=24917602&language=zh&os=ios&browser=firefox&connection.type=broadband&user_activity=medium&subzone_id=1&country=MO
Finishing URL
www.trip.com/?Allianceid=6015822&SID=168798533&trip_sub1=020aa79a60e94cd094bf00d65b509348&trip_sub3=P3942003
IP / ASN

3.70.16.242
Title
Trip.com Official Site | Travel Deals and Promotions
Detections
urlquery
0
Network Intrusion Detection
0
Threat Detection Systems
1
Host Summary
| Host | Rank | Registered | First Seen | Last Seen | Sent | Received | IP | Fingerprints |
|---|---|---|---|---|---|---|---|---|
nam.veta.naver.com | 61307 | 1997-09-12 | 2023-01-11 | 2025-12-01 | 435 B | 403 B | ![]() 203.104.162.225 | |
webresource.tripcdn.com | 378663 | 2018-07-03 | 2020-10-16 | 2025-12-01 | 1.9 kB | 184 kB | ![]() 23.36.77.195 | |
file.tripcdn.com | 492257 | 2018-07-03 | 2022-06-21 | 2025-12-02 | 481 B | 80 kB | ![]() 23.36.77.195 | |
wcs.naver.net | 80102 | 1998-12-12 | 2012-10-23 | 2025-12-01 | 408 B | 30 kB | ![]() 23.36.76.106 | |
ak-s-cw.tripcdn.com 1 alert(s) on this Host | 387191 | 2018-07-03 | 2025-03-14 | 2025-12-03 | 44 kB | 9.8 MB | ![]() 23.36.77.25 | |
www.trip.com | 68377 | 1998-02-09 | 2017-02-07 | 2025-12-01 | 49 kB | 240 kB | ![]() 23.36.77.195 | ![]() |
ssl.pstatic.net | 71086 | 2011-09-06 | 2012-10-18 | 2025-12-01 | 443 B | 76 kB | ![]() 23.44.36.65 | |
chloro.trip.com | 430653 | 1998-02-09 | 2020-11-15 | 2025-12-01 | 1.0 kB | 621 B | ![]() 23.36.77.195 | |
flowtracktrk.com | unknown | 2025-08-19 | 2025-08-26 | 2025-11-22 | 728 B | 1.8 kB | ![]() 3.71.151.17 | |
ak-s.tripcdn.com | 403010 | 2018-07-03 | 2019-06-06 | 2025-12-01 | 499 B | 24 kB | ![]() 23.36.77.195 | |
www.google.com | 22 | 1997-09-15 | 2015-05-10 | 2025-11-30 | 1.9 kB | 981 B | ![]() 142.250.178.100 | |
wcs.naver.com | 75690 | 1997-09-12 | 2012-10-03 | 2025-12-01 | 448 B | 887 B | ![]() 110.93.154.74 | |
pages.trip.com | 391942 | 1998-02-09 | 2017-11-24 | 2025-12-01 | 5.8 kB | 598 kB | ![]() 23.36.77.195 | |
images3.c-ctrip.com | 440028 | 2004-08-09 | 2013-01-07 | 2025-12-01 | 441 B | 866 B | ![]() 23.36.77.218 | |
static.tripcdn.com | 271897 | 2018-07-03 | 2019-12-14 | 2025-12-01 | 1.4 kB | 183 kB | ![]() 3.167.2.46 | |
dimg04.tripcdn.com | 359215 | 2018-07-03 | 2024-05-01 | 2025-12-01 | 3.7 kB | 145 kB | ![]() 23.36.77.195 | |
best-r3v3nue.com | unknown | 2025-10-17 | 2025-11-20 | 2025-11-29 | 641 B | 1.2 kB | ![]() 188.114.97.1 | |
aff.trustofferlink.com | unknown | 2025-08-25 | 2025-09-24 | 2025-12-05 | 583 B | 95 kB | ![]() 54.196.173.211 | |
www.googletagmanager.com | 283 | 2011-11-11 | 2012-10-04 | 2025-11-30 | 2.2 kB | 2.5 MB | ![]() 142.250.74.136 | |
ubt-sgp.trip.com | 238793 | 1998-02-09 | 2024-04-16 | 2025-12-01 | 8.7 kB | 10 kB | ![]() 23.36.77.195 | |
ak-d.tripcdn.com | 241394 | 2018-07-03 | 2020-10-16 | 2025-12-02 | 3.3 kB | 530 kB | ![]() 23.36.77.25 |
Varnish (Caching)
Varnish is a reverse caching proxy.Envoy (Reverse proxies)
Envoy is an open-source edge and service proxy, designed for cloud-native applications.OpenResty (Web servers)
OpenResty is a web platform based on nginx which can run Lua scripts using its LuaJIT engine.Nginx (Web servers, Reverse proxies)
Nginx is a web server that can also be used as a reverse proxy, load balancer, mail proxy and HTTP cache.Varnish:6.0 (Caching)
Varnish is a reverse caching proxy.Amazon CloudFront (CDN)
Amazon CloudFront is a fast content delivery network (CDN) service that securely delivers data, videos, applications, and APIs to customers globally with low latency, high transfer speeds.Amazon Web Services (PaaS)
Amazon Web Services (AWS) is a comprehensive cloud services platform offering compute power, database storage, content delivery and other functionality.Cloudflare (CDN)
Cloudflare is a web-infrastructure and website-security company, providing content-delivery-network services, DDoS mitigation, Internet security, and distributed domain-name-server services.Related reports
Threat Detection Systems
| Detection System | Indicator | Verdict | Alert |
|---|---|---|---|
| YARAhub by abuse.ch | ak-s-cw.tripcdn.com/modules/ibu/online-home/onlineRecommendAttractions.0ecfe8db0cd36e3a7174882887a63324.js | malware | Detects SocGholish obfuscated variant first observed in July 2022 |
JavaScript (130)
No JavaScripts
HTTP Transactions (181)
| URL | IP | Response | Size |
|---|




