Report Overview
Visitedpublic
2026-03-17 23:20:41
Tags
Submit Tags
URL
naga99id.com
Finishing URL
naga99id.com/
IP / ASN

209.74.68.30
Title
NAGA99: Rasakan Sensasi Permainan Asli, Setiap Spin Jadi Jalan Menuju Real Jackpot
Detections
urlquery
0
Network Intrusion Detection
0
Threat Detection Systems
0
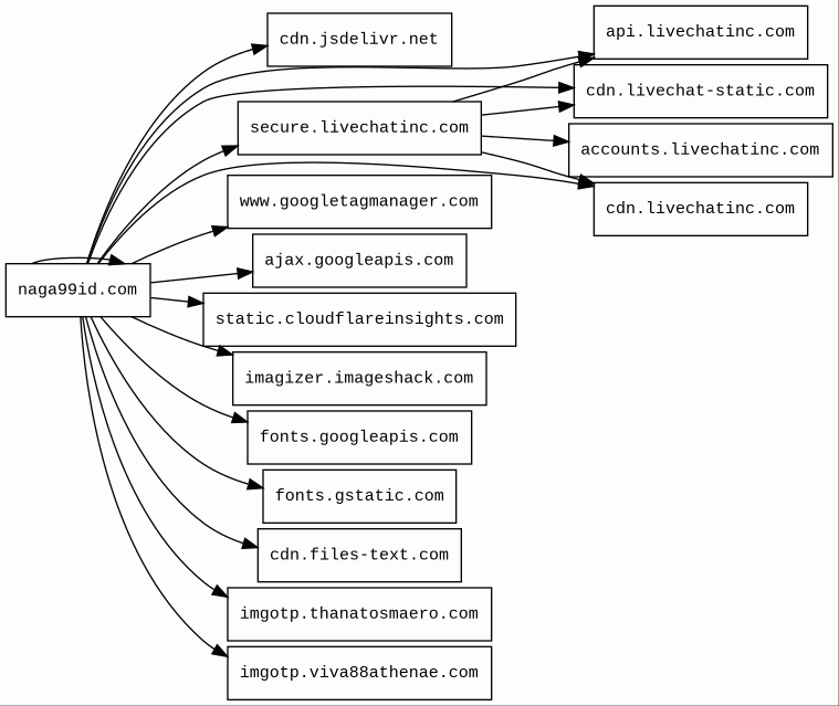
Host Summary
| Host | Rank | Registered | First Seen | Last Seen | Sent | Received | IP | Fingerprints |
|---|---|---|---|---|---|---|---|---|
imgotp.thanatosmaero.com | unknown | 2025-05-19 | 2025-08-23 | 2026-03-11 | 5.4 kB | 714 kB | ![]() 104.18.25.144 | |
secure.livechatinc.com | 8212 | 2005-10-31 | 2012-08-20 | 2026-03-16 | 712 B | 2.0 kB | ![]() 95.100.107.156 | |
static.cloudflareinsights.com | 4073 | 2019-08-30 | 2019-09-24 | 2026-03-15 | 502 B | 32 kB | ![]() 104.16.80.73 | |
imgotp.viva88athenae.com | unknown | 2023-12-25 | 2025-08-23 | 2026-03-11 | 5.0 kB | 326 kB | ![]() 172.64.144.224 | |
cdn.jsdelivr.net | 1678 | 2012-05-16 | 2012-09-30 | 2026-03-15 | 1.4 kB | 403 kB | ![]() 104.16.175.226 | |
cdn.livechatinc.com | 36142 | 2005-10-31 | 2012-06-22 | 2026-03-16 | 6.7 kB | 1.1 MB | ![]() 2.19.183.143 | |
accounts.livechatinc.com | 44666 | 2005-10-31 | 2017-07-31 | 2026-03-16 | 534 B | 1.8 kB | ![]() 2.22.225.11 | |
imagizer.imageshack.com | 255795 | 2002-08-11 | 2014-07-18 | 2026-03-17 | 452 B | 55 kB | ![]() 38.99.77.16 | |
fonts.gstatic.com | unknown | 2008-02-11 | 2014-04-02 | 2026-03-15 | 1.1 kB | 50 kB | ![]() 172.217.19.227 | |
naga99id.com | unknown | unknown | No data | No data | 7.9 kB | 1.4 MB | ![]() 209.74.68.30 | ![]() ![]() |
cdn.livechat-static.com | 339953 | 2016-05-30 | 2017-12-15 | 2026-03-13 | 956 B | 746 kB | ![]() 23.36.77.241 | |
api.livechatinc.com | 29526 | 2005-10-31 | 2013-12-20 | 2026-03-16 | 2.5 kB | 20 kB | ![]() 95.100.107.156 | |
www.googletagmanager.com | 283 | 2011-11-11 | 2012-10-04 | 2026-03-15 | 432 B | 375 kB | ![]() 142.250.74.8 | |
cdn.files-text.com | 89437 | 2023-08-09 | 2024-04-10 | 2026-03-12 | 560 B | 270 kB | ![]() 2.22.225.11 | |
ajax.googleapis.com | 3691 | 2005-01-25 | 2012-05-22 | 2026-03-15 | 441 B | 88 kB | ![]() 142.250.74.10 | |
fonts.googleapis.com | 313 | 2005-01-25 | 2012-05-23 | 2026-03-15 | 512 B | 4.2 kB | ![]() 142.251.38.106 |
Cloudflare (CDN)
Cloudflare is a web-infrastructure and website-security company, providing content-delivery-network services, DDoS mitigation, Internet security, and distributed domain-name-server services.Cloudflare Bot Management (Security)
Cloudflare bot management solution identifies and mitigates automated traffic to protect websites from bad bots.Google Cloud Storage (Miscellaneous)
Google Cloud Storage allows world-wide storage and retrieval of any amount of data at any time.Google Cloud (IaaS)
Google Cloud is a suite of cloud computing services.Nginx:1.2.8 (Web servers, Reverse proxies)
Nginx is a web server that can also be used as a reverse proxy, load balancer, mail proxy and HTTP cache.Varnish (Caching)
Varnish is a reverse caching proxy.LiteSpeed Cache (Caching, WordPress plugins)
LiteSpeed Cache is an all-in-one site acceleration plugin for WordPress.LiteSpeed (Web servers)
LiteSpeed is a high-scalability web server.Litespeed Cache (Caching, WordPress plugins)
LiteSpeed Cache is an all-in-one site acceleration plugin for WordPress.AMP (JavaScript frameworks)
AMP, originally created by Google, is an open-source HTML framework developed by the AMP open-source Project. AMP is designed to help webpages load faster.jQuery:3.7.1 (JavaScript libraries)
jQuery is a JavaScript library which is a free, open-source software designed to simplify HTML DOM tree traversal and manipulation, as well as event handling, CSS animation, and Ajax.p5.js (JavaScript libraries)
p5.js is a JavaScript library for creative coding, with a focus on making coding accessible and inclusive for artists, designers, educators, beginners, and anyone else.Google Tag Manager (Tag managers)
Google Tag Manager is a tag management system (TMS) that allows you to quickly and easily update measurement codes and related code fragments collectively known as tags on your website or mobile app.Bootstrap:5.3.6 (UI frameworks)
Bootstrap is a free and open-source CSS framework directed at responsive, mobile-first front-end web development. It contains CSS and JavaScript-based design templates for typography, forms, buttons, navigation, and other interface components.Cloudflare Browser Insights (Analytics, RUM)
Cloudflare Browser Insights is a tool that measures the performance of websites from the perspective of users.jsDelivr (CDN)
JSDelivr is a free public CDN for open-source projects. It can serve web files directly from the npm registry and GitHub repositories without any configuration.Google Hosted Libraries (CDN)
Google Hosted Libraries is a stable, reliable, high-speed, globally available content distribution network for the most popular, open-source JavaScript libraries.DataTables (JavaScript libraries)
DataTables is a plug-in for the jQuery Javascript library adding advanced features like pagination, instant search, themes, and more to any HTML table.Related reports
Threat Detection Systems
No alerts detected
JavaScript (57)
| HASH | FROM | Size | First Seen | Last Seen | |
|---|---|---|---|---|---|
| 30af4baf15d48cc36060f2ae3fec2725 | DocumentWrite | 44 kB | 2026-03-17 | 2026-03-17 | |
Introduced by DocumentWrite First Seen 2026-03-17 Last Seen 2026-03-17 Times Seen 1 Size 44 kB (44378 bytes) MD5 30af4baf15d48cc36060f2ae3fec2725 SHA1 2124e7f117029f8dbd22b0e12fcbd1939831e367 Loading... | |||||
| 4bd7c3e1c32ae4bad76bb8eb833ca46d | DocumentWrite | 44 kB | 2026-03-17 | 2026-03-17 | |
Introduced by DocumentWrite First Seen 2026-03-17 Last Seen 2026-03-17 Times Seen 1 Size 44 kB (44375 bytes) MD5 4bd7c3e1c32ae4bad76bb8eb833ca46d SHA1 60ba8f460a217abd76495ea1e8106d2234d3434b Loading... | |||||
| 8d69d02e076e2507e7b30ab541babf27 | DocumentWrite | 6.7 kB | 2026-03-17 | 2026-03-17 | |
Introduced by DocumentWrite First Seen 2026-03-17 Last Seen 2026-03-17 Times Seen 1 Size 6.7 kB (6716 bytes) MD5 8d69d02e076e2507e7b30ab541babf27 SHA1 8f85099419e1d7894a7e76897b807be9fcf655da Loading... | |||||
| 2e97c8def0b00834120892bcbadfda88 | DocumentWrite | 7.9 kB | 2026-03-17 | 2026-03-17 | |
Introduced by DocumentWrite First Seen 2026-03-17 Last Seen 2026-03-17 Times Seen 1 Size 7.9 kB (7850 bytes) MD5 2e97c8def0b00834120892bcbadfda88 SHA1 5623e7eee77decc5409b7bc175fa25e010fb73a0 Loading... | |||||
| 8eabe80e3dff639cbfa5dfa785d7038f | DocumentWrite | 28 kB | 2026-03-17 | 2026-03-17 | |
Introduced by DocumentWrite First Seen 2026-03-17 Last Seen 2026-03-17 Times Seen 1 Size 28 kB (27707 bytes) MD5 8eabe80e3dff639cbfa5dfa785d7038f SHA1 2af6ebb3af7cd050b3210390c89a6423a952955f Loading... | |||||
| ac02e7659072c3e42281c240287d7942 | DocumentWrite | 44 kB | 2026-03-17 | 2026-03-17 | |
Introduced by DocumentWrite First Seen 2026-03-17 Last Seen 2026-03-17 Times Seen 1 Size 44 kB (44415 bytes) MD5 ac02e7659072c3e42281c240287d7942 SHA1 56ad82f2646071f1b3faab59fa0362a0c98039da Loading... | |||||
HTTP Transactions (74)
| URL | IP | Response | Size |
|---|





