Report Overview
Visitedpublic
2025-07-30 18:22:32
Tags
Submit Tags
URL
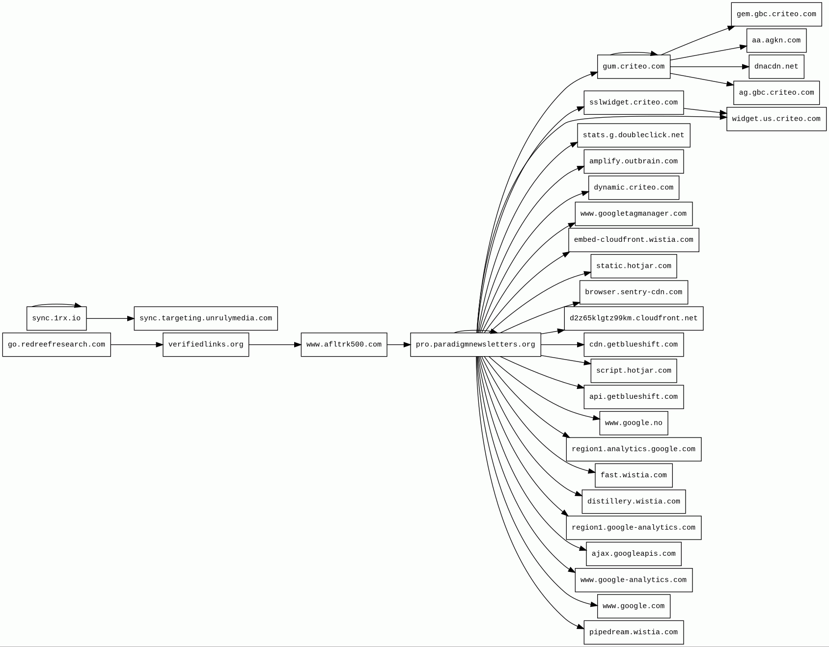
go.redreefresearch.com/americanbirththirdt0425/4563884e6ff20b3162466dce6c982dc1/70/TA_2H23FGI/[CAMPAIGN_ID]/153830/f4d10890cb3f169b2a3633a9511a2632/sb
Finishing URL
pro.paradigmnewsletters.org/p/awn_birthright_0325/LAWN5469/?cake_s1=af29e6b3229646c9baa5a8480a3e9ae7&SID=3415984047573572408&h=true
IP / ASN

104.21.112.1
Title
Trump’s Third Term
Detections
urlquery
0
Network Intrusion Detection
0
Threat Detection Systems
1
Host Summary
| Host | Rank | Registered | First Seen | Last Seen | Sent | Received | IP | Fingerprints |
|---|---|---|---|---|---|---|---|---|
amplify.outbrain.com | 2255 | 2004-08-09 | 2017-04-12 | 2025-07-26 | 431 B | 28 kB | ![]() 96.6.17.140 | |
pixel.rubiconproject.com | 314 | 2007-05-02 | 2012-10-09 | 2025-07-30 | 478 B | 239 B | ![]() 69.173.156.149 | |
www.google.com | 7 | 1997-09-15 | 2015-05-10 | 2025-07-30 | 921 B | 578 B | ![]() 142.250.178.100 | |
criteo-sync.teads.tv | 1786 | unknown | 2017-02-17 | 2025-07-30 | 449 B | 440 B | ![]() 151.101.66.132 | |
simage2.pubmatic.com | 578 | 2006-12-29 | 2012-07-21 | 2025-07-26 | 515 B | 386 B | ![]() 103.231.98.109 | |
sync-t1.taboola.com | 1269 | 2007-02-23 | 2020-06-29 | 2025-07-30 | 475 B | 157 B | ![]() 141.226.228.48 | |
embed-cloudfront.wistia.com | unknown | 2007-03-18 | 2022-11-08 | 2025-07-25 | 1.1 kB | 874 kB | ![]() 3.167.2.63 | ![]() |
script.hotjar.com | 887 | 2007-01-23 | 2020-11-05 | 2025-07-24 | 449 B | 231 kB | ![]() 3.167.2.66 | |
api.getblueshift.com | 9346 | 2014-03-09 | 2014-05-10 | 2025-07-28 | 749 B | 341 B | ![]() 44.226.222.164 | |
sslwidget.criteo.com | 1723 | 2005-06-17 | 2012-05-31 | 2025-07-26 | 1.1 kB | 11 kB | ![]() 178.250.7.11 | |
pro.paradigmnewsletters.org | unknown | 2018-12-12 | 2019-06-06 | 2025-07-26 | 2.7 kB | 63 kB | ![]() 161.129.26.18 | |
ag.gbc.criteo.com | 5925 | 2005-06-17 | 2018-12-17 | 2025-07-30 | 439 B | 592 B | ![]() 185.235.87.86 | |
eb2.3lift.com | 402 | 2013-01-04 | 2014-09-24 | 2025-07-26 | 459 B | 208 B | ![]() 13.248.245.213 | |
criteo-partners.tremorhub.com | 2360 | 2014-05-10 | 2017-11-20 | 2025-07-30 | 454 B | 520 B | ![]() 18.214.157.211 | |
exchange.mediavine.com | 2109 | 2002-01-29 | 2019-07-17 | 2025-07-28 | 486 B | 1.1 kB | ![]() 18.184.207.127 | |
www.google-analytics.com | 40 | 2005-07-18 | 2012-06-28 | 2025-07-24 | 3.2 kB | 108 kB | ![]() 142.250.178.46 | |
sync.outbrain.com | 757 | 2004-08-09 | 2016-08-02 | 2025-07-30 | 475 B | 218 B | ![]() 70.42.32.127 | |
ib.adnxs.com | 241 | 2008-05-27 | 2012-05-20 | 2025-07-28 | 913 B | 516 B | ![]() 37.252.171.21 | |
stats.g.doubleclick.net | 96 | 1996-01-16 | 2012-07-01 | 2025-07-25 | 1.4 kB | 1.9 kB | ![]() 142.250.147.156 | |
go.redreefresearch.com | unknown | 2021-02-15 | 2023-10-31 | 2025-07-25 | 618 B | 30 kB | ![]() 104.21.80.1 | |
www.googletagmanager.com | 75 | 2011-11-11 | 2012-10-04 | 2025-07-30 | 2.6 kB | 2.4 MB | ![]() 142.250.178.72 | |
region1.google-analytics.com | unknown | 2005-07-18 | 2022-03-17 | 2025-07-30 | 4.5 kB | 3.4 kB | ![]() 216.239.32.36 | |
ajax.googleapis.com | 12905 | 2005-01-25 | 2012-05-22 | 2025-07-30 | 457 B | 98 kB | ![]() 142.250.74.42 | |
browser.sentry-cdn.com | 4393 | 2018-05-30 | 2018-07-13 | 2025-07-24 | 484 B | 74 kB | ![]() 151.101.130.217 | |
www.afltrk500.com | unknown | 2025-02-10 | 2025-04-16 | 2025-07-30 | 524 B | 30 kB | ![]() 34.111.133.145 | |
dynamic.criteo.com | 4826 | 2005-06-17 | 2018-04-12 | 2025-07-30 | 439 B | 73 kB | ![]() 178.250.7.41 | |
verifiedlinks.org 1 alert(s) on this Host | unknown | 2024-08-27 | 2024-09-05 | 2025-07-25 | 635 B | 30 kB | ![]() 172.66.173.131 | |
cm.g.doubleclick.net | 202 | 1996-01-16 | 2012-05-22 | 2025-07-25 | 572 B | 971 B | ![]() 142.250.178.98 | |
pipedream.wistia.com | 6958 | 2007-03-18 | 2017-01-30 | 2025-07-25 | 2.2 kB | 1.8 kB | ![]() 3.167.2.96 | ![]() |
distillery.wistia.com | 6708 | 2007-03-18 | 2012-09-30 | 2025-07-25 | 513 B | 412 B | ![]() 3.167.2.82 | ![]() |
static.hotjar.com | 641 | 2007-01-23 | 2014-11-01 | 2025-07-30 | 441 B | 18 kB | ![]() 3.167.2.66 | |
id5-sync.com | 504 | 2017-01-24 | 2017-01-25 | 2025-07-25 | 444 B | 1.1 kB | ![]() 141.95.98.64 | |
rtb-csync.smartadserver.com | 583 | 2002-06-10 | 2012-12-17 | 2025-07-30 | 476 B | 641 B | ![]() 81.17.55.172 | |
d2z65klgtz99km.cloudfront.net | unknown | 2008-04-25 | 2021-03-17 | 2025-07-30 | 3.9 kB | 251 kB | ![]() 3.167.7.149 | |
x.bidswitch.net | 286 | 2012-09-02 | 2012-10-03 | 2025-07-26 | 464 B | 288 B | ![]() 35.214.136.108 | |
fast.wistia.com | 5153 | 2007-03-18 | 2012-07-04 | 2025-07-25 | 5.2 kB | 1.9 MB | ![]() 151.101.2.132 | ![]() |
gum.criteo.com | 381 | 2005-06-17 | 2015-01-22 | 2025-07-29 | 2.6 kB | 16 kB | ![]() 178.250.7.13 | |
ad.yieldlab.net | 3515 | 2010-07-15 | 2014-05-07 | 2025-07-26 | 450 B | 399 B | ![]() 96.6.16.113 | |
dnacdn.net | 3760 | 2019-07-17 | 2019-09-02 | 2025-07-29 | 1.0 kB | 1.5 kB | ![]() 178.250.7.13 | |
aa.agkn.com | 431 | 2005-06-09 | 2017-01-30 | 2025-07-30 | 421 B | 423 B | ![]() 52.58.158.45 | |
widget.us.criteo.com | 19445 | 2005-06-17 | 2015-08-23 | 2025-07-30 | 1.1 kB | 10 kB | ![]() 74.119.117.16 | |
sync.1rx.io | 528 | 2015-05-28 | 2015-12-17 | 2025-07-30 | 1.0 kB | 996 B | ![]() 46.228.174.117 | |
sync.targeting.unrulymedia.com | 917 | 2006-06-14 | 2020-05-14 | 2025-07-26 | 454 B | 429 B | ![]() 46.228.174.117 | |
www.google.no | 25607 | 2001-02-26 | 2012-06-26 | 2025-07-30 | 887 B | 580 B | ![]() 142.250.178.99 | |
gem.gbc.criteo.com | 6039 | 2005-06-17 | 2019-01-31 | 2025-07-30 | 440 B | 593 B | ![]() 185.235.86.206 | |
cdn.getblueshift.com | 12716 | 2014-03-09 | 2016-09-19 | 2025-07-25 | 433 B | 8.3 kB | ![]() 54.240.174.71 | |
jadserve.postrelease.com | 1073 | 2006-08-18 | 2014-07-10 | 2025-07-26 | 452 B | 561 B | ![]() 52.44.110.244 | |
cdn.id5-sync.com | 1748 | 2017-01-24 | 2019-11-19 | 2025-07-20 | 388 B | 109 kB | ![]() 104.20.23.13 | |
region1.analytics.google.com | unknown | 1997-09-15 | 2022-03-17 | 2025-07-30 | 7.8 kB | 6.0 kB | ![]() 216.239.32.36 | |
r.casalemedia.com | 1896 | 2002-10-19 | 2012-06-19 | 2025-07-30 | 996 B | 2.2 kB | ![]() 104.18.26.193 | |
ad.360yield.com | 657 | 2009-06-02 | 2012-11-28 | 2025-07-30 | 473 B | 274 B | ![]() 52.59.100.197 |
Varnish (Caching)
Varnish is a reverse caching proxy.Nginx (Web servers, Reverse proxies)
Nginx is a web server that can also be used as a reverse proxy, load balancer, mail proxy and HTTP cache.Envoy (Reverse proxies)
Envoy is an open-source edge and service proxy, designed for cloud-native applications.Amazon CloudFront (CDN)
Amazon CloudFront is a fast content delivery network (CDN) service that securely delivers data, videos, applications, and APIs to customers globally with low latency, high transfer speeds.Amazon Web Services (PaaS)
Amazon Web Services (AWS) is a comprehensive cloud services platform offering compute power, database storage, content delivery and other functionality.Kestrel (Web servers)
Microsoft ASP.NET (Web frameworks)
ASP.NET is an open-source, server-side web-application framework designed for web development to produce dynamic web pages.Google Hosted Libraries (CDN)
Google Hosted Libraries is a stable, reliable, high-speed, globally available content distribution network for the most popular, open-source JavaScript libraries.jQuery:1.12.4 (JavaScript libraries)
jQuery is a JavaScript library which is a free, open-source software designed to simplify HTML DOM tree traversal and manipulation, as well as event handling, CSS animation, and Ajax.Wistia (Video players)
Wistia is designed exclusively to serve companies using video on their websites for marketing, support, and sales.Google Tag Manager (Tag managers)
Google Tag Manager is a tag management system (TMS) that allows you to quickly and easily update measurement codes and related code fragments collectively known as tags on your website or mobile app.Nginx:1.25.5 (Web servers, Reverse proxies)
Nginx is a web server that can also be used as a reverse proxy, load balancer, mail proxy and HTTP cache.Cloudflare (CDN)
Cloudflare is a web-infrastructure and website-security company, providing content-delivery-network services, DDoS mitigation, Internet security, and distributed domain-name-server services.Fastly (CDN)
Fastly is a cloud computing services provider. Fastly's cloud platform provides a content delivery network, Internet security services, load balancing, and video & streaming services.Google Cloud (IaaS)
Google Cloud is a suite of cloud computing services.Google Cloud CDN (CDN)
Cloud CDN uses Google's global edge network to serve content closer to users.PHP (Programming languages)
PHP is a general-purpose scripting language used for web development.Plesk (Hosting panels)
Plesk is a web hosting and server data centre automation software with a control panel developed for Linux and Windows-based retail hosting service providers.Amazon S3 (CDN)
Amazon S3 or Amazon Simple Storage Service is a service offered by Amazon Web Services (AWS) that provides object storage through a web service interface.Related reports
JavaScript (44)
| HASH | FROM | Size | First Seen | Last Seen | |
|---|---|---|---|---|---|
| 274e9ea03c87f78b2c4ddcace8022ef4 | DocumentWrite | 4.8 kB | 2025-07-30 | 2025-07-30 | |
Introduced by DocumentWrite First Seen 2025-07-30 Last Seen 2025-07-30 Times Seen 1 Size 4.8 kB (4777 bytes) MD5 274e9ea03c87f78b2c4ddcace8022ef4 SHA1 43e7f66114fc587bd4e9d3abbc4564baaab01d30 Loading... | |||||
HTTP Transactions (99)
| URL | IP | Response | Size |
|---|







