Report Overview
Visitedpublic
2025-02-20 15:57:24
Tags
Submit Tags
URL
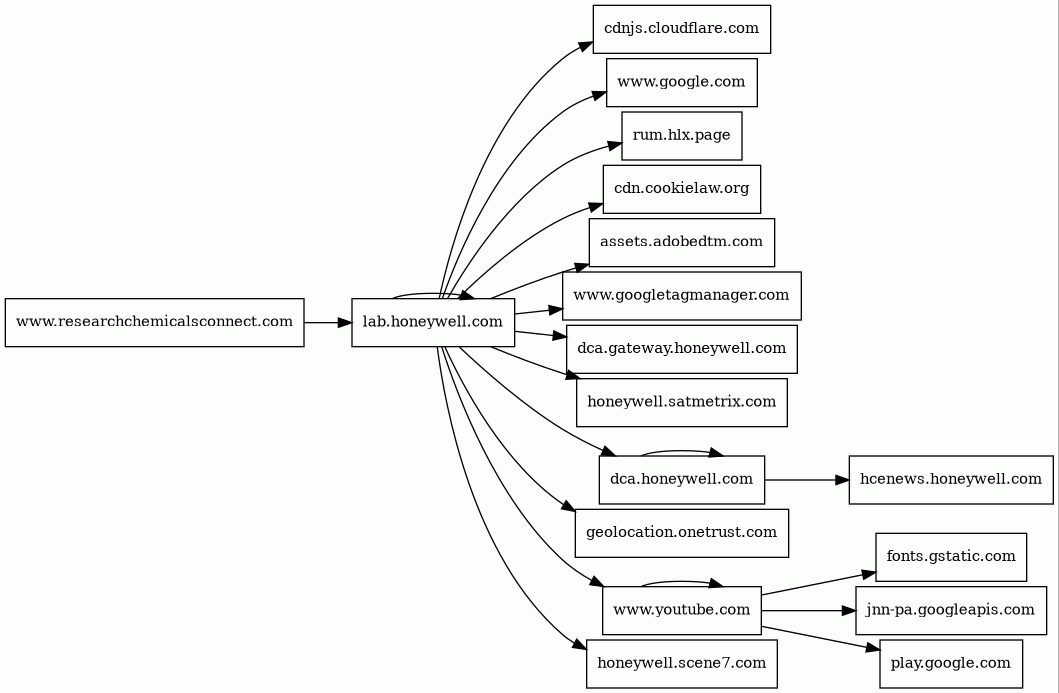
www.researchchemicalsconnect.com
Finishing URL
lab.honeywell.com/?orderdirect=true
IP / ASN

151.101.21.124
Title
Honeywell Research Chemicals
Detections
urlquery
0
Network Intrusion Detection
0
Threat Detection Systems
0
Host Summary
| Host | Rank | Registered | First Seen | Last Seen | Sent | Received | IP | Fingerprints |
|---|---|---|---|---|---|---|---|---|
jnn-pa.googleapis.com | 2640 | 2005-01-25 | 2021-11-16 | 2025-02-19 | 1.8 kB | 47 kB | ![]() 142.250.74.106 | |
rum.hlx.page | unknown | 2019-08-20 | 2022-06-30 | 2025-02-20 | 485 B | 5.2 MB | ![]() 151.101.129.91 | |
fonts.gstatic.com | unknown | 2008-02-11 | 2014-04-02 | 2025-02-19 | 1.1 kB | 33 kB | ![]() 142.250.74.35 | |
assets.adobedtm.com | 512 | 2013-11-22 | 2014-01-28 | 2025-02-19 | 2.0 kB | 113 kB | ![]() 2.18.172.233 | |
dca.honeywell.com | 655503 | 1988-02-11 | 2021-11-16 | 2023-10-17 | 16 kB | 6.0 MB | ![]() 13.107.246.53 | |
geolocation.onetrust.com | 802 | 2004-01-12 | 2018-02-07 | 2025-02-19 | 489 B | 954 B | ![]() 172.64.155.119 | |
hcenews.honeywell.com | 801862 | 1988-02-11 | 2021-08-05 | 2023-10-31 | 1.6 kB | 70 kB | ![]() 104.17.74.206 | |
dca.gateway.honeywell.com | unknown | 1988-02-11 | 2024-09-26 | 2024-11-12 | 2.4 kB | 3.8 kB | ![]() 57.152.75.130 | |
lab.honeywell.com | unknown | 1988-02-11 | 2020-03-31 | 2023-10-08 | 95 kB | 1.3 MB | ![]() 2.20.166.43 | |
www.google.com | 7 | 1997-09-15 | 2015-05-10 | 2025-02-19 | 805 B | 566 B | ![]() 142.250.178.68 | |
honeywell.satmetrix.com | 187710 | 2000-10-13 | 2020-07-23 | 2025-02-06 | 568 B | 9.6 kB | ![]() 35.170.137.104 | |
cdnjs.cloudflare.com | 235 | 2009-02-17 | 2012-05-23 | 2025-02-19 | 468 B | 2.1 kB | ![]() 104.17.25.14 | |
cdn.cookielaw.org | 502 | 2011-06-20 | 2013-12-28 | 2025-02-19 | 6.0 kB | 321 kB | ![]() 104.18.87.42 | |
www.googletagmanager.com | 75 | 2011-11-11 | 2012-10-04 | 2025-02-19 | 436 B | 109 kB | ![]() 142.250.74.168 | |
www.youtube.com | 90 | 2005-02-15 | 2013-04-13 | 2025-02-19 | 6.3 kB | 903 kB | ![]() 142.250.178.46 | |
honeywell.scene7.com | 170565 | 2000-06-23 | 2020-07-18 | 2025-02-06 | 5.0 kB | 102 kB | ![]() 95.101.10.51 | |
play.google.com | 34 | 1997-09-15 | 2013-05-30 | 2025-02-19 | 506 B | 576 B | ![]() 142.250.178.46 | |
www.researchchemicalsconnect.com | unknown | 2024-10-18 | 2025-02-20 | 2025-02-20 | 499 B | 372 B | ![]() 151.101.21.124 |
Related reports
Threat Detection Systems
Public InfoSec YARA rules
No alerts detected
OpenPhish
No alerts detected
PhishTank
No alerts detected
Quad9 DNS
No alerts detected
ThreatFox
No alerts detected
JavaScript (202)
| HASH | FROM | Size | First Seen | Last Seen | |
|---|---|---|---|---|---|
| 307a647aed7ff64fc52f7e430c9882ee | DocumentWrite | 30 B | 2023-03-07 | 2026-04-02 | |
Introduced by DocumentWrite First Seen 2023-03-07 Last Seen 2026-04-02 Times Seen 21823 Size 30 B (30 bytes) MD5 307a647aed7ff64fc52f7e430c9882ee SHA1 061cb2a0b893008a8c66563d96199a58b149141c Loading... | |||||
HTTP Transactions (128)
| URL | IP | Response | Size |
|---|

