Report Overview
Visitedpublic
2026-01-08 12:12:14
Tags
Submit Tags
URL
signeasy.com/legal/
Finishing URL
signeasy.com/electronic-signature
IP / ASN

198.202.211.1
Title
Electronic Signature: What is an electronic signature? | Signeasy
Detections
urlquery
0
Network Intrusion Detection
0
Threat Detection Systems
1
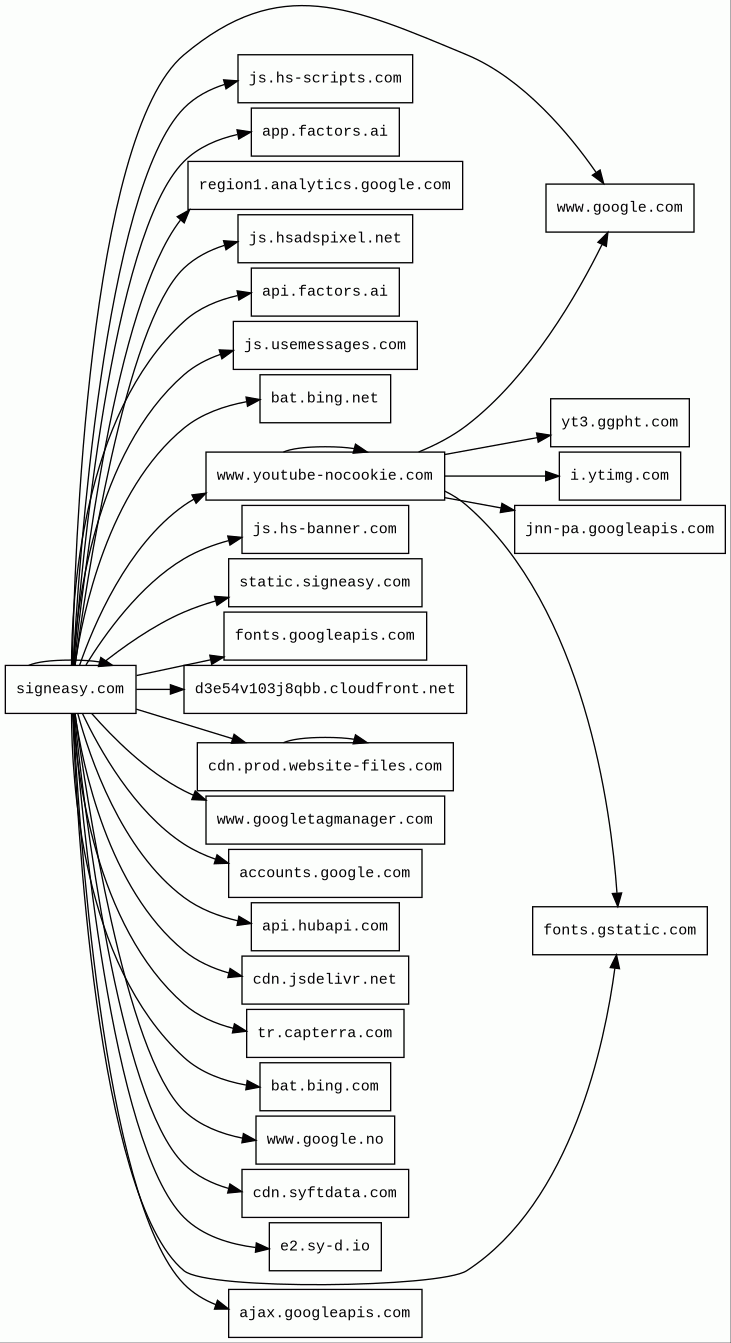
Host Summary
| Host | Rank | Registered | First Seen | Last Seen | Sent | Received | IP | Fingerprints |
|---|---|---|---|---|---|---|---|---|
bat.bing.net | 24312 | 1997-09-03 | 2023-11-04 | 2026-01-05 | 1.3 kB | 1.1 kB | ![]() 150.171.28.10 | |
app.factors.ai | 446702 | 2018-08-30 | 2019-04-25 | 2026-01-01 | 417 B | 41 kB | ![]() 151.101.1.195 | |
region1.analytics.google.com | 22257 | 1997-09-15 | 2022-03-17 | 2026-01-04 | 1.0 kB | 846 B | ![]() 216.239.32.36 | |
api.factors.ai | 267364 | 2018-08-30 | 2019-04-25 | 2026-01-02 | 6.6 kB | 6.6 kB | ![]() 34.160.69.120 | |
www.googletagmanager.com | 283 | 2011-11-11 | 2012-10-04 | 2026-01-04 | 1.3 kB | 1.6 MB | ![]() 142.251.38.104 | |
www.google.com | 22 | 1997-09-15 | 2015-05-10 | 2026-01-04 | 2.8 kB | 120 kB | ![]() 216.58.207.196 | |
accounts.google.com | 103 | 1997-09-15 | 2012-05-23 | 2026-01-05 | 415 B | 245 kB | ![]() 173.194.221.84 | |
fonts.googleapis.com | 313 | 2005-01-25 | 2012-05-23 | 2026-01-04 | 476 B | 22 kB | ![]() 142.250.74.10 | |
jnn-pa.googleapis.com | 1579 | 2005-01-25 | 2021-11-16 | 2026-01-04 | 2.4 kB | 2.3 kB | ![]() 216.58.207.234 | |
js.hs-scripts.com | 18499 | 2016-07-11 | 2016-08-09 | 2026-01-05 | 826 B | 6.2 kB | ![]() 104.16.141.209 | |
www.google.no | 92680 | 2001-02-26 | 2012-06-26 | 2026-01-04 | 756 B | 580 B | ![]() 142.251.38.99 | |
js.hs-banner.com | 17150 | 2020-03-09 | 2020-03-26 | 2026-01-05 | 422 B | 70 kB | ![]() 172.64.147.16 | |
d3e54v103j8qbb.cloudfront.net | unknown | 2008-04-25 | 2016-03-11 | 2026-01-05 | 505 B | 90 kB | ![]() 54.192.209.15 | |
api.hubapi.com | 23958 | 2008-05-24 | 2012-06-25 | 2026-01-05 | 499 B | 1.6 kB | ![]() 104.16.52.78 | |
ajax.googleapis.com | 3691 | 2005-01-25 | 2012-05-22 | 2026-01-04 | 440 B | 14 kB | ![]() 142.250.74.138 | |
cdn.jsdelivr.net | 1678 | 2012-05-16 | 2012-09-30 | 2026-01-04 | 459 B | 10 kB | ![]() 151.101.129.229 | |
yt3.ggpht.com | 1275 | 2008-01-16 | 2014-01-15 | 2026-01-04 | 1.1 kB | 4.8 kB | ![]() 142.251.38.97 | |
static.signeasy.com | 4513292 | 2005-10-07 | 2020-06-11 | 2026-01-06 | 2.2 kB | 11 kB | ![]() 54.240.174.84 | |
cdn.prod.website-files.com | 20159 | 2019-01-23 | 2023-11-01 | 2026-01-05 | 8.6 kB | 1.7 MB | ![]() 104.18.160.117 | |
fonts.gstatic.com | unknown | 2008-02-11 | 2014-04-02 | 2026-01-04 | 7.2 kB | 608 kB | ![]() 142.250.74.35 | |
i.ytimg.com | 436 | 2007-12-11 | 2012-10-03 | 2026-01-04 | 932 B | 50 kB | ![]() 142.250.74.22 | |
signeasy.com | 225150 | 2005-10-07 | 2015-10-06 | 2026-01-06 | 1.7 kB | 642 kB | ![]() 198.202.211.1 | ![]() |
bat.bing.com | 2924 | 1996-01-29 | 2014-04-08 | 2026-01-04 | 823 B | 56 kB | ![]() 150.171.28.10 | |
cdn.syftdata.com | 1612152 | 2022-12-15 | 2023-03-03 | 2026-01-02 | 422 B | 24 kB | ![]() 34.96.114.158 | |
e2.sy-d.io | unknown | 2025-10-14 | 2026-01-07 | 2026-01-07 | 1.0 kB | 636 B | ![]() 142.251.142.243 | |
tr.capterra.com | 6276619 | 1999-10-15 | 2025-07-30 | 2026-01-02 | 1.9 kB | 92 kB | ![]() 104.18.83.37 | |
js.usemessages.com | 39054 | 2015-12-07 | 2017-10-05 | 2026-01-05 | 426 B | 106 kB | ![]() 104.16.75.142 | |
www.youtube-nocookie.com 2 alert(s) on this Host | 20734 | 2009-01-23 | 2012-05-31 | 2026-01-06 | 9.2 kB | 6.9 MB | ![]() 216.58.207.238 | |
js.hsadspixel.net | 23453 | 2017-04-21 | 2017-07-25 | 2026-01-05 | 408 B | 8.8 kB | ![]() 104.17.128.172 |
Firebase (Databases, Development)
Firebase is a Google-backed application development software that enables developers to develop iOS, Android and Web apps.Google Cloud CDN (CDN)
Cloud CDN uses Google's global edge network to serve content closer to users.Google Cloud (IaaS)
Google Cloud is a suite of cloud computing services.Cloudflare (CDN)
Cloudflare is a web-infrastructure and website-security company, providing content-delivery-network services, DDoS mitigation, Internet security, and distributed domain-name-server services.Amazon Web Services (PaaS)
Amazon Web Services (AWS) is a comprehensive cloud services platform offering compute power, database storage, content delivery and other functionality.Amazon S3 (CDN)
Amazon S3 or Amazon Simple Storage Service is a service offered by Amazon Web Services (AWS) that provides object storage through a web service interface.Amazon CloudFront (CDN)
Amazon CloudFront is a fast content delivery network (CDN) service that securely delivers data, videos, applications, and APIs to customers globally with low latency, high transfer speeds.Cloudflare Bot Management (Security)
Cloudflare bot management solution identifies and mitigates automated traffic to protect websites from bad bots.YouTube (Video players)
YouTube is a video sharing service where users can create their own profile, upload videos, watch, like and comment on other videos.Google Hosted Libraries (CDN)
Google Hosted Libraries is a stable, reliable, high-speed, globally available content distribution network for the most popular, open-source JavaScript libraries.jsDelivr (CDN)
JSDelivr is a free public CDN for open-source projects. It can serve web files directly from the npm registry and GitHub repositories without any configuration.jQuery:3.5.1 (JavaScript libraries)
jQuery is a JavaScript library which is a free, open-source software designed to simplify HTML DOM tree traversal and manipulation, as well as event handling, CSS animation, and Ajax.Google Sign-in (Authentication)
Google Sign-In is a secure authentication system that reduces the burden of login for users, by enabling them to sign in with their Google account.Google Font API (Font scripts)
Google Font API is a web service that supports open-source font files that can be used on your web designs.Google Tag Manager (Tag managers)
Google Tag Manager is a tag management system (TMS) that allows you to quickly and easily update measurement codes and related code fragments collectively known as tags on your website or mobile app.Google Cloud Storage (Miscellaneous)
Google Cloud Storage allows world-wide storage and retrieval of any amount of data at any time.Node.js (Programming languages)
Node.js is an open-source, cross-platform, JavaScript runtime environment that executes JavaScript code outside a web browser.Google Cloud Trace (Performance)
Google Cloud Trace is a distributed tracing system that collects latency data from applications and displays it in the Google Cloud Console.Express (Web frameworks, Web servers)
Express is a web application framework for Node.js, released as free and open-source software under the MIT License. It is designed for building web applications and APIs.Related reports
Threat Detection Systems
| Detection System | Indicator | Verdict | Alert |
|---|---|---|---|
| Private YARA rules | www.youtube-nocookie.com/s/player/721caf0b/player_ias.vflset/en_US/base.js | audit | Hunting_JS_WebAssembly |
JavaScript (199)
No JavaScripts
HTTP Transactions (102)
| URL | IP | Response | Size |
|---|

